上海乐备实生物技术有限公司品牌商

6

手机商铺

qrcode
商家活跃:
产品热度:
  • NaN
  • 0
  • 0
  • 2
  • 2

公司新闻

巨噬细胞 “控场” 肿瘤微环境:极化、吞噬机制及治疗应用新进展
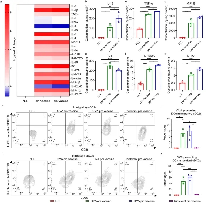
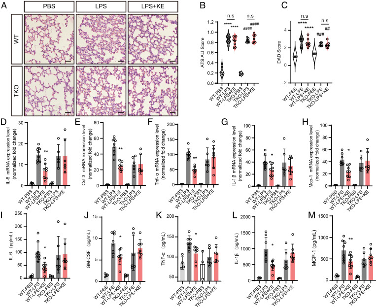
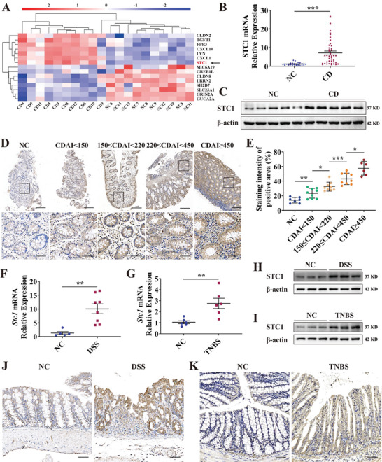
吞噬作用作为维持组织稳态的核心生理过程,在肿瘤微环境(TME)中通过免疫抑制调控与代谢重编程机制形成促肿瘤效应。巨噬细胞作为该过程的主要效应细胞,其M1/M2表型极化平衡及功能转换直接影响肿瘤进展。 一、 核心概念与生物学意义 吞噬作用(Efferocytosis)是吞噬细胞特异性识别并清除凋亡细胞的生理过程,在组织修复、免疫稳态维持中发挥关键作用。在肿瘤微环境中,这一过程呈现功能异化:巨噬细胞通过识别凋亡细胞释放的"Find-me"信号(LPC、CX3CL1、S1P、ATP/UTP等趋化因子)完成定向募集,再通过"Eat-me"信号(磷脂酰丝氨酸PS外翻)与BAI1、TIM、STAB1、CD300等受体结合,启动凋亡细胞吞噬降解。该过程伴随IL-10、TGF-β等抗炎因子分泌,构建免疫耐受微环境,同时通过代谢重编程促进肿瘤血管生成与侵袭转移。 健康细胞通过"Don't eat-me"信号轴(CD47/SIRPα、CD24/Siglec-10)避免被误吞噬,这一保护机制在肿瘤细胞中被异常利用,成为肿瘤免疫逃逸的重要途径。 二、 巨噬细胞极化的调控网络与肿瘤进展 (一)M1/M2表型平衡的生物学特征 巨噬细胞具有高度可塑性,在不同细胞因子微环境中呈现两种功能表型: M1型巨噬细胞:由IFN-γ、LPS诱导活化,高表达TNF、IL-6、IL-12等促炎因子,通过增强抗原提呈能力和直接杀伤作用发挥抗肿瘤效应; M2型巨噬细胞:经IL-4/IL-13信号激活,分化为M2a/b/c亚型,高表达Arg1、VEGF、PD-L1等分子,参与免疫抑制、组织重建及肿瘤血管生成,促进肿瘤生长与转移。 单细胞测序技术揭示了巨噬细胞亚群的异质性特征:FCN1+亚群具有促炎活性,SPP1+亚群调控肿瘤生长与转移,C1Q+/CCL18+亚群与免疫抑制密切相关,而VCAN+(乳腺癌)、GPNMB+(垂体瘤)等为肿瘤特异性亚群,为精准靶向治疗提供了新的分子标志物。 (二)关键信号通路的调控机制 1. MerTK信号轴 GAS6/Protein S配体与MerTK结合诱导受体二聚化及自磷酸化,通过抑制NF-κB通路下调促炎因子表达,同时经p38/STAT3通路上调PD-L1水平,抑制M1极化并促进M2表型维持; 2. Wnt/β-catenin通路 β-catenin入核后激活FOSL2转录因子,促进M2型标志基因(CD163、MRC1)表达,同时抑制ARID5A介导的M1极化通路(CCR7、IL-6),加剧免疫抑制微环境形成; 3. TLR9/CpG通路:CpG-DNA与TLR9结合后诱导巨噬细胞代谢重编程,从葡萄糖氧化转向谷氨酰胺回补代谢,生成TCA循环中间体,同时上调IFN-γ、TNF-α、iNOS等M1标志物,增强吞噬能力与抗原提呈功能,发挥抗肿瘤作用。 三、 靶向吞噬作用与巨噬细胞极化的治疗策略 (一)信号通路抑制剂联合疗法 MerTK抑制剂:ONO-7475联合奥希替尼用于非小细胞肺癌(NSCLC)临床前研究显示协同抗肿瘤效应;BMS-777607与抗PD-1抗体联用在三阴性乳腺癌模型中增强免疫应答;Sitravatinib联合替雷利珠单抗治疗肝癌已进入II期临床试验; Wnt通路抑制剂:DKN-01联合纳武利尤单抗治疗晚期胆道癌(II期)、OMP-54F28联合化疗用于卵巢癌与肝癌(Ib期)、CGX1321联合帕博利珠单抗治疗胃肠道癌(Ib期)均取得阶段性成果; TLR9激动剂:CpG ODN用于晚期实体瘤I期临床,SD-101联合免疫检查点抑制剂治疗黑色素瘤(I/II期),CMP-001联合放疗治疗三阴性乳腺癌(II期),通过激活M1极化增强抗肿瘤免疫。 (二)工程化细胞治疗技术 CAR-iMACs:通过整合TLR4 TIR结构域构建嵌合抗原受体工程化巨噬细胞,可维持M1表型稳定性,增强肿瘤杀伤活性; 代谢工程:调控TREM2/mTOR信号通路增强巨噬细胞胞葬能力,改善凋亡细胞清除效率; 组合策略:工程化巨噬细胞与PD-L1抑制剂联用,有效克服肿瘤免疫抑制微环境。 四、 吞噬作用在非肿瘤疾病中的病理意义 (一)神经退行性疾病 阿尔茨海默病(AD)中,TREM2功能缺陷导致巨噬细胞对Aβ斑块的清除障碍,伴随mTOR信号减弱,微细胞吞噬功能受损,炎症因子累积引发神经炎症,加速疾病进展。 (二)代谢性疾病 非酒精性脂肪肝(NAFLD)中,肝巨噬细胞TREM2表达下调,导致坏死细胞清除障碍,促进疾病向非酒精性脂肪肝炎(NASH)转化,加速肝纤维化进程。这一机制提示吞噬作用调控可能成为多疾病治疗的共同靶点。 五、 挑战与技术赋能 (一)技术瓶颈与核心技术支撑方案 当前肿瘤微环境中巨噬细胞功能调控研究的技术突破,高度依赖精准化、多维度的检测分析平台支持: 单细胞测序技术:肿瘤相关巨噬细胞(TAM)的异质性及动态转化规律是亚群特异性靶向治疗的核心前提,需借助专业化单细胞测序平台实现细胞亚群的精准分型与功能解析,为靶向策略制定提供直接数据支撑; 空间多组学技术:吞噬作用的空间分布特征及局部微环境调控机制的阐明,依赖空间转录组等先进技术手段,通过在组织原位层面整合基因、蛋白等多维度信息,揭示胞葬作用的区域特异性功能差异; 代谢与功能检测技术:胞葬过程中能量代谢的实时动态监测,需要结合多因子检测、代谢分析等技术平台,开发可视化、定量化的评估指标,为治疗效果的动态追踪提供可靠工具。 (二)临床转化障碍与技术赋能策略 临床转化过程中面临的靶点毒性、代偿机制及个体差异三大核心障碍,需通过技术创新与精准化研究方案破解: 靶点毒性优化:针对Wnt通路抑制剂等带来的肠道毒性、骨毒性问题,可借助LabEx的药物靶点筛选平台与多因子检测技术,开展给药方案优化、毒性预测标志物筛选及安全性评估研究,降低临床应用风险; 代偿机制突破:CD47、CD24等"Don't eat-me"信号的协同作用导致单一靶点阻断效果有限,需通过抗体芯片、蛋白芯片等高通量检测技术,系统解析信号通路间的交互网络,为联合靶向策略设计提供数据支撑; 个体差异适配:肿瘤类型与微环境特征的个体差异直接影响治疗响应,需基于LabEx的PCR Array、免疫组化、流式检测等多维度技术平台,构建包含基因、蛋白、细胞功能等层面的个体化预测模型,实现治疗方案的精准匹配。 LabEx作为专业的多组学与生物标志物发现平台,已构建成熟的单细胞测序、DSP空间多组学、蛋白芯片、多因子检测等30+技术体系,累计完成超100万样本检测,可为上述技术瓶颈的突破提供从样本制备、检测分析到数据解读的一站式解决方案,助力科研团队高效解析复杂调控机制。 乐备实是国内专注于提供高质量蛋白检测以及组学分析服务的实验服务专家,自2018年成立以来,乐备实不断寻求突破,公司的服务技术平台已扩展到单细胞测序、空间多组学、流式检测、超敏电化学发光、Luminex多因子检测、抗体芯片、PCR Array、ELISA、Elispot、PLA蛋白互作、多色免疫组化、DSP空间多组学等30多个,建立起了一套涵盖基因、蛋白、细胞以及组织水平实验的完整检测体系。 我们可提供从样本运输、储存管理、样本制备、样本检测到检测数据分析的全流程服务。凭借严格的实验室管理流程、标准化实验室操作、原始数据储存体系以及实验项目管理系统,已经为超过3000家客户单位提供服务,年检测样本超过100万,受到了广大客户的信任与支持。

389 人阅读发布时间:2025-12-15 10:54

巨噬细胞 “控场” 肿瘤微环境:极化、吞噬机制及治疗应用新进展

我的询价