6 年
手机商铺
公司新闻/正文
553 人阅读发布时间:2024-02-06 15:25
肿瘤研究一直是医学和生命科学领域的重要议题之一。随着科学技术的不断发展,对肿瘤的认识也日益深入。癌症是全球范围内的主要死亡原因之一,每年造成数百万人死亡。尽管在过去几十年里取得了一些重要的进展,但癌症的治疗和预防仍然面临巨大挑战。因此,对肿瘤发生、发展和治疗的研究一直备受关注。
肿瘤研究的目标之一是深入了解肿瘤形成的分子机制。这包括了肿瘤细胞的起源、肿瘤细胞与正常细胞之间的相互作用,以及肿瘤细胞对治疗方法的反应。同时,越来越多的研究聚焦于个体化治疗和靶向治疗,旨在提高治疗的效果并减少不良反应。
GeoMx® DSP空间多组学技术结合了组织影像分析和原位定量技术,可在展示全局组织形态结构的基础上,进一步实现对不同位置感兴趣区域(ROI)中的全转录组(~20000个基因)和蛋白组(~570种蛋白质)表达进行原位检测分析,便于深入剖析肿瘤发生发展中肿瘤微环境异质性。
胆管癌
Molecular portraits of patients with intrahepatic cholangiocarcinoma who diverge as rapid progressors or long survivors on chemotherapy
doi: 10.1136/gutjnl-2023-330748.
IF:24.5
Journal:Gut
Panel:GeoMx DSP + nCounter | RNA (human) -Immune Pathways Panel
摘要:细胞毒性药物是治疗晚期肝内胆管癌(iCCA)患者的基石,尽管患者的获益不尽相同。我们假设诊断性活检的预处理分子图谱可以预测患者在化疗中获益的情况,并确定先天性化疗耐药性的分子基础。我们发现了一批具有相似基线特征的晚期iCCA患者,他们在化疗过程中出现了极端离群现象。诊断性活检由数字病理学鉴定,然后对大块组织区域和地理空间大切片组织区域进行全转录组分析。通过GeoMx分析肿瘤浸润髓系细胞的空间转录组学研究。本文对多组切除癌症的转录组特征进行了评估,以及利用体外细胞系、体内小鼠模型和单细胞RNA序列数据分析特征。结果表明RPLS特征可能是衡量iCCA化疗结果的一个新指标。有必要进一步开发和验证这一转录组特征,以便在这些情况下制定精准化疗策略。

12例胆管癌活检组织的福尔马林固定石蜡包埋(FFPE)切片,在 NanoString GeoMx 数码分析仪上进行分析。
肺癌
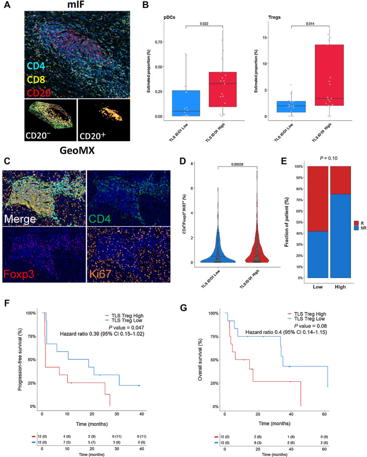
Upregulation of Indoleamine 2,3-dioxygenase 1 in tumor cells and tertiary lymphoid structures is a hallmark of inflamed non-small cell lung cancer
doi: 10.1158/1078-0432.CCR-23-1928.
IF:11.5
Panel:GeoMx DSP + NGS | WTA (human)
摘要:在包括非小细胞肺癌(NSCLC)在内的几种肿瘤类型中,色氨酸分解酶吲哚胺 2,3-二加氧酶1(IDO1)都存在过表达现象,并已被证明可通过增加色氨酸降解和产生几种统称为犬尿氨酸的免疫抑制代谢物来促进肿瘤免疫逃避和抑制 T 细胞活化。然而,目前仍不清楚肿瘤细胞表达IDO1是否会在PD-1/ PD-L1受阻的情况下造成危害。我们分析了891份 NSCLC肿瘤样本的转录组,这些样本来自两项大型随机临床试验的入组患者,这两项试验目的为研究atezolizumab(一种靶向 PD-L1 的人源化 IgG1 mAb)与多西他赛在晚期 NSCLC患者中的安全性和活性。我们通过使用多重免疫荧光技术在蛋白质水平上对这些转录组学结果进行了补充,并通过体外实验在功能水平上对这些结果进行了补充。研究发现,NSCLC中的IDO1通路是由免疫系统而非肿瘤细胞驱动的。将 IDO1 与抗-PD-1/PD-L1 联用可能只对有炎症的肿瘤患者,尤其是有 TLS 的患者有益。

Nanostring GeoMX平台上使用全转录组图谱Panel分析了6名患者的肿瘤切片
食管癌
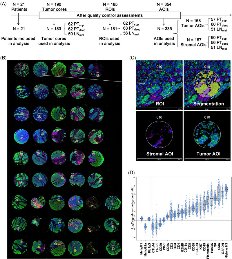
Multi‐omics analyses reveal spatial heterogeneity in primary and metastatic oesophageal squamous cell carcinoma
doi: 10.1002/ctm2.1493.
IF:10.6
Panel:GeoMx DSP + nCounter | protein (human) - Human Immune Cell Profiling Panel
摘要:原发性食管鳞状细胞癌(ESCC)的活检可指导诊断和治疗。然而,瘤内空间异质性会影响活检获得的信息和治疗反应。在此,我们旨在阐明 ESCC 和匹配淋巴结转移(LNmet)的空间瘤内空间异质性。本文利用全外显子组测序、全转录组测序和DSP对局部晚期可切除ESCC患者的原发肿瘤浅层(PTsup)、深层(PTdeep)和LNmets亚区进行了评估。为了验证研究结果,还进行了免疫组化和单细胞转录组数据集分析。这项研究全面描述了ESCC 中空间异质性的特征,研究结果凸显了基于多组学数据的无偏见分子分类的临床意义及其改善 ESCC 的理解和管理的潜力。

从 21 名患者切除时收集的标本(PTsup、PTdeep 和匹配的 LNmet)进行DSP 分析。选用Panel为人类免疫细胞图谱面板,包括免疫检查点、标记不同免疫细胞类型(T 细胞、B 细胞、巨噬细胞、DC 和 NK 细胞)的蛋白质和其他免疫调节蛋白质。
脑癌
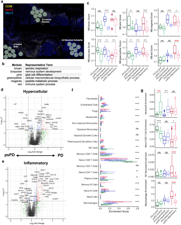
Glioblastoma pseudoprogression and true progression reveal spatially variable transcriptional differences
doi: 10.1186/s40478-023-01587-w
IF:7.1
Panel:GeoMx DSP + NGS; nCounter | WTA (human); nCounter - Pan-cancer 360 panel
摘要:在胶质母细胞瘤患者的随访过程中,对切除术后进行放射学监测以确定新的或进行性增强的区域,这一点至关重要。然而,与治疗相关的假性进展具有类似的影像学特征,但需要不同的临床治疗。虽然病理诊断是区分真性进展和假性进展的金标准,但由于缺乏客观的临床标准和混杂的组织学表现。我们利用复发性胶质母细胞瘤样本的在线RNAseq库证明,癌免疫细胞活性水平与患者的异质性临床结果相关。此外,对第二次神经外科手术切除的 48 份临床样本进行的RNA 表达分析表明,假性进展基因表达通路以免疫激活为主,而进展则以细胞周期活动为主。空间衍生数据进一步凸显了髓细胞群的极化,这可能强调了新病变的肿瘤源性。这些发现不仅有助于进一步明确病理学家的潜在目标,更好地帮助对进展期和假性进展期进行分层,还突出了肿瘤免疫微环境变化的演变,而这种变化会促进肿瘤复发。

研究使用荧光染色进行感兴趣区域 (ROIs) 选择,并覆盖 H&E、CD163、Olig2、Ki67 和 p53 的数字病理学 IHC,根据以下组织学定义选择相关区域: 正常组织学 [在 H&E 下以正常神经元组织学为主] ,CD163 的正常监视小胶质细胞,Olig2 的轴突后正常少突胶质细胞生长];超细胞组织学[以异常细胞结构为主,有 Olig2、Ki67 和 p53 活跃增殖的证据];炎症组织学[主要是 CD163 导致巨噬细胞/小胶质细胞浸润增加]。
胰腺癌
Molecular analysis of XPO1 inhibitor and gemcitabine–nab‐paclitaxel combination in KPC pancreatic cancer mouse model
doi: 10.1002/ctm2.1513
IF:10.6
Journal:Clin Transl Med.
Panel:GeoMx DSP + NGS | WTA (mouse); protein (mouse) - Pan‐Tumour panel
摘要:大多数胰腺导管腺癌(PDAC)患者在接受吉西他滨和纳米颗粒白蛋白结合型紫杉醇(GemPac)治疗期间都会出现疾病进展,因此这种疾病需要更有效的治疗策略。在此之前,我们已经证明XPO1是胰腺癌的有效治疗靶点,核输出选择性抑制剂selinexor能协同增强GemPac对胰腺癌的疗效,并且在I期研究中具有良好的活性。在这里,我们利用DSP和单核糖核酸测序研究了Sel-GemPac组合对LSL-KrasG12D/+; LSL-Trp53R172H/+; Pdx1-Cre(KPC)小鼠模型的影响。研究结果表明,在KPC小鼠模型中,Sel-GemPac治疗对支持PDAC的信号网络造成了干扰。

对对照组和经处理的LSL-KrasG12D/+; LSL-Trp53R172H/+; Pdx1-Cre (KPC) 小鼠肿瘤进行DSP分析。