6 年
手机商铺
公司新闻/正文
353 人阅读发布时间:2024-02-06 15:24
本次小备给大家分享的是文献《Tumor Entrained Neutrophils Inhibit Seeding in the Premetastatic Lung》,该文主要研究了肿瘤驯化中性粒细胞(TENs)在抑制肺部前转移床中的转移播种中的作用。研究基于小鼠乳腺癌模型,探讨了TENs在肺部的积累和功能,发现这些由原发肿瘤诱导的中性粒细胞通过产生过氧化氢等机制杀死肿瘤细胞,从而抑制转移。同时,文章还讨论了肿瘤分泌因子(如CCL2)在中性粒细胞驯化和抗转移反应中的作用。这些发现也适用于人类乳腺癌,表明在人类疾病进程中可能存在类似的过程。

其中,作者共使用了以下研究思路及实验方法:
1、动物模型:使用了不同类型的小鼠(Balb/c, C57/B6, FVB, Balb/c-Ubc-GFP)和特定的肿瘤小鼠模型(如MMTV-Wnt1和MMTV-PyMT)进行实验。
2、细胞系:使用了多种细胞系,包括4T1、B16-F10、Lewis Lung、MCF7、MDA-MB-231、人类4175 (LM2)和小鼠66Cl4细胞系。
3、中性粒细胞耗竭:为了研究中性粒细胞在肿瘤生长和转移中的作用,实验中进行了中性粒细胞的特定耗竭。
4、集落形成测定:通过集落形成测定来评估肿瘤细胞的生长和存活能力。
5、小鼠和人类中性粒细胞的纯化:对小鼠和人类中性粒细胞进行纯化,以便进行后续的实验研究。
6、体外杀伤测定:通过体外杀伤测定来评估中性粒细胞对肿瘤细胞的杀伤效果。
7、中性粒细胞转移:研究中性粒细胞转移到其他部位对肿瘤生长和转移的影响。
8、趋化因子的应用:使用Luminex研究特定趋化因子如何影响中性粒细胞的行为和功能。
9、统计分析:使用统计方法来分析实验数据,确保结果的科学性和准确性。
文章中的实验结果主要包括以下几个方面:
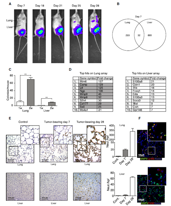
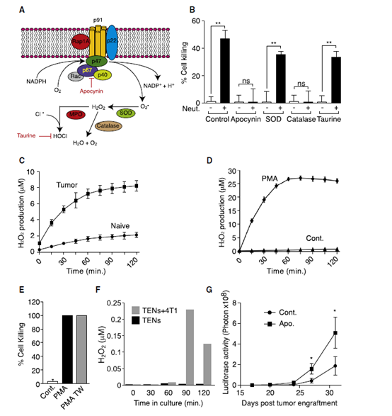
1、TENs的细胞毒性:研究显示,自发性MMTV-PyMT诱导的肿瘤小鼠模型中,纯化的中性粒细胞具有高度的细胞毒性。此外,这种细胞毒性不是对伤口的一般反应,因为来自受伤小鼠的中性粒细胞被发现是非细胞毒性的。在时间延迟显微镜下观察到,TENs与肿瘤细胞的互动导致肿瘤细胞凋亡。

2、中性粒细胞杀伤肿瘤细胞的机制:中性粒细胞通过产生活性氧物质(ROS)来杀死肿瘤细胞,这一过程涉及NADPH氧化酶复合物,并通过氧化爆发引起细胞死亡。实验证明,当与TENs共培养时,过氧化氢(H2O2)的产生是中性粒细胞介导的肿瘤细胞杀伤的关键因素。

3、肿瘤分泌的CCL2在中性粒细胞驯化中的关键作用:研究发现,肿瘤分泌的CCL2和CCL5能够激活中性粒细胞,并诱导它们杀死肿瘤细胞。这表明肿瘤分泌的化学因子对于中性粒细胞的抗转移行为至关重要。
4、TGF-β阻断中性粒细胞的细胞毒性:TGF-β在原发肿瘤部位维持了所谓的N2促肿瘤中性粒细胞表型,而在转移部位的情况则完全不同。中性粒细胞在前转移部位早期到达,并对肿瘤分泌的CCL2/5等化学因子做出反应,获得抗肿瘤的N1表型,并能够杀死转移细胞。研究还表明,通过驯化中性粒细胞来抑制肿瘤细胞的生长可能在治疗上被开发利用,尤其是在微转移病变的管理中。

5、中性粒细胞在肿瘤发生和转移中的作用:研究显示,中性粒细胞在原发肿瘤的增长中具有促进作用,但同时也在肺部前转移部位显示出抗肿瘤特性。中性粒细胞的积累和化学因子诱导的激活都是由肿瘤分泌的因子驱动的。然而,由TENs提供的抗转移保护并不完全,因为最终肿瘤细胞会超过TENs并形成转移。
总结
本研究重点关注了肿瘤驯化中性粒细胞(TENs)在抑制乳腺癌转移到肺部的过程中的作用。研究发现,这些由原发肿瘤诱导的TENs在肺部前转移阶段积累并展现出对肿瘤细胞的高度细胞毒性。这种细胞毒性与氧化应激反应有关,特别是通过产生过氧化氢(H2O2)来杀死肿瘤细胞。此外,研究表明,肿瘤分泌的CCL2和CCL5是中性粒细胞驯化和激活的关键因子,这些化学因子能够诱导中性粒细胞产生H2O2并杀死肿瘤细胞。这一发现突显了中性粒细胞在肿瘤生物学中的重要性,并提出了深入分析其细胞行为的需求。小备想跟大家分享的是虽然文章中并未直接使用单细胞测序技术,但考虑到中性粒细胞在肿瘤微环境中的复杂多样性,BD Rhapsody单细胞测序显得尤为重要。BD Rhapsody单细胞测序在行业内一直被称为是中性粒细胞研究的金标准主要是因为它不仅可以深入解析细胞异质性,而且由于中性粒细胞的生存期相对较短,对实验操作条件特别敏感,这使得对它们进行深入的分子水平研究具有一定挑战性, BD Rhapsody单细胞测序系统采用自然沉降温和的捕获技术,最小化了对细胞的物理和化学损伤,这对于保持脆弱的中性粒细胞的完整性至关重要。此外,Luminex多因子检测也在中性粒细胞的功能研究中起到了关键作用。通过同时检测多个细胞因子和信号分子,如CCL2和CCL5,Luminex技术能够提供关于中性粒细胞激活状态和它们对肿瘤微环境反应的深入理解。
综上所述,尽管原始研究未直接全部应用这些技术,但BD Rhapsody单细胞测序和Luminex多因子检测无疑可以极大地丰富我们对中性粒细胞在肿瘤中作用的理解,特别是在探索TENs在肿瘤转移中的作用机制方面。这些先进技术的应用将有助于未来的研究中更深入地探讨中性粒细胞在肿瘤发展中的角色,为开发新的抗癌策略提供支持。
乐备实始终致力于广大科研用户研究需要,提供前沿的多组学及多因子服务,为更多客户提供粒细胞研究整体解决方案!
BD Rhapsody单细胞测序解决方案:
| 服务名称 |
服务内容 |
| 单细胞转录组测序(ScRNA-seq) |
在单细胞水平对全mRNA表达谱进行检测 |
| 单细胞蛋白检测(Ab-seq) |
在单细胞水平同时检测蛋白和基因表达的多组学研究,针对人蛋白249个+小鼠蛋白219个抗体,更大panel可定制 |
| 单细胞免疫组库测序 |
富集TCR/BCR基因并测序,实现免疫组库多样性,多种属检测 |
LabEx整体解决方案
