上海乐备实生物技术有限公司品牌商

6

手机商铺

qrcode
商家活跃:
产品热度:
  • NaN
  • 0
  • 0
  • 2
  • 2
PCR array外包检测 大鼠GABA 和谷氨酸盐神经递质 PCR Array Panel
¥4220

公司新闻/正文

神经免疫类器官首次揭示小胶质细胞经 IGF1 信号调控人脑 GABA 能神经元新生

178 人阅读发布时间:2025-10-20 16:59

人脑皮层中,约四分之一到一半的神经元为释放(GABA)的抑制性中间神经元,它们像“刹车片”一样维系着神经环路的兴奋-抑制平衡。一旦其数量偏离正常,自闭症、癫痫、精神分裂症等便接踵而至。然而,人脑GABA能神经元远多于其他物种,其“增产”机制始终成谜。
   
如今,加州大学旧金山分校 Diankun Yu 与 Xianhua Piao 团队在《Nature》破局:他们利用人源多能干细胞打造出同时包含神经与小胶质细胞的类器官模型(MGEO),首次证实小胶质细胞通过分泌胰岛素样生长因子1(IGF1),直接指令胚胎期GABA能前体细胞持续分裂并生成神经元,为人脑独特的抑制性网络绘出关键发育坐标。
新闻图片1新闻图片2图1  研究机制
 

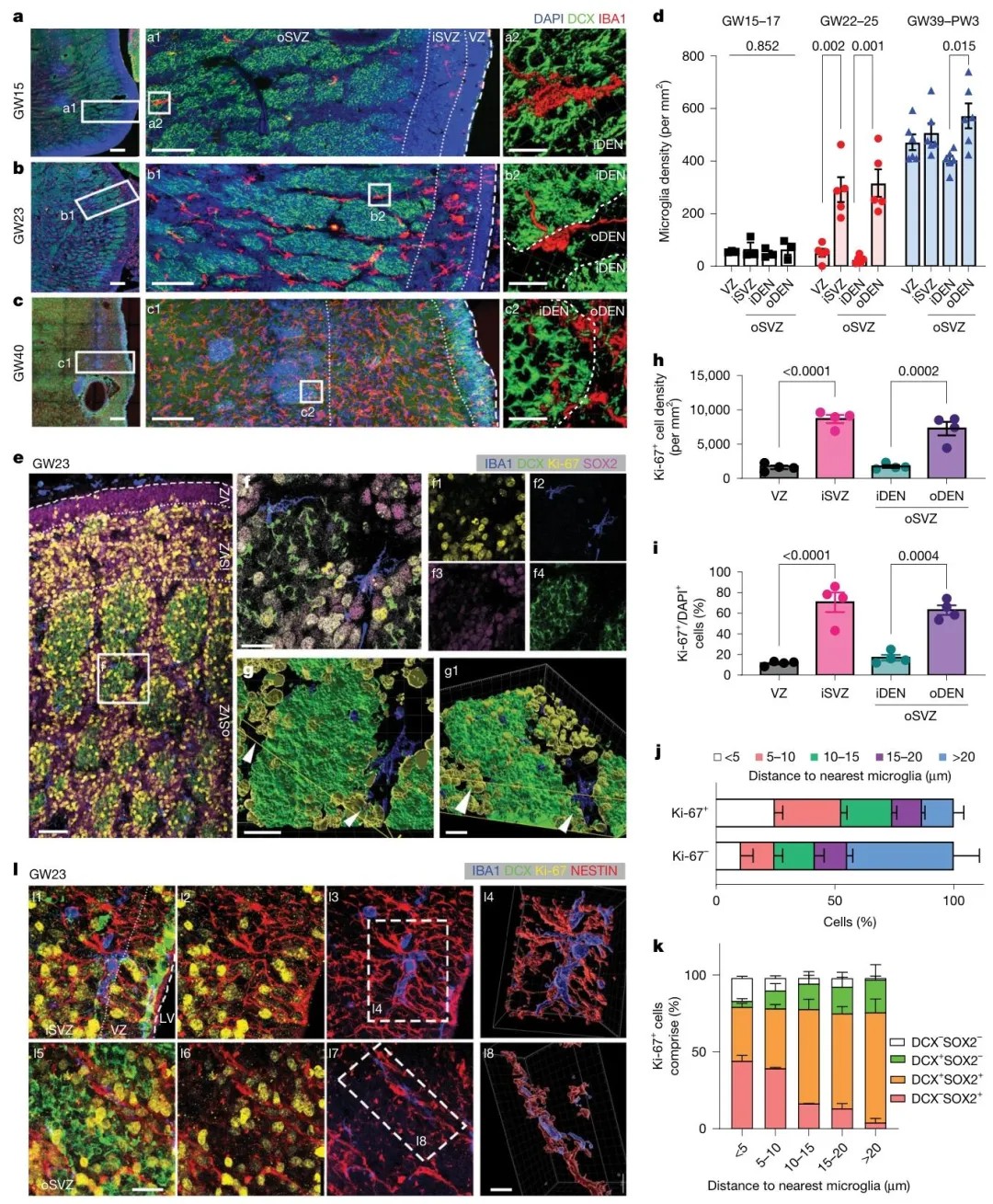
一、小胶质细胞在发育中人脑的独特分布特征

首先对妊娠中期至产后早期的人脑样本开展免疫组化分析,结果发现:小胶质细胞在内侧神经节隆起(MGE) 的内、外室管膜下区(iSVZ/oSVZ)呈现明显富集状态,且这种富集在富含 DCX + 神经母细胞的 “巢状结构”(DENs)外围尤为显著 —— 而上述 iSVZ/oSVZ 区域,正是 GABA 能神经元持续增殖的关键功能区。
进一步的三维重建结果显示,小胶质细胞与 Ki-67 + 增殖细胞存在紧密的空间相邻关系;更关键的是,细胞分布密度分析表明,距离小胶质细胞越近的区域,Ki-67 + 增殖细胞的比例越高,暗示两者可能存在功能层面的调控关联。
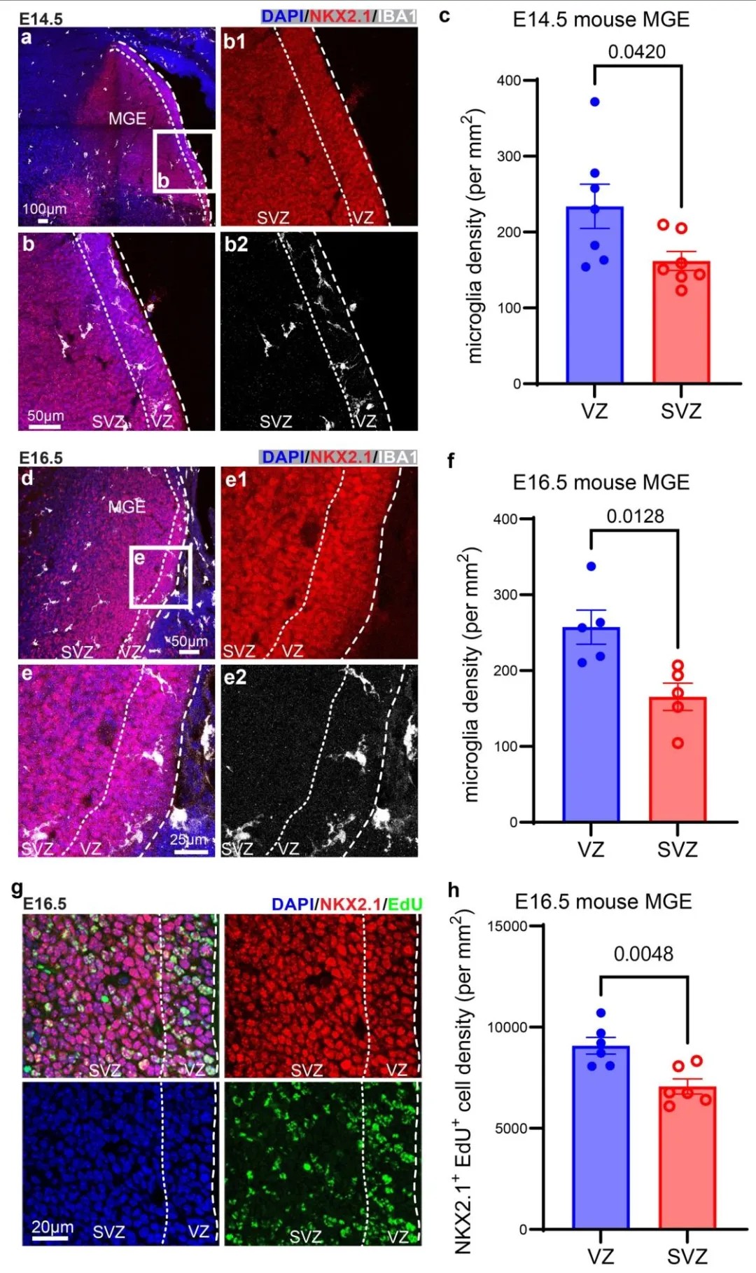
值得关注的是,该分布模式在物种间存在显著差异:在小鼠的 MGE 中,小胶质细胞主要集中分布于心室区(VZ),而非人脑中的 SVZ 区域。这一物种特异性差异提示,小胶质细胞在神经发生过程中的调控作用可能具有物种依赖性,不能简单通过小鼠模型直接推导至人类。
新闻图片3图2  小胶质细胞在发育中人MGE中的分布及其与增殖细胞的空间关系
  

二、单细胞转录组解析:IGF1–IGF1R 信号通路为小胶质细胞与神经前体细胞的关键通信媒介

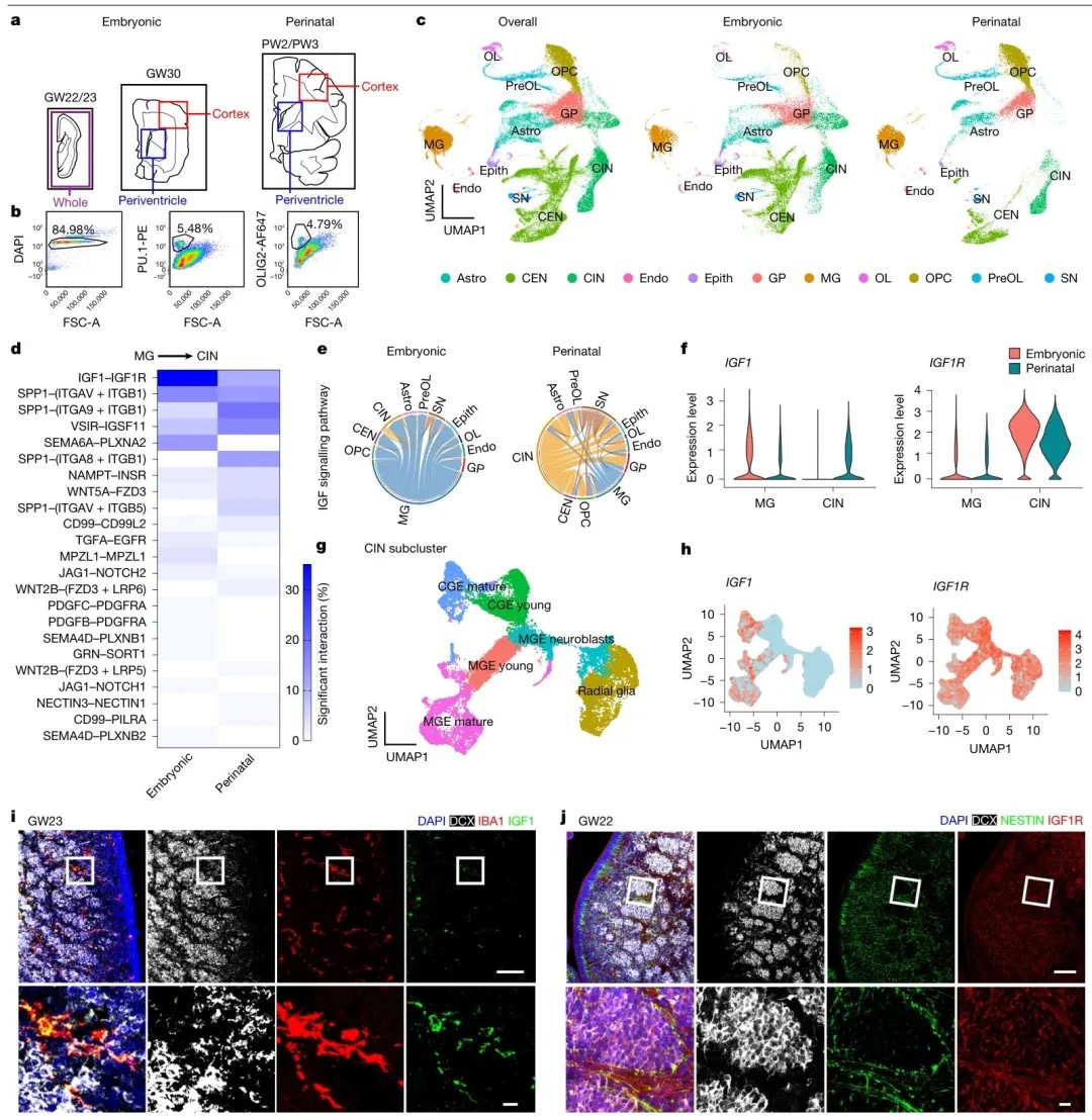
为阐明小胶质细胞与神经前体细胞间的细胞通信机制,研究者对覆盖胚胎晚期至产后早期阶段的 6 例人脑样本开展单核 RNA 测序(snRNA-seq)。借助 CellChat 数据库进行细胞间相互作用预测,结果显示 ——IGF1–IGF1R 配体 - 受体对在小胶质细胞与神经前体细胞的潜在通信关系中,表现出最显著的关联性,提示其可能是两者间的核心信号传递通路。
进一步的表达模式分析揭示了该通路的时空特异性特征:

1、配体 IGF1 的表达动态:胚胎期时,IGF1 主要由小胶质细胞负责表达;进入围产期后,其表达主体则转变为成熟中间神经元,呈现明显的发育阶段依赖性转换。

2、受体 IGF1R 的表达分布:IGF1R 在神经前体细胞及年轻中间神经元中均维持高表达水平,为接收 IGF1 信号提供了分子基础。

免疫组化实验进一步验证了上述转录组结果:在妊娠 22–25 周的内侧神经节隆起(MGE)区域,IGF1 蛋白仅特异性定位于小胶质细胞,而 IGF1R 则广泛分布于神经前体细胞表面,从蛋白水平证实了该信号通路在两类细胞间的定向作用模式。
新闻图片4图3  人脑发育单核转录组测序与细胞通讯分析
   

三、类器官模型验证:小胶质细胞通过 IGF1 信号通路促进神经发生

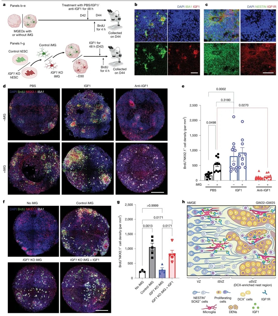
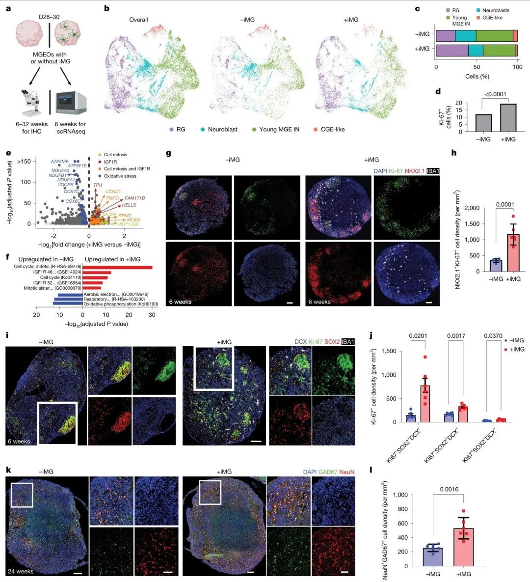
为从功能层面验证 IGF1–IGF1R 通路在小胶质细胞调控神经发生中的作用,构建了人多能干细胞(hPSC)来源的内侧神经节隆起类器官(MGEOs),并向其移植人胚胎干细胞(hESC)诱导分化的小胶质细胞(iMG),成功建立 “神经 - 免疫共培养类器官” 模型。通过该模型的系列检测,明确了小胶质细胞依赖 IGF1 促进神经发生的核心机制,具体结果如下:

1、iMG 促进神经前体细胞增殖:与未移植 iMG 的 MGEOs 相比,移植组类器官中,Ki-67+(增殖标志物)与 NKX2.1+(MGE 神经前体细胞特异性标志物)双阳性细胞数量显著增多,表明 iMG 可直接推动神经前体细胞的增殖过程。

2、iMG 提升成熟中间神经元数量:检测发现,移植 iMG 后,类器官中 GAD67+(GABA 能神经元标志物)与 NeuN+(成熟神经元标志物)双阳性细胞比例明显升高,说明 iMG 不仅促进神经前体细胞增殖,还能支持其向成熟中间神经元分化。

3、iMG 调控关键通路表达:转录组分析显示,iMG 移植后,类器官中细胞周期相关通路(如 Cyclin D1、RRM2、MCM3 等核心基因)显著上调,为细胞增殖提供分子基础;同时氧化应激相关通路表达下调,提示 iMG 可能通过抑制氧化损伤维持神经细胞存活。

4、IGF1 是 iMG 促神经发生的关键因子:当使用 IGF1 中和抗体阻断内源性 IGF1 功能,或移植 IGF1 基因敲除(IGF1-KO)的 iMG 时,上述 “促增殖、促分化” 效应完全消失,证明 iMG 的作用依赖 IGF1 的表达与分泌。

5、IGF1 通过 IGF1R 发挥作用:外源添加重组 IGF1 蛋白,可恢复 IGF1-KO iMG 移植组的神经发生缺陷;而使用 IGF1R 抑制剂处理,则能完全阻断正常 iMG 对神经前体细胞的促增殖作用,进一步证实信号通过 IGF1–IGF1R 通路定向传递。

新闻图片5
图4  类器官模型证明小胶质细胞促进MGE增殖和中间神经元生成
新闻图片6
图5  功能获得与缺失实验证实小胶质细胞通过IGF1发挥功能
  

四、物种特异性验证:小胶质细胞 IGF1 调控神经发生或为人类特有机制

进一步通过小鼠模型验证该机制的物种差异性,结果显示:在小鼠内侧神经节隆起(MGE)区域的小胶质细胞中,IGF1 几乎不表达;更关键的是,对小胶质细胞进行特异性 Igf1 基因敲除后,小鼠胚胎期 MGE 内神经前体细胞的增殖水平未出现明显变化 —— 这与人类中 “小胶质细胞通过 IGF1 促进 MGE 区域神经发生” 的核心发现形成鲜明对比。
这一物种特异性差异提示,小胶质细胞依赖 IGF1 调控神经发生的机制可能为人类特有。结合进化视角推测,该特有机制或许与人类大脑皮层的显著扩张、以及 GABA 能中间神经元数量的大幅增加密切相关,为人类大脑发育的物种特异性特征提供了新的分子机制解释。
新闻图片7

图6  小鼠微胶质细胞IGF1表达模式及基因敲除验证

  
五、研究意义与未来展望
该研究兼具机制突破与技术创新的双重价值:
一方面,它首次揭示了小胶质细胞在人类大脑发育中 “调控神经发生” 的全新功能 —— 打破了以往对小胶质细胞仅聚焦于免疫防御或神经损伤修复的认知,为理解人类大脑特异性发育机制补充了关键的 “神经 - 免疫互作” 视角;
另一方面,研究构建了可模拟小胶质细胞与神经前体细胞动态互作的 “神经免疫类器官模型”,该模型克服了传统动物模型的物种差异局限及人脑样本的获取难题,为后续解析人脑发育关键过程、探索神经发育疾病(如自闭症、精神分裂症)的发病机制,提供了更贴近人类生理状态的研究工具。
 
未来,基于该模型与已发现的 IGF1–IGF1R 通路,可进一步探索小胶质细胞异常调控神经发生与神经发育疾病的关联,或为相关疾病的早期干预提供新的分子靶点与研究范式。
 
 
参开文献:Yu, Diankun et al. “Microglia regulate GABAergic neurogenesis in prenatal human brain through IGF1.” Nature vol. 646,8085 (2025): 676-686. doi:10.1038/s41586-025-09362-8IF: 48.5 Q1
 

乐备实是国内专注于提供高质量蛋白检测以及组学分析服务的实验服务专家,自2018年成立以来,乐备实不断寻求突破,公司的服务技术平台已扩展到单细胞测序、空间多组学、流式检测、超敏电化学发光、Luminex多因子检测、抗体芯片、PCR Array、ELISA、Elispot、PLA蛋白互作、多色免疫组化、DSP空间多组学等30多个,建立起了一套涵盖基因、蛋白、细胞以及组织水平实验的完整检测体系。

  

我们可提供从样本运输、储存管理、样本制备、样本检测到检测数据分析的全流程服务。凭借严格的实验室管理流程、标准化实验室操作、原始数据储存体系以及实验项目管理系统,已经为超过3000家客户单位提供服务,年检测样本超过100万,受到了广大客户的信任与支持。

新闻图片8

上一篇

诺奖认可:关于Treg细胞,你需要知道有哪些?

下一篇

阿尔茨海默病早期诊断技术比较:PET、质谱与MSD的性能评估

更多资讯

我的询价