6 年
手机商铺
公司新闻/正文
616 人阅读发布时间:2024-05-09 15:04
肿瘤的复杂性和细胞间的异质性给生命科学研究带来了巨大的挑战。在肿瘤组织中,存在着多种类型的细胞,包括肿瘤细胞、免疫细胞和血管细胞等。这些细胞在基因表达和功能方面可能表现出明显的差异性,使得研究者在处理和解读大量复杂数据时面临困难。此外,肿瘤微环境内部的各种细胞之间的相互作用也极为复杂,这些相互作用在肿瘤的生长、侵袭和抗药性等方面起着关键作用,从而增加了研究的复杂度。
因此,研究者需要运用更高分辨率和更细致的技术和方法来全面了解肿瘤的发展,对治疗的响应以及耐药性的形成。单细胞测序技术的使用为这些挑战提供了一个重要的解决工具,使研究者能够深入探索单个肿瘤细胞的异质性,捕捉微妙的变化,并更全面地理解肿瘤的生物学特性。
黑色素瘤

Cancer Cell (IF:50.3)
关键词:CD4;CXCL13;乳腺;滤泡;黑色素瘤;新抗原 CD4;CXCL13;乳腺;滤泡;黑色素瘤;新抗原
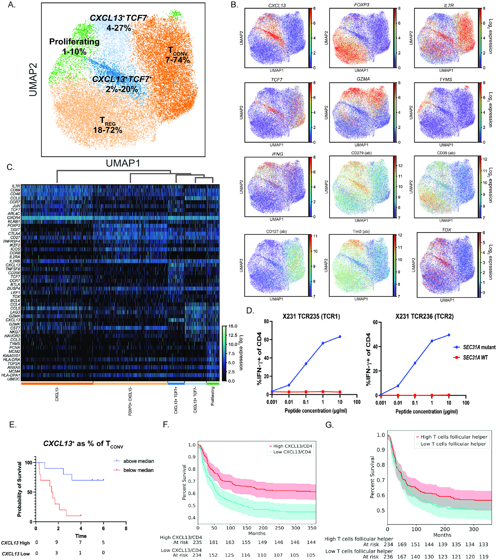
摘要:在小鼠模型中,识别肿瘤抗原的CD4+T细胞是免疫检查点抑制剂疗效的必要条件,但它们在人类癌症中的作用尚不清楚。研究者利用单细胞RNA测序和T细胞受体序列确定了浸润人类黑色素瘤的肿瘤特异性CD4+T细胞的特征和功能相关性。识别肿瘤新抗原的常规 CD4+T细胞表达CXCL13,并细分为表达记忆和T滤泡辅助标记物的细胞群和表达细胞溶解标记物、抑制受体和IFN-γ的细胞群。肿瘤中CXCL13+CD4+T细胞的频率与CD8+T细胞和巨噬细胞的转录状态、B细胞的成熟度和患者存活率相关。在乳腺癌队列中也观察到了类似的相关性。这些结果确定了黑色素瘤中肿瘤特异性CD4+T细胞的表型和功能相关性,并提出了利用此类细胞改变肿瘤微环境的可能性。

BD单细胞多组学测序揭示黑色素瘤抗原特异性CD4+T细胞含3种不同的转录状态
肝癌

Gut.(IF:24.5)
关键词: 肝细胞癌;免疫反应;免疫学;免疫调节;肝脏免疫学
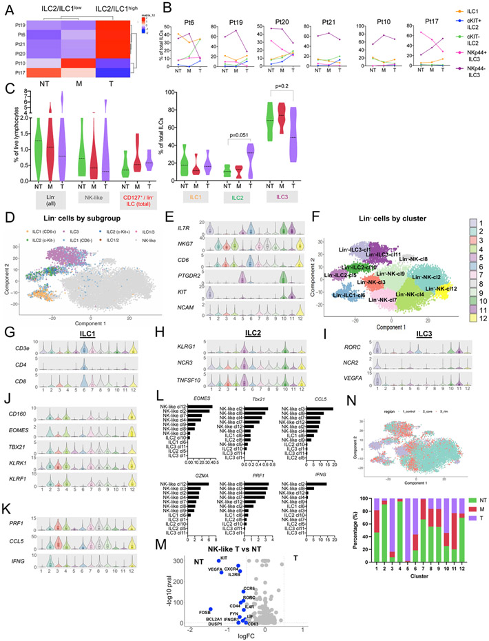
摘要:肝细胞癌(HCC)是一种典型的炎症相关性癌症。有研究表明,组织常驻的先天性淋巴细胞(ILCs)可控制肿瘤监测。在这里,研究者研究了局部细胞因子环境如何控制 HCC 中的先天性淋巴细胞。研究者对HCC组织进行了大量RNA测序,并对来自48名 HCC 患者的非肿瘤肝脏、边缘和肿瘤核心的富集 ILC 进行了流式细胞术和单细胞 RNA 测序。在单细胞水平同时测量蛋白质和RNA表达,确定ILC亚群的精确特征。ILCs 的体外培养被用来验证硅学分析的结果。通过分析大型 HCC 队列的 RNA 序列数据,可以根据转录组特征进行分层和生存分析。研究结果表明,肿瘤细胞因子环境控制ILC的组成和HCC的预后。细胞因子的特定变化会通过诱导可塑性改变肿瘤中ILC的组成,并改变ILC的功能。

单细胞多组学技术研究肝癌患者组织中的ILCs组成
胃癌

Cancer Discov.(IF:29.1)
关键词:胃癌;免疫学;肿瘤异质性;单细胞图谱;空间转录组
摘要:胃癌的异质性是疾病管理的一个障碍。研究者制作了一个全面的胃癌单细胞图谱(>200,000 个细胞),包括来自31名患者的48个样本,这些样本跨越了临床分期和组织学亚型。研究者确定了34种不同的细胞系状态,包括新型稀有细胞群。许多细胞系状态都表现出与癌症相关的独特表达谱,这些表达谱单独构成了整个肿瘤的分子组合。研究者观察到弥漫型肿瘤中浆细胞比例的增加与上皮驻留的KLF2有关,以及癌症相关成纤维细胞亚群的阶段性累积,其特征是高INHBA和FAP共表达。患者衍生的器官组织(PDO)与原发性肿瘤之间的单细胞比较凸显了细胞间和细胞内的异同,为作为实验模型的PDO划定了分子边界。通过空间转录组学、独立大容量RNA序列队列中的正交验证以及体外和体内模型的功能演示对这些发现进行了补充。研究结果为不同胃癌亚型的患者内部和患者之间的细胞系状态提供了高分辨率的分子资源。

胃部肿瘤和正常样本的scRNA序列分析确定了34种细胞状态,包括罕见细胞群。
抗肿瘤治疗

Nat Commun.(IF:16.6)
关键词:T细胞疗法;癌症治疗;黑色素瘤;抗CD4治疗
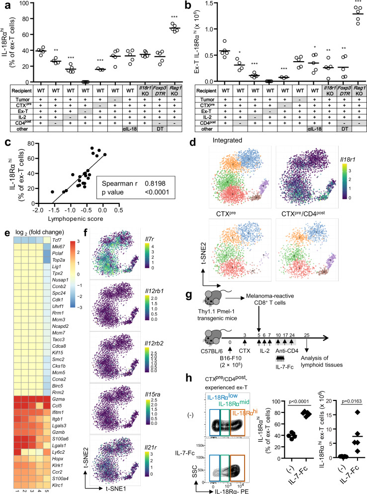
摘要:采用T细胞疗法(ACT)需要进行淋巴消耗预处理,以消除免疫抑制因子,并使采用性转移的肿瘤反应T细胞有效接种。由于抗CD4单克隆抗体能清除CD4+免疫抑制细胞,因此抗CD4治疗与ACT的结合在癌症治疗中具有协同增效的潜力。在这里,研究者展示了一种涉及瞬时抗CD4治疗(CD4post)的ACT后调理方案。研究者以小鼠黑色素瘤为研究对象,介绍了环磷酰胺预处理(CTXpre)、CD4post和体外激活的肿瘤反应性CD8+ T细胞输注的综合效应。CTXpre/CD4post通过加速体外激活的CD8+T细胞和内源性CD8+ T细胞的增殖和分化,提高了肿瘤抑制率和宿主存活率。内源性CD8+ T细胞增强了效应谱和肿瘤反应性,表明TCR重排发生了倾斜。值得注意的是,多功能IL-18Rαhi CD8+ T细胞亚群的富集是CTXpre/CD4post诱导肿瘤抑制的关键事件。从机制上讲,IL-18Rαhi亚群的抗肿瘤作用是由IL-18信号传导和TCR-MHC I相互作用介导的。这项研究强调了CD4post在ACT中的临床意义,并就抗CD4治疗的免疫学性质提供了见解,这种治疗可增强CD8+ T细胞的抗肿瘤反应。


使用BD小鼠免疫单细胞复用试剂盒标记CTXpre或CTXpre/CD4post淋巴细胞、en-T和ex-T细胞,并使用BD Rhapsody系统