6 年
手机商铺
公司新闻/正文
411 人阅读发布时间:2024-04-03 10:09
胃癌作为全球主要的癌症死亡原因之一,其病理异质性给疾病管理带来了重大挑战。近年来,单细胞测序技术的应用为我们提供了研究胃癌中细胞异质性和肿瘤微环境(TME)的新视角。本周LabEx分享的文章是单细胞图谱揭示胃癌中的细胞谱系状态和肿瘤微环境。
【Single-Cell Atlas of Lineage States, Tumor Microenvironment, and Subtype-Specific Expression Programs in Gastric Cancer.】,这篇文章创建了一个胃癌单细胞图谱,包括、肿瘤微环境和特定表达程序。这一研究由来自新加坡、日本和新加坡的研究人员共同合作完成。文章中构建了一个涵盖31位患者48个样本的胃癌单细胞图谱,该图谱覆盖了不同临床阶段和组织学亚型,揭示了胃癌中34种不同的细胞谱系状态,包括一些罕见的细胞群体。

研究目的:为了更好地理解胃癌的发生和发展,研究人员创建了一个详细的单细胞图谱,这个图谱包括了胃癌的谱系状态、肿瘤微环境和特定表达程序。
研究方法:研究人员利用单细胞测序技术,对胃癌样本进行了全面分析,从而创建了这个单细胞图谱。
研究意义:这项研究将有助于我们更深入地理解胃癌的发生和发展,从而为胃癌的预防和治疗提供新的思路和方法。
研究结果:研究人员发现,这个图谱能够清楚地反映出胃癌的谱系状态、肿瘤微环境和特定表达程序,这将有助于我们更深入地理解胃癌的复杂性,具体如下:
一、肿瘤微环境的新发现
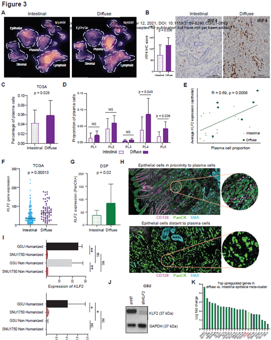
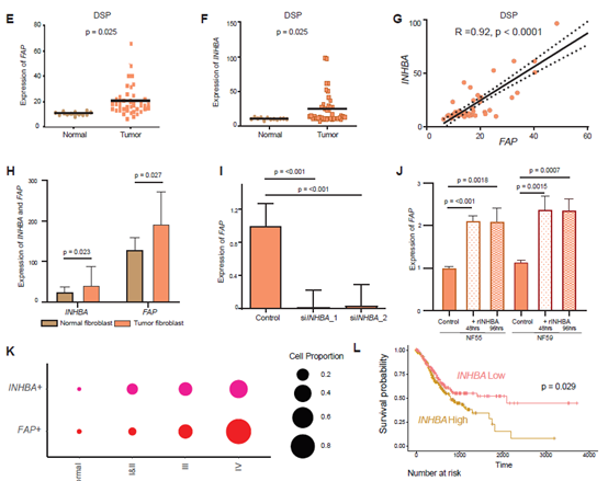
通过对超过20万个单细胞的分析,研究人员发现了与疾病相关的多个细胞谱系特异性表达程序。在这些发现中,扩增的浆细胞比例在弥漫型肿瘤中显著增加,这与上皮细胞居住的KLF2以及癌相关成纤维细胞亚群(CAFs)的INHBA和FAP共表达有关。这些结果为理解胃癌的异质性和肿瘤微环境的复杂性提供了新的见解。
二、细胞谱系状态和肿瘤亚型
通过对31位患者的胃癌样本进行单细胞测序,研究团队识别出34种不同的细胞谱系状态,这些状态反映了胃癌内部的复杂异质性。更值得注意的是,研究揭示了弥漫型肿瘤中浆细胞比例的增加,这一发现与病理组织学分类的临床和预后价值相吻合。
三、潜在的治疗靶点
研究中的另一个关键发现是INHBA和FAP在CAFs中的共表达,这可能作为预测胃癌临床预后的指标。INHBA-FAP轴的发现为胃癌中CAFs的调控提供了新的见解,并可能为开发新的治疗策略提供靶点。
四、肿瘤微环境与治疗反应
此外,研究通过DSP空间转录组学的方法,对独立的RNA-seq数据集进行了验证,加深了我们对于肿瘤微环境在胃癌进展中作用的理解,这对于未来开发更有效的治疗方法具有重要意义。

方法学和应用
胃癌单细胞RNA测序研究

胃癌单细胞图谱研究
胃癌单细胞测序揭示罕见细胞群体和新的癌症相关成纤维细胞亚群
