上海乐备实生物技术有限公司品牌商

6

手机商铺

qrcode
商家活跃:
产品热度:
  • NaN
  • 0
  • 0
  • 2
  • 2

公司新闻/正文

DSP空间多组学技术在不同肿瘤研究中的应用案例汇总(三)

220 人阅读发布时间:2024-03-18 14:33

  肿瘤研究一直是医学和生命科学领域的重要议题之一。随着科学技术的不断发展,对肿瘤的认识也日益深入。癌症是全球范围内的主要死亡原因之一,每年造成数百万人死亡。尽管在过去几十年里取得了一些重要的进展,但癌症的治疗和预防仍然面临巨大挑战。因此,对肿瘤发生、发展和治疗的研究一直备受关注。

 

  肿瘤研究的目标之一是深入了解肿瘤形成的分子机制。这包括了肿瘤细胞的起源、肿瘤细胞与正常细胞之间的相互作用,以及肿瘤细胞对治疗方法的反应。同时,越来越多的研究聚焦于个体化治疗和靶向治疗,旨在提高治疗的效果并减少不良反应。

 

  GeoMx® DSP空间多组学技术结合了组织影像分析和原位定量技术,可在展示全局组织形态结构的基础上,进一步实现对不同位置感兴趣区域(ROI)中的全转录组(~20000个基因)和蛋白组(~570种蛋白质)表达进行原位检测分析,便于深入剖析肿瘤发生发展中肿瘤微环境异质性。

 

胃癌

Spatiotemporal genomic profiling of intestinal metaplasia reveals clonal dynamics of gastric cancer progression

IF:50.3

PANEL:GeoMx DSP + NGS | WTA (human)

摘要:

本文进行了一项10年前瞻性研究,分析了1256个胃部样本,揭示了26个与肠上皮化生(IM)相关的驱动基因。这些基因涉及多种途径,包括染色质调控和肠道稳态。IM的突变率高于正常胃组织,并与年龄呈弱相关。高幽门螺杆菌负担在IM患者中较常见,暗示其与IM发展有关。结合临床-基因组模型能更准确预测可能转化为GC的IM,为GC的精准预防提供了机会。此外,单细胞和空间分析突显了IM生态和谱系异质性的变化,包括一个与早期恶变相关的肠道干细胞主导的细胞区室。研究结果为理解胃癌前病变的分子机制提供了新见解,并为未来胃癌的预防和治疗策略的开发奠定了基础。

 

新闻图片1 

八名患者的前列腺切片包含组织学正常、IM、GC、淋巴聚集和基质区域,代表 480 个 ROI 和 76 个 CD45 分段的 AOI 的 Nanostring Digital Spatial Profiling (DSP) 空间剖面图

 

 

黑色素瘤

Assessing Longitudinal Treatment Efficacies and Alterations in Molecular Markers Associated with Glutamatergic Signaling and Immune Checkpoint Inhibitors in a Spontaneous Melanoma Mouse Model

 

Panel:GeoMx DSP + nCounter | protein (mouse) - immune cell profiling and the immune activation status panels

 

一系列研究在TGS(TG-3/SKH-1)自发性黑色素瘤易感小鼠模型中,评估了谷氨酸信号抑制剂和免疫检查点抑制剂troriluzole和anti-PD-1的治疗效果。这些研究揭示了治疗反应的性别差异,其中提高谷氨酸信号抑制剂剂量在雌性小鼠中改善了反应,而在雄性小鼠中观察到最大的肿瘤进展减少。此外,长期治疗后出现了治疗反应的丧失,这可能与分子标记物如xCT、g-H2AX、EAAT2、PD-L1和PD-1表达水平的变化有关。研究还强调了免疫细胞群体在肿瘤发展和治疗反应中的作用,并提出了使用高剂量troriluzole和anti-PD-1抗体联合治疗黑色素瘤的潜在策略。这些发现为troriluzole作为黑色素瘤治疗的潜在药物提供了证据,并为未来临床应用提供了支持。

 

新闻图片2 

在 6、12 和 18 周时,对所有治疗组的雌雄小鼠组织样本进行 GeoMx 数字空间成像分析,以评估肿瘤和肿瘤基质界面内免疫细胞浸润和细胞毒性 T 细胞的纵向变化。

 

实体瘤

Bexmarilimab-induced macrophage activation leads to treatment benefit in solid tumors: The phase I/II first-in-human MATINS trial

IF:14.3

PANEL:GeoMx DSP + NGS | WTA (human)

摘要:

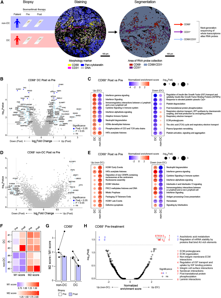
MATINS试验是一项针对晚期实体瘤患者的I/II期首次人体临床试验,评估了Clever-1阻断抗体bexmarilimab的安全性、耐受性及初步抗肿瘤效果。研究结果显示bexmarilimab具有良好的耐受性,没有剂量限制性毒性,并在多种癌症类型中观察到25%-40%的疾病控制率。疾病控制与改善的生存期相关,并与治疗前肿瘤内Clever-1的高表达和治疗过程中血清干扰素γ(IFNg)水平升高有关。空间转录组学分析表明,bexmarilimab诱导的巨噬细胞激活和IFNg及T细胞受体信号的刺激仅在达到疾病控制的患者中出现,这表明通过靶向巨噬细胞可以促进免疫激活和晚期癌症的肿瘤控制。这些发现为进一步优化和验证bexmarilimab治疗的患者富集策略提供了依据,并为癌症免疫治疗提供了新的策略。

 

新闻图片3   

 GeoMx 空间谱分析揭示了直流电患者体内 TAM 的促炎性转化

 

扁桃体癌症

Targeted spatial proteomic analysis of CD8+ T- and myeloid cells in tonsillar cancer

IF:4.7

PANEL:GeoMx DSP + nCounter | protein (human) - Immune cell profiling, Immunology drug targets, Immune activation status, Immune cell typing

摘要:

该研究通过免疫荧光和靶向空间蛋白质组学方法,对105例扁桃体癌患者的肿瘤微环境中的CD8 T细胞和髓系细胞进行了分析。研究发现,总CD8细胞和浸润癌细胞岛的CD8细胞的丰度与5年无病生存率和总生存率正相关,这一结果独立于HPV状态和临床分期。研究还发现,肿瘤内CD8 T细胞表达的PD-L1与全因死亡率降低相关。此外,研究还表明,扁桃体癌中HLA-I和HLA-II的表达与生存无关,但与免疫浸润和标准治疗以及免疫治疗的反应有关。最后,研究通过使用QuPath软件对CD8细胞进行定量分析,发现CD8细胞的数量与总生存期(OS)呈正相关。总的来说,这项研究强调了免疫细胞浸润在扁桃体癌预后中的重要性,并为未来的治疗策略提供了可能的靶点。

 

新闻图片4   

(A)将来自 105 个扁桃体癌样本和 4 个健康对照扁桃体的 FFPE 活检样本的核转移到 TMA 上,并进行 GeoMX DSP 蛋白面板实验程序。(B)使用 DNA 染色法和针对 PanCK、CD8 和 CD11c 的荧光色素偶联抗体对活检样本进行形态学评估。

上一篇

乐备实推荐丨《Diabetes》利拉鲁肽改善胰岛素敏感,独立于减重作用

下一篇

乐备实推荐丨《肿瘤研究》原发性脑瘤患者的神经认知标志物

更多资讯

我的询价