6 年
手机商铺
公司新闻/正文
400 人阅读发布时间:2024-03-07 13:15
本周为大家带来的文献为《Brain-derived extracellular vesicles mediate systemic coagulopathy and inflammation after traumatic brain injury》,本文研究了创伤性脑损伤(TBI)后,大脑释放的细胞外囊泡(BDEVs)可能导致全身性凝血功能紊乱和炎症反应。BDEVs通过影响炎性因子和趋化因子(LabEx提供 Luminex检测细胞因子服务),在24小时内诱发这些症状,并可能引起血细胞计数的变化。研究还发现,清除循环中的BDEVs可以改善凝血功能紊乱和炎症,缓解血细胞功能障碍。此外,BDEVs在神经炎症性疾病中的作用也得到了探讨,它们含有信号受体、生物活性脂质、核酸和蛋白质,能够参与免疫反应并促进凝血病。研究还揭示了一种多功能糖蛋白LAC在控制性脑皮质冲击(CCI)诱导的小鼠创伤性脑损伤(TBI)模型中的免疫调节作用。总之,这些发现为理解BDEVs在创伤性脑损伤后引发的凝血和炎症反应提供了新的视角,并为TBI治疗提供了潜在靶点。
主要成果
BDEV 诱导全身炎症反应和凝血病变
该研究利用国际细胞外囊泡学会(ISEV)的指南收集和表征了脑源性外泌体(BDEVs)。透射电子显微镜分析显示了外泌体的形态特征,流式细胞术和Western blot分析表明BDEVs中存在大量典型的脑源性外泌体标志物。实验结果显示,在TBI和BDEVs组中,血浆中的炎性因子和趋化因子的浓度明显增加(LabEx提供 Luminex检测细胞因子服务),表明外泌体可能引发了来自活化的先天免疫细胞的即时系统性炎症反应。此外,血液样本分析显示,BDEVs可能导致血液高凝状态的发生。

图 1. BDEVs 的特征

图2. BDEV诱导全身炎症反应和凝血病变
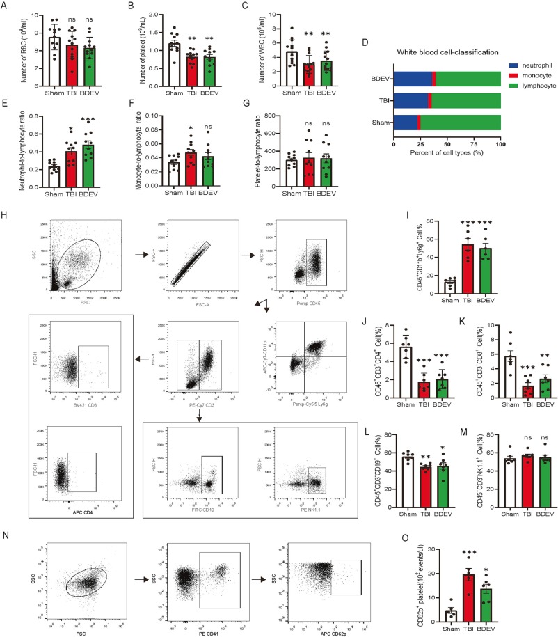
BDEV诱导白细胞和血小板功能障碍
研究发现外周免疫细胞和血小板在免疫和凝血功能中起着至关重要的作用。中性粒细胞、单核细胞/巨噬细胞和淋巴细胞是免疫系统的重要组成部分,在损伤的不同阶段通过释放各种炎性分子显著促进炎症反应。通过外周血计数器和流式细胞术,研究了中性粒细胞、单核细胞、淋巴细胞、血小板和红细胞的比例和数量变化。结果显示,红细胞的水平受到的影响最小,而血小板和白细胞在TBI和BDEV组中均有所减少,表明免疫和凝血系统发生了改变。中性粒细胞和单核细胞的百分比明显增加,而淋巴细胞的百分比降低。此外,中性粒细胞-淋巴细胞比和单核细胞-淋巴细胞比增加,而血小板-淋巴细胞比略有改变。流式细胞术还揭示了活化血小板水平的显著增加。总之,研究表明外泄体可能导致血小板和白细胞数量及其分类的变化。

图 3. BDEVs 诱导白细胞和血小板功能障碍
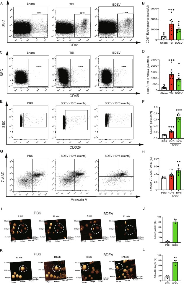
白细胞和血小板被 BDEVs 激活并释放 EVs
细胞外囊泡(EVs)在疾病状态下产生,并且对血液细胞产生影响。通过流式细胞术检测,发现创伤性脑损伤(TBI)和脑源性EVs治疗引起血小板和白细胞来源的EVs水平上升。体外实验显示高浓度的脑源性EVs导致血小板激活增加和白细胞凋亡率上升。使用高压反转对比显微镜分析发现,脑源性EVs能够引起血小板和白细胞膜的结构破坏,表明它们能够激活血细胞并诱导EVs的释放。

图 4. 白细胞和血小板被 BDEVs 激活并释放 EVs
移除 BDEV 可减轻继发性全身凝血病和炎症
乳酸阿德霉素(LAC)有效减少了多种组织和循环系统中EVs的聚集,并在假手术组的外周血中引起了最小变化,暗示了LAC作为治疗药物增强清除BDEVs的潜力。在这项研究中,我们在受伤前给予LAC以加速清除循环中的BDEVs,并在治疗后24小时收集样品。观察发现,LAC治疗后血浆中炎症因子如TNF-α、IL-10以及化学因子如CCL3的水平下降,表明LAC能改善BDEVs和特别是TBI引起的炎症。同时,凝血相关参数显示显著改善,如TT、PT和APTT明显增加,而纤维蛋白原水平下降,表明LAC治疗后BDEVs和TBI引起的凝血功能障碍得到改善。
此外,我们发现外周血细胞紊乱也得到改善。具体而言,在TBI和BDEV组中,LAC治疗后红细胞水平变化最小,但血小板计数升高。此外,在TBI组中,白细胞数目略有下降,在BDEV组中略有上升,这些变化伴随着中性粒细胞和单核细胞的百分比降低,淋巴细胞的百分比增加,这可能归因于LAC的抗炎作用。
此外,治疗后血浆中plt来源的EVs和leu来源的EVs数量减少,这可能表明血小板和炎症细胞处于更稳定的状态。总之,我们的发现表明,LAC有可能减轻BDEVs和TBI引起的全身性炎症和凝血功能障碍,同时促进外周血的稳定,尽管一些结果并未达到统计学上的显著性。

图 5. 移除 BDEV 可减轻全身凝血病变和炎症。样本在治疗 24 小时后采集。