6 年
手机商铺
公司新闻/正文
458 人阅读发布时间:2024-01-29 10:09
Single-cell RNA sequencing identifies an Il1rn+/Trem1+ macrophage subpopulation as a cellular target for mitigating the progression of thoracic aortic aneurysm and dissection
胸主动脉瘤和夹层(TAAD)是一类起病隐匿,危及生命的疾病。该类疾病在每100,000人中就有6-10例患者,主要表现为胸主动脉内侧层退化,主动脉破裂后会导致患者死亡。目前TAAD主要依靠手术治疗,缺乏有效的靶向药物来预防和缓解。
2022年2月,中国医学科学院阜外医院周洲与舒畅团队在Cell Discovery(IF=38.079)上发表题为“Single-cell RNA sequencing identifies an Il1rn+/Trem1+ macrophage subpopulation as a cellular target for mitigating the progression of thoracic aortic aneurysm and dissection”的研究论文。
该工作利用基于微孔原理的BD Rhapsody单细胞多组学平台,对不同疾病时期的TAAD小鼠模型进行大规模单细胞转录组分析(scRNA-seq),系统地揭示了该疾病在发病及进展过程中的细胞、分子改变,同时发现Il1rn+/Trem1+巨噬细胞亚群有望作为缓解胸主动脉瘤和夹层进展的潜在细胞靶点。
单细胞测序相关平台与应用
BD Rhapsody单细胞多组学分析系统
#633701 Rhapsody单细胞成像仪
#633702 Rhapsody上样工作站
BD Rhapsody全转录组分析:
#633801 BD Rhapsody全转录组扩增试剂盒
#664887 Rhapsody enhanced Cartridge配套试剂盒
#633733 Rhapsody Cartridge试剂盒
#633773 Rhapsody 反转录试剂
BD Rhapsody全转录组分析Pipeline(Version 1.5.1)
研究结果
1 解析胸主动脉中细胞异质性
作者首先注射BAPN(β-aminopropionitrile 赖氨酸氧化酶抑制剂)构建TAAD小鼠模型,然后收集注射后第7、14、21天(分别代表TAAD早期、中期和晚期)不同时间点的小鼠模型胸主动脉组织细胞进行单细胞测序。利用BD Rhapsody单细胞平台对细胞进行单细胞捕获建库,测序后进行单细胞转录组比较分析。
首先对模型小鼠和对照小鼠共6个样本(获得61826个细胞),进行了主动脉组织细胞异质性解析,通过无偏聚类分析共得到24个细胞簇,涉及7个典型的主动脉细胞类型。

2 通过细胞比例差异分析,揭示与TAAD进展相关细胞群的显著变化
接下来作者对实验组和对照组小鼠数据进行差异化分析,结果发现一些与TAAD进展相关的细胞群细胞数目发生了改变。相比对照组,血管平滑肌细胞(SMC)在实验组显著减少,而巨噬细胞则显著增加。

3 TAAD中平滑肌细胞显著减少,且与巨噬细胞的相互作用减少
接下来作者就对减少的SMC和增加的巨噬细胞进行进一步的分析。SMC减少是TAAD的主要特征之一,作者分析了TAAD中SMC减少的可能原因,结果发现氧化压力,内质网压力和Toll-like 受体信号通路的持续激活可能会导致SMC的衰老和凋亡信号通路被上调。细胞交流分析发现,SMC与其他细胞群体的受体-配体相互作用在TAAD早期阶段就发生了改变。其中值得注意的是巨噬细胞与SMC的几种相互作用变得更加特异。


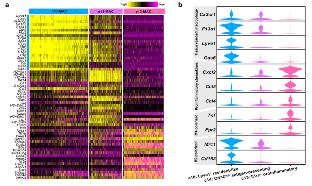
4 TAAD的巨噬细胞具有异质性
作者接下来对胸主动脉巨噬细胞进行了一系列分析,发现TAAD中的巨噬细胞具有异质性,可分为三个亚群,即Lyve1+寄居型抗炎巨噬细胞,Cd74+抗炎呈递型巨噬细胞和Il1rn+/Trem1+促炎巨噬细胞。并且利用单分子荧光原位杂交技术(smFISH)在模型小鼠胸主动脉组织中证实了这三个巨噬细胞亚群的存在。

5 靶向抑制促炎巨噬细胞亚群可缓解TAAD
研究发现,在人和小鼠中,主动脉组织特异性巨噬细胞,尤其是Il1rn+促炎巨噬细胞亚群,是大多数有害分子(包括MMPs和炎症细胞因子)的主要来源,促进了TAAD的发展。通过给小鼠注射抑制剂Ki20227,来抑制巨噬细胞在主动脉内的聚集,可以显著降低小鼠TAAD和主动脉破裂的发生率。在TAAD小鼠模型中注射Trem-1(主要由c13巨噬细胞亚群表达)的特异性抑制多肽药物mLR12,结果发现小鼠主动脉破裂率显著降低,生存率显著提高。

总结与展望
这项研究内容指出了在TAAD中抗炎症治疗的重要性,并且指出IL1RN+/TREM1+巨噬细胞亚群是TAAD进展的有害分子主要来源,而靶向阻断TRME+巨噬细胞则为TAAD的治疗提供了新的思路。在这项研究中,BD Rhapsody单细胞平台发挥了重要作用,快速准确地捕获了上万个单细胞并进行测序,全面解析了TAAD不同时间点转录组的变化情况,为深入研究TAAD疾病进展和治疗提供了依据,为寻找新的靶向治疗药物奠定了基础。