6 年
手机商铺
公司新闻/正文
452 人阅读发布时间:2024-01-29 10:06
Diversity and intratumoral heterogeneity in human gallbladder cancer progression revealed by single-cell RNA sequencing
单细胞RNA测序技术已经广泛应用于肿瘤微环境及肿瘤发展机制等相关研究。今天为大家分享一篇发表在CLINICAL AND TRANSLATIONAL MEDICINE(IF:11.49)上题为Diversity and intratumoral heterogeneity in human gallbladder cancer progression revealed by single-cell RNA sequencing的高分文章。
技术亮点
BD Rhapsody平台:
BD Rhapsody单细胞全转录组分析(WTA Reagent Kit, #633801, BD Biosciences)
BD Rhapsody多样本标签(Human SMK,#633781,BD Biosciences)
BD Rhapsody Data Analysis Pipeline
研究背景
胆囊癌(GC)是一种比较罕见的恶性肿瘤,但是一般预后较差。此前已经确定了可能导致胆囊癌的热点基因,但只占胆囊癌患者的小部分,对靶向治疗的预后有限,且肿瘤组织中的细胞异质性尚未被很好地确定,所以还需要探索更多潜在的治疗靶点。本研究中,作者首次通过单细胞RNA测序对不同胆囊癌样本的瘤内异质性和肿瘤微环境(TME)特征性细胞进行了系统解析。

文章概览
胆囊癌(GC)是一种比较罕见的恶性肿瘤,但是一般预后较差。此前已经确定了可能导致胆囊癌的热点基因,但只占胆囊癌患者的小部分,对靶向治疗的预后有限,且肿瘤组织中的细胞异质性尚未被很好地确定,所以还需要探索更多潜在的治疗靶点。本研究中,作者首次通过单细胞RNA测序对不同胆囊癌样本的瘤内异质性和肿瘤微环境(TME)特征性细胞进行了系统解析。

实验设计
取自5位胆囊癌患者不同部位的共12个样本,见下表。

新鲜采集的样本经组织处理,经过70um直径细胞滤网,在裂解红细胞后用PBS清洗。通过BD Rhapsody Scanner进行细胞质控,用多样本标签进行混样后,在BD Rhapsody单细胞多组学平台进行单细胞分离和捕获,捕获过程中BD Rhapsody Scanner对全流程进行可视化质量监控。
实验结果
1 单细胞表达谱分析
通过单细胞RNA测序,共捕获24,887个单细胞,包括9,040个原发性肿瘤细胞、8,917个淋巴结转移肿瘤细胞(LN)、6,930个癌旁对照细胞(ADJ)。通过mRNA表达情况进行聚类分析及注释(图1B)。不同患者各亚群所占比例差异性大(图1D),腺癌、腺鳞癌和癌旁对照中的免疫细胞丰度较高,而NET型样本中基质细胞被富集,揭示了不同类型胆囊癌的肿瘤微环境的异质性。

2 上皮肿瘤与NET的异质性
通过重聚类EPCAM+上皮细胞和NET细胞,确认出3个亚群(图2A)及其在不同样本中的表达丰度。通过基因功能富集分析(GSEA)、CNV分析、KEGG分析,揭示各亚群功能异质性、确认胆囊癌上皮细胞的基因组变异、胆囊癌免疫原性和应答低。
作者对腺癌和腺鳞癌样本进行拟时序分析,确定了5种states(图2E),state1和state 2中富集了胆汁酸代谢和蛋白质分泌活性功能,state 3中降低了炎症相关活性功能,state 5中增加了血管生成和转移过程。其中腺鳞癌患者上皮细胞富集了state 3、4、5,覆盖了腺上皮和鳞状上皮细胞,作者单独分析该患者的肿瘤细胞轨迹,发现鳞状上皮肿瘤细胞可以从腺上皮肿瘤细胞分化而来。同时也分析了NET原发和LN的细胞states及富集功能。
这些结果均揭示了胆囊癌中恶性细胞的异质性,及其进展过程中细胞state的动态转变。

3 胆囊癌肿瘤浸润免疫细胞的异质性
接下来,作者分析了肿瘤浸润的免疫细胞,包括T细胞、NK细胞、B细胞、髓系细胞的异质性。
淋巴细胞被进一步注释为6个亚群(图4A)。其中,CD8+ T细胞表现出最强的细胞毒性,细胞毒性相关基因(CST7、GZMA、GZMB、IFNG、NKG7)水平较高,但有一小部分CD8+ T细胞表达CTLA4、TIGIT、PDCD1等免疫检查点基因(图4C),提示其处于衰竭状态。CD4+ Treg细胞也表现出最强的调控信号,CD4+ Th和CD4+ Treg细胞是衰竭程度最高和共刺激的亚群,高表达免疫检查点基因(CTLA4和TIGIT)和和共刺激基因(ICOS、TNFRSF9、TNFRSF14和TNFSR25),提示胆囊癌组织中CD4+ Treg和CD4+ Th的免疫抑制活性具有诱导性和持久性。

对B细胞、DC细胞及髓系细胞进行类似分析,发现巨噬细胞最高,分4个cluster,与癌旁对照细胞相比,胆囊癌抗炎巨噬细胞(CCL20lo/CD163hi和APOE+)增加而促炎巨噬细胞(CCL20hi/CD163lo)减少,且其他巨噬细胞有向APOE+巨噬细胞的持续状态转变,揭示了胆囊癌TME中髓系细胞的不同谱系和状态。
4 胆囊癌中促进血管生成的基质细胞重塑
对基质细胞(图6C)和内皮细胞(图6G)进行聚类分析和KEGG分析,发现基质细胞中RGS5+ Fibro富集鉴定为血管平滑肌收缩过程,PSOTN+ Fibro参与了胆囊癌中细胞外基质的降解和微环境重塑,胆囊癌中PSOTN+、RGS5+Fibro与癌旁对照相比明显增加,这反映了胆囊癌 ECM的重塑。内皮细胞中KDR+ ECs参与胆囊组织的血管生成(KDR和Flt-1是血管生成因子受体),ACKR1+ ECs可能调节胆囊组织中T细胞的分化。提示着基质和内皮细胞重塑可能促进胆囊癌血管生成。

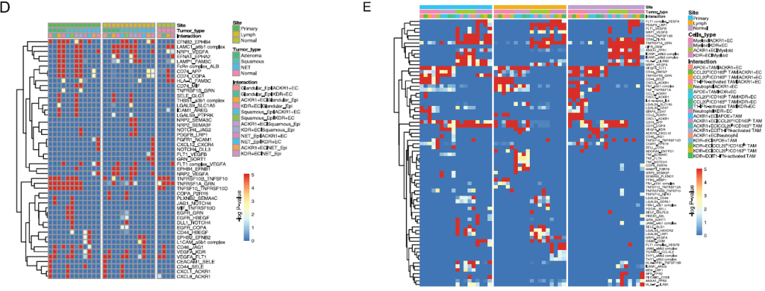
5 胆囊癌细胞间配体-受体相互作用
为了阐明胆囊癌中细胞亚群与癌旁对照细胞之间的分子相互作用,作者构建了起源特异性细胞通信网络,证实了肿瘤细胞、免疫细胞和基质细胞之间的显著相互作用。抗炎巨噬细胞(CCL20lo/CD163hi、APOE+和T1-IFN)、中性粒细胞和DCs之间的配体-受体相互作用最为显著。肿瘤细胞与内皮细胞之间的相互作用在原发肿瘤中增强,鳞状细胞癌强通信。ACKR+ ECs与原发性和癌旁对照中抗炎巨噬细胞之间的相互作用显著增加。


总结与展望
作者首次绘制了原发性、淋巴结转移胆囊癌和癌旁对照的单细胞转录组学图谱,揭示了胆囊癌细胞异质性和TME亚群景观,阐述了胆囊腺癌、腺鳞癌和NET的特点,并揭示了进展中的免疫抑制环境。免疫检查点CTLA4和TIGIT在Treg细胞中高表达,提示对其阻断可能对胆囊癌治疗有效;髓细胞以抗炎巨噬细胞为优势群,在胆囊癌组织中巨噬细胞从促炎状态转变为抗炎状态;抗炎巨噬细胞与胆囊癌中其他细胞的相互作用增强,提示巨噬细胞在免疫抑制微环境的形成中发挥关键作用。这些发现都为进一步了解胆囊癌特点和潜在治疗靶点提供了新的思路。
单细胞测序技术是一种测定单个细胞转录组与蛋白表达信息的新兴技术,具有高细胞通量及高分辨率等特征,为系统的单细胞分子水平研究创造了的机会。BD Rhapsody单细胞多组学技术平台具备100-40,000个高细胞通量,同时兼备膜蛋白测序及样本标签技术,为单细胞测序提供完整解决方案,可从转录组水平及蛋白组水平系统解析细胞异质性以及组织微环境构成、发现差异表达的基因及蛋白,为临床科学等研究以及生物医药发现提供新的思路以及解决方案。