6 年
手机商铺
公司新闻/正文
528 人阅读发布时间:2022-12-13 10:26
急性白血病是一种常见的恶性血液病。尽管最近取得了可喜的进展,但急性白血病患者的预后仍有待改善。急性白血病(acute leukemia,AL)是造血干细胞的恶性克隆性疾病,发病时骨髓中异常的原始细胞及幼稚细胞(白血病细胞)大量增殖并抑制正常造血,广泛浸润肝、脾等脏器。临床主要表现为贫血、出血、感染和浸润等征象。本研究中通过测定VNP20009处理前后对照的血清中IFN- γ, TNF-α, LIF,CXCL-10和CCL-2的水平(运用了由LabEx提供的Luminex技术检测服务),发现一株减毒鼠沙门菌VNP20009能够在体内和体外诱导多种类型白血病细胞凋亡,为血液系统恶性肿瘤提供一种替代治疗策略。

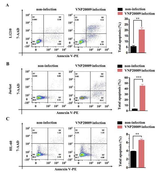
1、VNP20009体外诱导急性白血病细胞凋亡的研究
VNP20009与小鼠T-ALL细胞系L1210、人T-ALL细胞系Jurkat、人AML细胞系HL-60共培养约48 h, VNP20009的细胞凋亡率明显高于未感染细胞,表明VNP20009可以通过诱导不同急性白血病细胞系细胞凋亡而直接导致急性白血病细胞死亡。
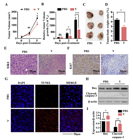
2、VNP20009抑制小鼠T细胞急性淋巴细胞白血病模型生长
用小鼠TALL细胞L1210建立了皮下肿瘤模型。建立肿瘤后,小鼠接受单次瘤内注射PBS或VNP20009。
①VNP20009给药导致了L1210肿瘤生长的显著延迟;
②在第2天和第5天,VNP20009治疗组的相对肿瘤体积增长分别为207.7 %和455.3 %,而PBS治疗组分别为784.5 %和1706 %;
③在治疗结束时,PBS和VNP20009治疗组的最终平均肿瘤/体重比分别为4.353%和2.833%;
④HE结果提示:VNP2009治疗组的肿瘤组织出现大面积坏死、核碎裂、不完整的细胞膜和正常形态的丧失
⑤Western blot分析显示Bax蛋白和caspase-3的剪切型表达显著增加
综上:这些数据表明VNP20009对小鼠T-ALL的生长有很强的抑制作用
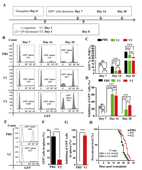
3、VNP20009治疗可延长MML-AF9诱导的AML模型的生存时间
为了进一步研究VNP20009对急性白血病的治疗作用研究使用了来源于MLL-AF9的AML小鼠模型细胞
①GFP+ AML细胞占外周血(PB)白细胞(wbc)的百分比在白血病发展的第7、14、20天迅速增加;
②单次注射和双次注射均明显抑制AML细胞的增殖,且双次注射的抑制作用强于单次注射;
③接受两次VNP20009静脉注射的小鼠的生存期显著超过PBS或单次剂量处理的小鼠。
4、VNP20009治疗MML-AF9诱导的AML小鼠后,细胞因子和趋化因子变化
小鼠血清中的因子在上海乐备实实验室采用luminex技术进行检测,结果提示:在VNP20009处理的小鼠中,血清中IFN- γ, TNF-α, LIF,CXCL-10和CCL-2的水平显著升高。相反,与PBS小鼠相比,GM-CSF水平显著降低。因此,VNP20009可能通过调节多种基因的表达来发挥对急性白血病的治疗作用。

5、VNP20009促进MML-AF9诱导的AML小鼠PB和脾脏中原生和适应性免疫细胞的数量
①VNP20009治疗组NK细胞的比例在第14天PB和脾脏均显著高于对照组;
②在PB样品中,第7、14和20天VNP20009处理组CD3+ T细胞比例高于对照组;
③VNP20009治疗AML小鼠,Th1亚型、CD4+IFN-γ+和cd8亚型的比例,小鼠脾脏CD8+IFN-γ+在第14天明显增加。
综上所述,沙门氏菌减毒株VNP20009诱导急性白血病细胞凋亡,激活免疫系统,在急性白血病中产生了强烈有效的抗肿瘤系统反应和肿瘤缓解。它可以单独应用或与其他疗法结合,以更好地治疗急性白血病或其他血液恶性肿瘤。
LabEx多因子实验服务专家
LabEx 紧跟全球蛋白检测技术前进步伐,与多个前沿平台紧密合作,不断发掘蛋白质定量检测技术的灵敏度和多重分析检测极限,始终致力于为您的研究需要,提供好的免疫分析技术与产品。现有全面包含蛋白、基因、细胞、组织水平的 PCR Array、ELISA、MSD、Luminex、CBA、抗体芯片、流式、免疫组化等多个技术平台。通过线下和线上的方式为超过2000家客户提供服务,年检测样本超25万!
★ 检测样本:血清、血浆、眼泪、房水、唾液、体腔灌洗液、细胞培养液上清、细胞裂解物等等各种液相样本中可溶性细胞因子、炎症因子、趋化因子、酶等的浓度检测
★ 肿瘤研究及肿瘤疾病的辅助诊断、疗效和预后监测
★ 干细胞研究和干细胞治疗监测
★ 免疫学研究和免疫疾病的辅助诊断和监控
★ 感染疾病的研究及辅助诊断和疗效评价
★ 免疫功能监测
★ 药效评价,药物研发、疫苗研究
★ 细胞信号传导中磷酸化蛋白、凋亡相关蛋白定量分析
LabEx为您提供完整的实验结果报告,包括数据分析结果,原始数据文件,实验protocol等。

LabEx多因子平台,助力PD -1/PD-L1免疫治疗NSCLC研究
