6 年
手机商铺
公司新闻/正文
411 人阅读发布时间:2022-11-02 11:10
一种武装溶瘤病毒通过将肿瘤转化为aAPCs,增强了TIL的疗效
肿瘤浸润性淋巴细胞(TIL)治疗的全部潜力一直受到TILs活化不足和低持久性以及肿瘤新抗原呈递效率低下的阻碍。本文用基于单纯疱疹病毒1号(HSV-1)的编码OX40L和IL12的溶瘤病毒(OV-OX40L/IL12)感染肿瘤细胞,将肿瘤细胞转化为人工抗原呈递细胞(aAPCs),以提供最佳T细胞激活的局部信号。此外,联合治疗可激活肿瘤细胞中的aAPC特性T细胞和重编程巨噬细胞在肿瘤微环境中形成更类似M1的表型。这种联合策略释放了TIL治疗的全部潜力,值得在临床研究中进一步评估。
结果:
1、武装OVs感染的肿瘤细胞表达转基因
在ICP34.5和ICP47双缺失的溶瘤性HSV-1的主干上合成了一个武装的溶瘤性HSV-1,共同表达免疫调节分子IL12和膜栓三聚体的人OX40L。表达三聚体OX40L的重组OVs,也产生了IL12或GFP(图1B)。通过流式细胞术(图1C)和共培养的表达GFP的OX40报告细胞的激活证实了OX40L在感染细胞表面的表达OX40啮合(图1D)。ELISA检测到感染细胞分泌的高浓度IL12(图1E)。荧光素酶报告细胞系证实了IL12的生物活性(图1F)。
2、OV-OX40L/IL12将肿瘤细胞转化为人工APCs,并在体外激活肿瘤特异性T细胞
通过监测共培养系统中的表型来评估武装OVs是否成功地将肿瘤细胞转化为APCs。当肿瘤细胞被OV-OX40L、OV-IL12或OV-OX40L/IL12感染并与TILs共培养时,肿瘤细胞上程序性死亡配体1 (PD-L1)表达也增加,这为这些OVs与程序性细胞死亡蛋白1 (PD-1)抑制剂联合治疗提供了基础(图2A及2B)。在共培养实验中,OV-△34.5感染的肿瘤细胞对诱导TIL扩增无影响(图2C),而OV-OX40L-、OV-IL12-或OV-OX40L/ IL12感染的肿瘤细胞对T细胞增殖有促进作用(图2C)。与OV-OX40L/IL12感染的肿瘤细胞共培养的TILs显示出最显著的数量增加,IFN -γ细胞与与mockor ov - △34.5感染肿瘤细胞共培养的TILs相比(图2D和2E)。培养上清中IFN -γ浓度证实了这一发现,表明与感染OV-OX40L/的肿瘤细胞共培养IL12将IFN -γ的产量提高到最高水平(图2F)。在共培养中量化肿瘤细胞活力,以评估TILs的细胞毒性。在TILs存在和低剂量武装OVs的情况下,与TIL和亲本OV-△34.5或相比,观察到肿瘤细胞杀伤显著增加(图2G),表明肿瘤细胞的杀伤是由TILs介导的,并由编码OX40L和IL12的武装OV增强。

3、在PDX模型中,OV-OX40L/IL12和自体TILs联合免疫治疗可导致肿瘤消退
在两个口腔癌PDX模型中评估了OX40L-和IL12编码OV和TIL联合治疗的体内抗肿瘤活性。给PDX小鼠模型单次瘤内注射OV-△34.5或OV-OX40L/IL12, 2天后在瘤内注入自体TILs(图3A)。OV-OX40L/IL12和TILs联合治疗诱导所有动物肿瘤完全或接近完全消退,TIL治疗55天后未见肿瘤再生(图3B)。治疗一周后,与其他组相比,OV-OX40L/IL12和TILs联合治疗瘤内IFN -γ水平明显升高(图3C)。免疫组化(IHC)染色显示,与其他组相比,在治疗后14和21天,ov- ox40L/IL12和TIL联合治疗可使HLA-A/B/C、HLA-DR、CD86、CD134、CD137和IFN -γ染色增强(图3D)。
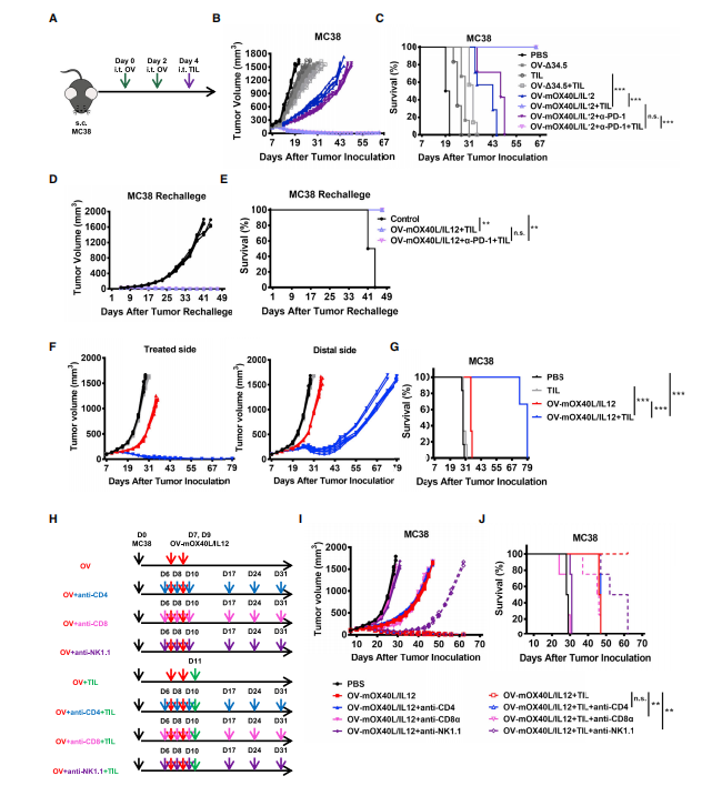
4、OV-mOX40L/IL12和TILs联合治疗可使具有免疫能力的小鼠肿瘤模型出现明显的肿瘤消退和长期免疫记忆
建立同基因MC38或Pan02模型,研究全身免疫效应和免疫记忆。在MC38同基因小鼠模型中,抗PD-1拮抗剂抗体仅能轻微提高OV-mOX40L/IL12的疗效(图4B和4C)。MC38肿瘤治愈后的小鼠对未治疗一侧的MC38肿瘤的再挑战具有耐药性,而所有年龄匹配的未治疗肿瘤对照组小鼠均发生肿瘤(图4D和4E)。联合治疗导致治疗和远端未治疗的肿瘤几乎完全控制(图4F和4G),表明它引发了系统性抗肿瘤效应。CD8+ CTL细胞对OV和TILs过继转移联合治疗诱导的肿瘤生长具有重要的抑制作用,在联合治疗的小鼠中,只有CD8+细胞的耗竭使治疗的抗肿瘤作用失效,而NK细胞的耗竭作用较小,且耗竭的CD4+ T细胞对联合治疗的肿瘤抑制作用最小(图4H-4J)。因此,数据表明CD8+在OV- mox40L /IL12或武装OV和TILs联合治疗小鼠的肿瘤生长抑制中,T细胞发挥了不可或缺的作用。

5、CD8+ CTL细胞对OV和TILs过继转移联合治疗诱导的肿瘤生长具有重要的抑制作用
在治疗后第3天和第7天利用流式细胞术分析了MC38和Pan02-HVEM肿瘤模型中的肿瘤细胞和肿瘤浸润免疫细胞,以确定TILs和OV-mOX40L/IL12协同作用的机制。OV-mOX40L/IL12单独或联合自体TIL治疗均可增加MHCI、MHCII的表达,共刺激配体(CD86和OX40L)和IL12在相当大比例的肿瘤细胞中,表明肿瘤细胞成功转化为APC样细胞(图5A)。此外,OV-mOX40L/IL12单独和联合治疗都增加了肿瘤和肿瘤引流淋巴结中成熟树突状细胞的比例(图5B),抗肿瘤或M1巨噬细胞的数量增加,而原体或M2巨噬细胞(CD206+)大幅减少(图5B)。
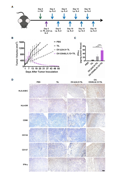
6、局部治疗使肿瘤浸润免疫细胞恢复活力
使用Bio-Plex Pro小鼠细胞因子23-plex免疫分析法对最后一次治疗后第3天(图6)和第7天的血清细胞因子进行了分析。在OV单独或与TILs联合治疗后的第3天和第7天,IL12水平均显著升高,可能是由于转基因表达后细胞因子的分泌。药效反应标志物IFN -γ、IL2和TNF-α水平在第3和第7天均升高。这些细胞因子被证明与1型细胞免疫相关,对于肿瘤特异性T细胞反应的有效启动、增殖和募集至关重要。IL9是在OV单独或与TILs联合治疗后血清中水平显著升高的细胞因子之一。IL9是Th9细胞的主要效应细胞因子,其抗肿瘤能力比T辅助性(Th) 1和Th17细胞更强、更持久。这些数据表明,OV-mOX40L/IL12单独或与TILs联合在局部传递可引起系统性免疫反应。
7、肿瘤来源的aAPCs启动幼稚T细胞反应
成熟的树突状细胞除了能激活抗原经历的TIL外,还能激活幼稚的T细胞。为了评估肿瘤来源的aAPCs是否能够做到这一点,我们将ov感染的MC38-OVA肿瘤细胞与从OT-I或OT-II小鼠分离的幼稚T细胞共培养,并通过流式细胞术(图7A和7C)和ELISpot(图7B和7D)进行分析。OV-OX40L/ IL12感染的肿瘤细胞促进了原始T细胞中效应功能的发展,包括细胞溶解活性和IFN -γ的产生。与OV-OX40L/ IL12感染的肿瘤细胞共培养后,幼稚的OT-I和OT-II T细胞分化为记忆T细胞和效应T细胞(图7)。因此,OV-OX40L/ IL12感染的细胞启动了幼稚T细胞的应答。

LabEx多因子实验服务专家
LabEx 紧跟全球蛋白检测技术前进步伐,与多个前沿平台紧密合作,不断发掘蛋白质定量检测技术的灵敏度和多重分析检测极限,始终致力于为您的研究需要,提供比较好的免疫分析技术与产品。现有全面包含蛋白、基因、细胞、组织水平的 PCR Array、ELISA、MSD、Luminex、CBA、抗体芯片、流式、免疫组化等多个技术平台。通过线下和线上的方式为超过2000家客户提供服务,年检测样本超25万!
★ 检测样本:血清、血浆、眼泪、房水、唾液、体腔灌洗液、细胞培养液上清、细胞裂解物等等各种液相样本中可溶性细胞因子、炎症因子、趋化因子、酶等的浓度检测
★ 肿瘤研究及肿瘤疾病的辅助诊断、疗效和预后监测
★ 干细胞研究和干细胞治疗监测
★ 免疫学研究和免疫疾病的辅助诊断和监控
★ 感染疾病的研究及辅助诊断和疗效评价
★ 免疫功能监测
★ 药效评价,药物研发、疫苗研究
★ 细胞信号传导中磷酸化蛋白、凋亡相关蛋白定量分析
LabEx为您提供完整的实验结果报告,包括数据分析结果,原始数据文件,实验protocol等。

LabEx多因子平台,助力PD -1/PD-L1免疫治疗NSCLC研究
