6 年
手机商铺
公司新闻/正文
509 人阅读发布时间:2021-12-07 12:23
帕金森病(PD)是最常见的神经退行性运动障碍疾病之一,其发病率仅次于阿尔茨海默病(AD)。其90%的病例为散发型,临床表现为静息性震颤、面具状面部、运动迟缓、步态蹒跚和僵硬。大多数临床体征和症状都与神经递质多巴胺的丢失有关,伴有黑质致密部(SNc)多巴胺能神经元的进行性变性以及纹状体突触前传出终末的丢失。全球PD患病率从1990年的250万人增加到610万人;随着全球人口寿命的增加,预计到2040年,PD的发病率将增加三倍,达到1750万人。疾病发生后患者自理能力严重下降,加重家庭及社会负担,迫切需要在诊断和治疗方面取得进展。
有研究表明帕金森病(PD)发病机制的基础是神经元细胞体和小胶质细胞内聚集蛋白的积累,这与小胶质细胞激活和神经元死亡有关。在黑质(SN)致密部的黑质多巴胺能神经元内的路易小体中沉积二倍体和硝基化突触核蛋白(N–a-syn),随后在细胞外间隙和引流颈淋巴结中沉积,通过增强神经细胞和适应性免疫反应影响神经元的丢失。导致氧化应激,小胶质细胞和APC激活,神经元变性。

https://doi.org/10.1016/j.nbd.2020.104760

https://doi.org/10.4049/jimmunol.0901852
PD的病理学特点
PD的主要病理学为黑质纹状体多巴胺能神经元及其传出终末的丢失,另一病理特征是黑质纹状体神经元内α-syn和其他蛋白质的错误折叠、寡聚和积累并触发小胶质细胞的激活,将大脑微环境转变为促炎症状态,形成神经炎症、蛋白质错误折叠和神经退行性变的循环。激活的小胶质细胞分泌多种促炎因子,如TNF-α、IL-1β、IL-6、IL-12、NO、PGE2和超氧自由基,但它们对肠源性脂多糖(LPS)、干扰素-γ(IFN-γ)、β-淀粉样蛋白、CD40L、神经节苷脂、,以及各种趋化因子和神经递质等相互作用激活可增加促炎因子的分泌,导致补体受体和细胞粘附分子的上调,从而加剧多巴胺能相关神经毒性。

研究证明GM-CSF是一种已知作为促炎和抗炎调节剂的细胞因子。GM-CSF的抗炎作用是由于诱导耐受性树突状细胞(DC),通过阻止T细胞活化导致Treg诱导和T细胞介导的耐受。GM-CSF促进骨髓和髓系细胞中髓系祖细胞的增殖。从这种扩增的祖细胞群分化而来的骨髓来源的树突状细胞共同表达OX40L和JAGG-1(Jag-1),它们在与Treg细胞上的同源受体(OX40和Notch3)相互作用后扩增天然Treg并启动Treg增殖。这种来源于骨髓的耐受性树突状细胞也能够分泌大量TGF-β,这可以通过充分共同刺激T细胞受体从TEFF中诱导Treg。除了Treg诱导机制外,GM-CSF还促进CD8a-树突状细胞的分化,该细胞能够通过抗原呈递从TEFF中诱导Treg。在MPTP小鼠模型中,中毒前给予GM-CSF或中毒后过继转移GM-CSF诱导的Treg可减轻小胶质细胞炎症并保护SNc中的多巴胺能神经元。此外,GM-CSF治疗导致Treg和Treg功能的频率增加,表明GM-CSF的免疫调节上调了Treg介导的免疫调节,在PD患者中显著降低,并提供了有效的治疗策略。

针对PD的病理学特点,研究使用流式多因子检测及免疫组化分析对帕金森病模型中调节性T细胞减弱Th17细胞介导的免疫应答所致的黑质纹状体多巴胺能神经退行性病变进行分析。
结果
N-4YSyn免疫加重MPTP诱导的黑质纹状体损害
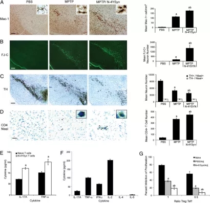
从体外用抗CD3+刺激24小时的N-4YSyn免疫供体中分离的T细胞产生的IL-17A和TNF-a浓度高于未接种的T细胞(图1E)。从免疫小鼠分离的CD4+TEFs的N-4YSyn抗原刺激诱导IL-17A和IL-2、TNF-a和IFN-g,但不诱导IL-4或IL-5(图1F),这表明免疫使体内的CD4+T细胞向Th1或Th17表型部分极化。从免疫FoxP3/GFP转基因小鼠中分离的Treg的功能表征表明,与从原始供体(80 %)分离的Treg(1:1)相比,在用N-4YSyn(20 %)免疫后,Treg在功能上缺乏抑制Teff增殖以抗CD3+刺激的能力(图1G)。细胞内细胞因子测试表明,来自N-4YSyn免疫小鼠的N-4YSyn扩增的CD4+T细胞由38.2%的TNF-a-表达TEFF,9.0%的IFN-g-表达TEFF,11.2%的IL-17A-表达TEFF(数据未显示)。这些结果表明,N-4YSyn免疫诱导Th1和/或Th17 T细胞,并产生Treg功能缺陷。这也提示了Th1和Th17在MPTP诱导的炎症和多巴胺能神经元死亡加重中的作用。

FIGURE 1.
N-4YSyn Th1和Th17细胞加重多巴胺能神经退行性变
MPTP治疗和过继转移后7天,对TH免疫染色的腹侧中脑和纹状体中存活的多巴胺能神经元进行分析,发现过继转移N-4YSyn Th1或Th17细胞导致SN中存活的TH+神经元数量减少,而只有N-4YSyn Th17细胞诱导纹状体内TH末端密度显著降低(图2C)。PBS处理的对照组SN内的TH+神经元总数平均为79946212个,但MPTP中毒导致TH+神经元损失25%(59716250)(图2D)。相比之下,过继转移N4YSyn Th17细胞导致存活的TH+神经元数量减少65%(28006243),相对于单独的MPTP中毒,损伤增加2.6倍。对存活的TH+多巴胺能神经元终末的分析表明,MPTP中毒小鼠纹状体内的TH密度与PBS对照组相比为26%。过继转移N-4YSyn Th1或Th2细胞与单独MPTP中毒相比,对纹状体密度没有显著影响。相反,过继转移N-4YSyn Th17细胞加剧了MPTP诱导的纹状体TH密度损失,达到PBS处理对照组的5%(图2E)。

FIGURE 2.
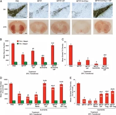
通过增加Treg数量或抑制功能或通过消除Th17分化介导自身免疫的免疫抑制。接受N-4YSyn SPC治疗的MPTP小鼠表现出加剧的炎症反应,如增加的黑质Mac-1表达所示,而在接受VIP SPC治疗的小鼠中,这种表达减少(图3A)与单独MPTP处理相比,N-4YSyn SPC处理的MPTP小鼠的神经元死亡明显增加,而FJ-C染色在VIP SPC处理的MPTP小鼠中减少,在VIP和N-4YSyn SPC混合处理的小鼠中减少更为严重数据表明,来自VIP治疗小鼠的SPC内的细胞群,而不是原始的SPC,能够抑制或抑制N-4YSyn介导的效应细胞,并改善恶化的小胶质细胞反应和神经病理学。

FIGURE 3.
VIPspc调节N-4YSyn免疫,以提供神经保护
MPTP诱导的神经炎症和神经退行性变消退后的时间。接受VIP SPCs的MPTP小鼠显示TH+神经元密度适度增加(图4A)。相反,与单独MPTP治疗相比,接受N-4YSyn SPC治疗的MPTP受者SN内的TH+神经元明显减少,而接受VIP和N-4YSyn SPC联合治疗的受者表现出与PBS对照组相似的TH+神经元密度。虽然多巴胺能纹状体末端的损伤通常更严重,但在单独使用MPTP和单独使用SPC群体的小鼠中观察到类似的多巴胺能丢失模式,而在使用联合N-4YSyn的小鼠中观察到类似的多巴胺能丢失模式SPCs和VIP-SPCs的TH+纹状体末端密度明显增加。VIP处理的小鼠的Treg对多巴胺能黑质神经元和纹状体末梢的神经保护最有效,可对抗N4YSyn适应性免疫反应的神经退行性活动。

FIGURE 4.
VIP treg取消了Th17反应的发展
用PBS佐剂免疫、N-4YSyn佐剂免疫或用VIP治疗,脾脏CD3+、CD19+、CD4+和CD4+CD25+细胞的频率变化不大(图5A)。用N-4YSyn免疫经VIP或未经VIP处理的小鼠,并评估T细胞对N-4YSyn Ag的增殖能力。与仅用N-4YSyn免疫的小鼠的T细胞相比,从N-4YSyn免疫和VIP处理的供体分离的T细胞对N-4YSyn的增殖抑制了2.5倍(图5E,5F)。在N-4YSyn免疫时,VIP治疗诱导对N-4YSyn的Ag特异性耐受。此外,来自VIP处理和N-4YSyn免疫小鼠的T细胞显示编码Foxp3和IL-10的基因表达分别增加1.7倍和1.9倍,而与来自N-4YSyn免疫小鼠的T细胞相比,IL-17A基因表达减少2.4倍(图5G)。这表明VIP治疗有利于诱导抑制Th17功能的调节反应。

FIGURE 5.
讨论
在MPTP中毒后,Treg调节炎症,减弱小胶质细胞激活,促进神经元存活。Treg反应具有神经保护作用的观察结果与其他研究者提出的保护性自身免疫假说相矛盾。此外,老年人的T细胞库倾向于Th2和Treg表型,并且CD4+CD25+Treg的抑制功能增强与神经退行性疾病有关。这种差异的可能解释是,老年人的Treg向大脑迁移的能力降低,或者大脑内炎症的增加扰乱了Treg的功能。另一种可能性是,由于胸腺退化,自然产生的树突随着年龄的增长而减少。我们观察到,N-4YSyn免疫诱导Th17应答,这表明在存在大量炎症相关的IL-6的情况下,增加的Treg可能使Th17的分化不可逆。这可能是因为Treg是TGF-b的主要来源。正如其他研究人员在急性中枢神经系统损伤后观察到的那样,产生IFN-g的Th1细胞将抑制Th17分化并支持保护性自身免疫的概念。或者,树突状细胞可能缺乏对抗原的反应,例如a-syn。事实上,我们表明,来自N-4YSyn免疫小鼠的Treg在抑制Teff增殖方面存在功能缺陷。