6 年
手机商铺
公司新闻/正文
1287 人阅读发布时间:2021-12-07 11:29

CX-5461 的胞质 DNA 积累导致胞质 DNA 检测系统和响应途径的下游激活,包括 STING。胞质 DNA 被环状 GMP-AMP 合酶 (cGAS) 检测到并激活 STING 信号,从而导致 I 型干扰素反应,CX-5461 诱导 CXCL10 和 IL-6 的转录。敲除 STING 和 cGAS 会消除 CX-5461 诱导的 CXCL10 和 IL-6 转录。进一步表明 CX-5461 在异种移植模型中降低了肿瘤负荷,增加 STING 染色并激活某些细胞因子的转录。


结果
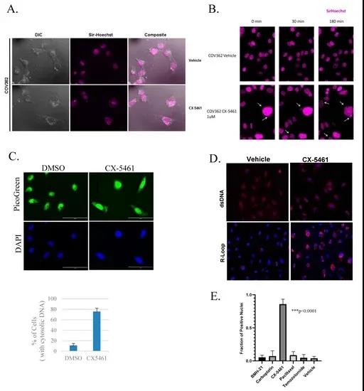
CX-5461 诱导细胞质 DNA 积累

RNA-seq 分析

敲除 cGAS 和 STING
| 货号 | 检测因子 |
| LX-MultiDTX-45 | CCL2/JE/MCP-1,CCL3/MIP-1 alpha,CCL4/MIP-1 beta,CCL5/RANTES,CCL11/Eotaxin,CCL19/MIP-3 beta,CCL20/MIP-3 alpha,CD40 Ligand/TNFSF5,CX3CL1/Fractalkine,CXCL1/GRO alpha/KC/CINC-1,CXCL2/GRO beta/MIP-2/CINC-3,CXCL10/IP-10/CRG-2,EGF,FGF basic/FGF2/bFGF,Flt-3 Ligand/FLT3L,G-CSF,GM-CSF,Granzyme B,IFN-alpha 2/IFNA2,IFN-beta,IFN-gamma,IL-1 alpha/IL-1F1,IL-1 beta/IL-1F2,IL-1ra/IL-1F3,IL-2,IL-3,IL-4,IL-5,IL-6,IL-7,IL-8/CXCL8,IL-10,IL-12 p70,IL-13,IL-15,IL-17/IL-17A,IL-17E/IL-25,IL-33,PD-L1/B7-H1,PDGF-AA,PDGF-AB/BB,TGF-alpha,TNF-alpha,TRAIL/TNFSF10,VEGF |
| LX-MultiDTX-48 | FGF-basic, Eotaxin, G-CSF, GM-CSF, IFN-γ, IL-1β, IL-1rα, IL-1α, IL-2Rα, IL-3, IL-12(p40), IL-16, IL-2, IL-4, IL-5, IL-6, IL-7, IL-8, IL-9, GRO-α, HGF, IFN-α2, LIF, MCP-3, IL-10, IL-12(p70), IL-13, IL-15, IL-17, IP-10, MCP-1(MCAF), MIG, β-NGF, SCF, SCGF-β, SDF-1α, MIP-1α, MIP-1β, PDGF-BB, RANTES, TNF-α, VEGF, CTACK, MIF, TRAIL, IL-18, M-CSF, TNF-β |
体内疾病模型验证

CX-5461 诱导细胞质 DNA 积累
结论
讨论
CX-5461 诱导细胞溶质 DNA 的释放,其被 cGAS 识别,然后发生级联信号传导(图 5)。尽管最近显示了 cGAS-STING 通路在通过增强 I 型 IFN 产生决定抗肿瘤免疫中的重要性,但这项研究可能通过 cGAS-STING 通路提供对 CX-5461 介导的抗肿瘤活性的额外见解,这可以是与癌症治疗有关。
展望
肿瘤及其药物治疗靶点的研究仍是肿瘤免疫研究领域的重点,生物标志物在细胞间相互作用对于肿瘤治疗的效果仍是研究的热点及难点!