癌症生物标志物研究的进展与技术的发展平行。近年来,基因组学和蛋白质组学分析方法的巨大进步揭示了导致疾病发生和发展的高度复杂的信号网络。反过来,癌症的不同病理生理学和肿瘤的异质性说明了基因和蛋白质改变对致癌信号的复合效应。
癌症通常在晚期诊断,此时治愈的机会相对较低,潜在的癌症生物标记物发现一成为肿瘤学的研究重点。
细胞因子、趋化因子和生长因子是细胞增殖、迁移和免疫反应的关键介质,在肿瘤微环境中,这些因子有助于调节肿瘤生长、免疫细胞募集、血管生成和转移。在体液中,炎症介质的水平反映了患者对疾病的免疫反应,并可预测靶向治疗的效果。通过可靠的预测性生物标志物,可以预测癌症,并跟踪治疗的进展和反应。
基于抗体的蛋白质组学方法是蛋白质检测和定量的目标方法,如电化学发光技术、xMAP技术,以及基于流式的CBA技术,具有高灵敏度和复用能力,在监测已验证的疾病生物标记物的临床环境中具有巨大的潜力,同时在发现不同疾病相关性/同种疾病不同人群差异性表达及疾病标志物发现也具有一定应用。
PD-1/PD-L1通路阻断是一种很有前途的新型癌症治疗方法。虽然PD-1/PD-L1治疗在几种类型的癌症中取得了临床益处,但仍需进一步研究以阐明药物疗效的预测性生物标记物,并了解宿主和肿瘤细胞之间PD-1/PD-L1相互作用的基本机制。让我们一起详细阅读这篇文章:以外源性PD-L1通过免疫逃逸在非小细胞肺癌中对于肿瘤生长的作用。

PD-L1的表达在多种类型的癌症中都有显著的升高,包括黑色素瘤、胶质母细胞瘤、肺癌、肾癌、胃癌、结直肠癌、胰腺癌、乳腺癌、宫颈癌和卵巢癌。癌症中PD-L1表达的诱导与致癌途径有关,包括PTEN-PI3K-Akt和STAT3通路此外,PD-L1的表达通常与抗肿瘤治疗(包括常规药物和靶向药物)的耐药性相关。

NSCLC细胞中分泌含有pd-l1的外泌体

虽然PD-L1的表达可能因肿瘤微环境和肿瘤类型的不同而不同,但测试的大多数NSCLC细胞表达PD-L1。与亲代细胞相比,具有获得性抗肿瘤药物耐药性的细胞中PD-L1表达显著增加,即PD-L1表达与晚期肿瘤阶段相关。

PMA加离子霉素治疗可诱导T细胞产生IL-2和INF-γ,但我们发现它仅增加Jurkat细胞的IL-2和INF-γ产生,而不增加MOLT4细胞或CCRF-CEM细胞的IL-2和INF-γ产生。
外显体中PD-L1的数量与衍生外显体的细胞上PD-L1的表达量成正比,此外,PD-L1在外显体中特别丰富表明PD-L1存在于癌细胞分泌的外显体中,其在这些外显体中的丰度反映了其在癌细胞上的表达。

结果:
未经处理的Jurkat细胞中PD-1的表达最低,在PMA加离子霉素处理后,这些细胞中PD-1的表达增加。因此,使用Jurkat细胞来评估T细胞对含有PD-L1的外体治疗的反应。用含有PD-L1的外显体处理这些细胞时,INF-γ的产生以剂量依赖性的方式减少,高PD-L1水平的H460细胞源性外显体和H1975细胞源性外显体显著逆转外显体诱导的INF-γ产生减少,表明含PD-L1的外显体可能通过PD-1/PD-L1相互作用调节T细胞中的IFN-γ信号。

结果:
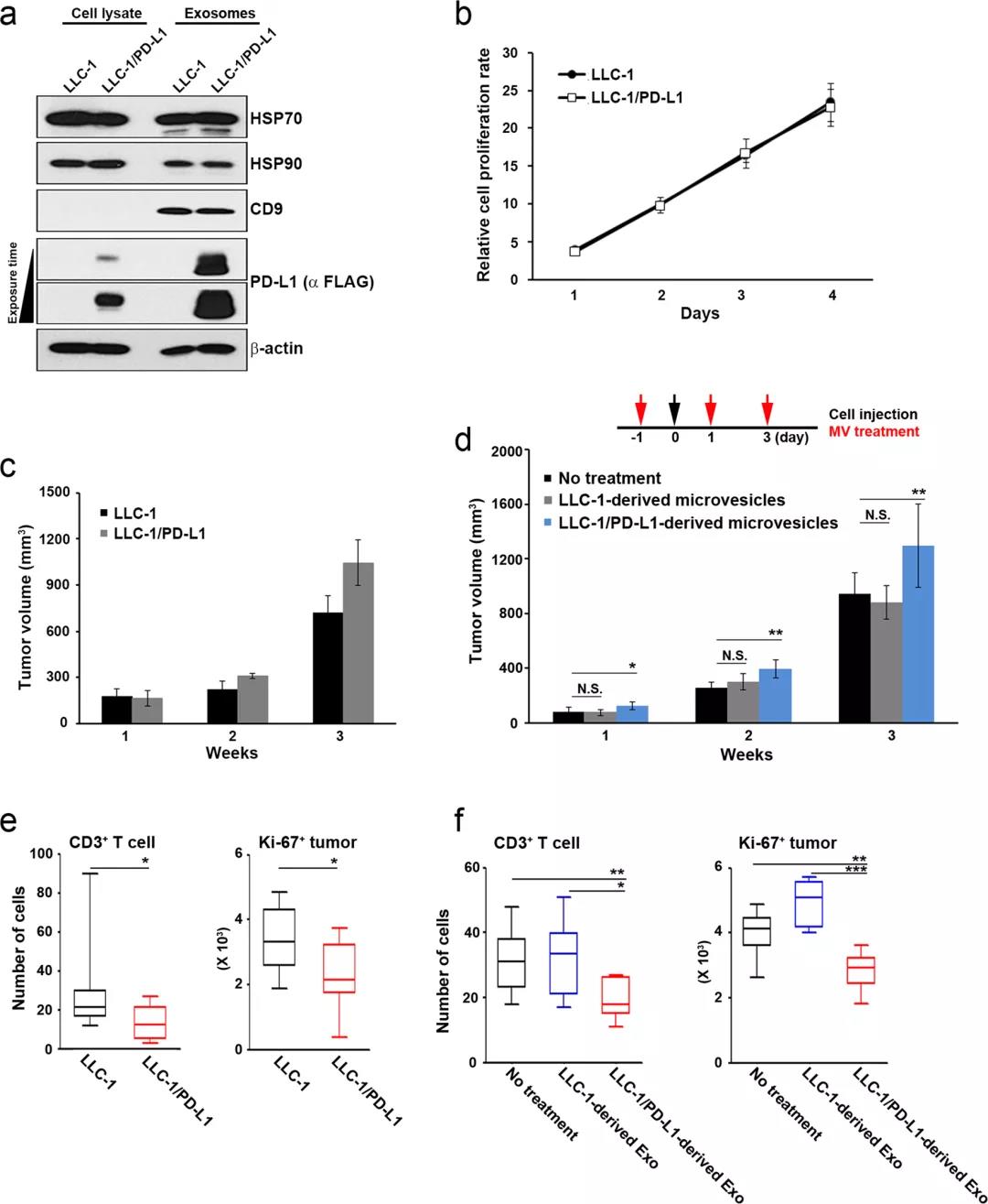
小鼠LLC-1细胞强制表达mPD-L1,亲代小鼠LLC-1细胞不表达PD-L1。PDL1转导的LLC-1细胞和来源于这些细胞的外质体均含有PD-L1。PD-L1的表达不影响体外细胞生长,而PD-L1转导的LLC-1细胞在皮下生长时比亲代LLC-1细胞生长更快。然而,PD-L1的表达并不影响免疫缺陷小鼠模型中的肿瘤生长,类似于体外肿瘤生长的结果。

结果:
使用从PBMC中分离的CD8T细胞来防止外显体的稀释。自体外显体治疗抑制了大多数患者CD8T细胞中IL-2和IFN-γ的产生。为了进一步评估PD-L1阳性外显体的比例是否与IL-2和IFN-γ产生的减少有关,根据PD-L1阳性外显体的比例对患者样本进行了划分(低,n=10,<26%PD-L1阳性外显体;高,n=10,>31%PDL1阳性外显体)并分析了对细胞因子产生的抑制。经高比例PD-L1阳性外显体处理的样本显示IL-2和IFN-γ产生显著减少而那些用低比例PD-L1阳性外显体治疗的患者显示出IL-2的产生显著减少,但IFN-γ的产生只有少量的、不显著的减少。
PD-L1阳性外显体处理后CD8T细胞的增殖和凋亡

结果:
CD8T细胞在CD3/CD28刺激下增殖,但是,外显子体治疗并不影响其增殖(图6a)。然而,外显子体治疗确实以剂量依赖性方式减少了CD8T细胞的总数。与这些结果一致,外显体处理显著诱导CD8T细胞凋亡,当细胞用PD-L1阴性外显体处理时,这种效应降低,表明PD-L1阳性外显体通过PD-1/PD-L1相互作用促进CD8T细胞凋亡。
研究发现肺癌细胞来源的外显体表达PD-L1,并通过降低T细胞活性和促进肿瘤生长在免疫逃逸中发挥作用。外显体上PD-L1的丰度代表细胞表面PD-L1表达的数量。含有PD-L1的外显体抑制Jurkat T细胞分泌干扰素-γ(IFN-γ)。通过PD-L1敲除或掩蔽外显体恢复IFN-γ分泌。在没有PD-L1的细胞上强制表达PD-L1和用含有PD-L1的外显体治疗均能增强体内肿瘤生长。PD-L1存在于从非小细胞肺癌患者血浆中分离的外显体上,其在外显体中的丰度与肿瘤组织中的PD-L1阳性相关。外泌体可通过减少细胞因子的产生和诱导CD8+T细胞凋亡而损害免疫功能。结果表明,表达PD-L1的肿瘤源性外显体可能是肿瘤免疫逃逸的重要介质。
在肿瘤生物学中,PD-1/PD-L1通路是肿瘤细胞对内源性抗肿瘤活性的适应性免疫逃逸机制。当肿瘤细胞上表达的PD-L1与PD-1在免疫细胞上受体结合时,这种相互作用会抑制CD8细胞毒性T淋巴细胞的增殖、存活和效应器功能,从而诱导肿瘤浸润性T细胞凋亡。尽管患者的反应显著且持久,但仍需进行基础和临床研究,以确定PD-1/PDL1免疫治疗的确切机制,包括许多辅助因子的作用,以及PD-1/PD-L1免疫治疗的疗效与患者的适当选择之间的关系。
详见LabEx网站( http://www.u-labex.com)或来电咨询!
基因水平:PCR Array
蛋白水平:MSD、Luminex、CBA、Antibody Array、ELISA
细胞水平:磁珠分选、流式细胞分析
组织水平:多重免疫组化、病理分析
联系电话:4008-168-068 转3
联系邮箱:labex@univ-bio.com
公众平台:多因子实验服务专家