6 年
手机商铺
技术资料/正文
182 人阅读发布时间:2025-06-23 13:31

一、研究背景 
胃癌是全球范围内发病率和死亡率较高的恶性肿瘤,尤其在亚洲国家,其疾病负担尤为突出。尽管近年来的研究揭示了胃癌的多种分子亚型(如 TCGA 和 ACRG 的分型),但由于肿瘤异质性极高,治疗效果的改进依然有限。传统的研究方法,例如 bulk RNA 测序,虽然为分子分型提供了基础,但无法深入解析单细胞层面的微观变化,尤其是在肿瘤微环境(TME)中的动态作用。为解决这一问题,通过单细胞RNA测序(scRNA-seq)和空间转录组学技术,系统描绘了胃癌的细胞谱系状态和微环境特征,旨在为精准治疗提供新的方向。
二、技术路线 

三、主要发现 
1. 胃癌细胞谱系状态与癌相关成纤维细胞的异质性与功能调控
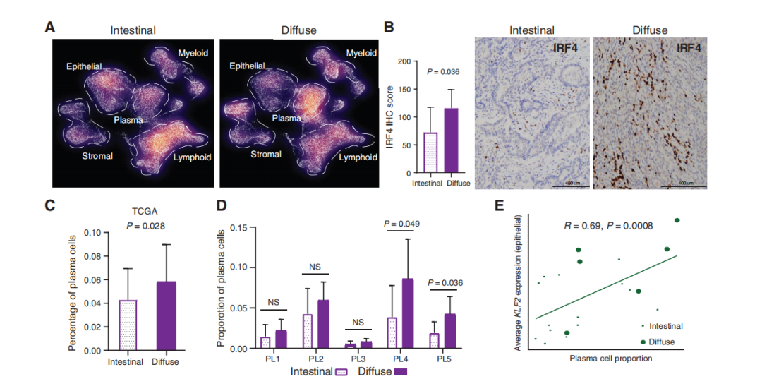
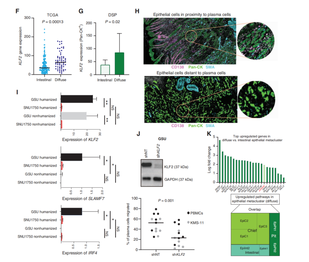
研究通过单细胞RNA测序(scRNA-seq)技术分析了胃癌样本中的 200,000+ 个细胞,识别了 34种细胞亚群,包括免疫细胞、上皮细胞和成纤维细胞等。研究特别关注了EpiInt1亚群,这种上皮细胞群体在肠型胃癌中显著富集,并高表达肿瘤驱动基因如 CEACAM6 和 KRAS,提示该亚群可能是从化生到恶性转化的关键细胞群。

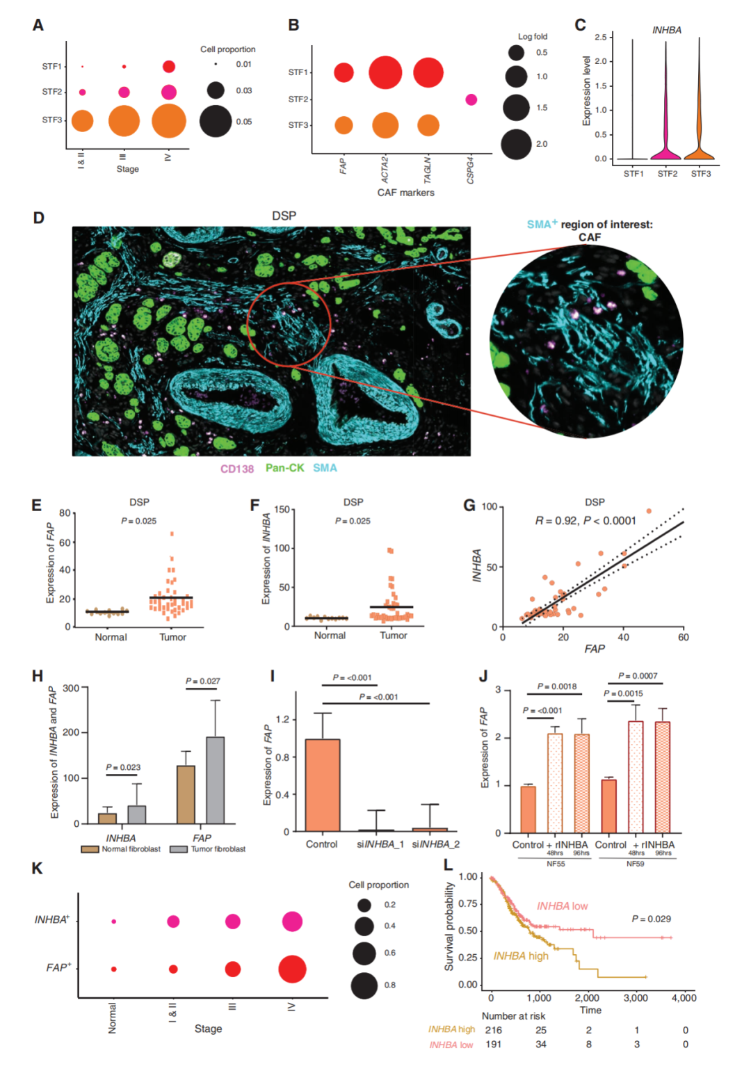
2. 癌相关成纤维细胞(CAF)的异质性与INHBA调控
研究揭示了癌相关成纤维细胞(CAF)的显著异质性,分为 STF1(LUM阳性)、STF2(CSPG4阳性)和STF3(FAP高表达)三种亚型。特别是 STF3亚型 在胃癌晚期中显著增多,并通过 INHBA-FAP轴调控肿瘤基质重塑,促进肿瘤细胞的侵袭。实验表明INHBA在STF3亚型中的高表达促使 FAP的上调,并增强肿瘤细胞的侵袭性。敲低INHBA后,FAP的表达显著下降,肿瘤细胞的侵袭性降低约50%,表明INHBA-FAP轴在CAF功能调控和胃癌进展中具有重要作用,成为潜在的治疗靶点。

3. 空间转录组学验证
为了验证前述的单细胞结果,研究结合了空间转录组学技术,进一步确认了胃癌组织中 KLF2与浆细胞的空间共定位,揭示了肿瘤微环境中细胞间相互作用的空间特性。空间转录组学的应用帮助研究确认了STF3亚型CAF 在肿瘤组织中的特定分布,以及它们如何通过 INHBA-FAP轴改变肿瘤微环境并促进肿瘤进展。此外,空间分析还支持了弥漫型胃癌中 KLF2与浆细胞的空间关联性,进一步证实了KLF2在免疫细胞招募中的关键作用。


4. PDO模型与转录组可塑性
最后利用类器官(PDO)模型对胃癌细胞的特性进行了验证。研究发现,PDO中的 EpiInt1亚群 表现出与原始肿瘤相似的转录组特征,表明类器官能够有效再现胃癌上皮细胞的主要转录特征。然而,PDO模型缺乏免疫细胞和微环境成分,限制了其对肿瘤微环境互作的模拟作用。尽管如此,PDO仍然是研究肿瘤细胞行为和转录组可塑性的有效工具,但要全面评估肿瘤微环境的作用,仍需与其他模型(如免疫共培养系统)结合使用。


临床意义:
1.靶向CAF的治疗潜力:CAF异质性及其调控因子的发现为开发新型抗癌疗法提供了切实可行的靶点。
2.亚型分层管理:弥漫型和肠型胃癌的分子特征差异为个体化诊疗策略的制定提供了明确依据。
3.PDO模型的广泛应用:PDO不仅重现了胃癌的关键分子特征,还可在转录组可塑性及药物筛选研究中发挥重要作用。
4.推动多维研究:结合单细胞、空间组学和功能验证的方法学创新,为复杂肿瘤异质性研究树立了新范式。
总结:
通过结合 单细胞RNA测序、空间转录组学和PDO模型等先进技术,研究深入揭示了胃癌的细胞谱系、癌相关成纤维细胞的异质性及其在肿瘤微环境中的作用,特别是 INHBA-FAP轴在肿瘤基质重塑中的重要性。这些发现为精准治疗和免疫治疗策略提供了重要的理论依据和潜在靶点。
更多信息可点击官网:【蛋白检测服务专家-乐备实(LabEx)官网】
乐备实是国内专注于提供高质量蛋白检测以及组学分析服务的实验服务专家,自2018年成立以来,乐备实不断寻求突破,公司的服务技术平台已扩展到单细胞测序、空间多组学、流式检测、超敏电化学发光、Luminex多因子检测、蛋白芯片、抗体芯片、PCR Array、ELISA、Elispot、多色免疫组化等30多个,建立起了一套涵盖基因、蛋白、细胞以及组织水平实验的完整检测体系。
我们可提供从样本运输、储存管理、样本制备、样本检测到检测数据分析的全流程服务。凭借严格的实验室管理流程、标准化实验室操作、原始数据储存体系以及实验项目管理系统,已经为超过3000家客户单位提供服务,年检测样本超过100万,受到了广大客户的信任与支持。
