一、 什么是PCR Array?
PCR Array,又称功能分类基因芯片,是一种将 qPCR(实时荧光定量聚合酶链式反应)检测的高灵敏度与微阵列技术的高通量相结合的强大工具。它在一块96孔或384孔板中预置了针对特定生物学通路或疾病相关基因的引物,可同时准确检测数十至数百个基因的表达。

核心优势:
操作简单: 无需复杂的筛选过程,加样上机即可。
重复性好: 基于稳定的qPCR平台,数据稳定可靠。
特异性强: 引物设计经过严格验证,避免非特异性扩增。
通路聚焦: 省去转录组测序后的海量数据分析,直接聚焦关键通路。
二、 PCR Array核心应用场景
1. 分子机制探究:信号通路PCR芯片
描述: 研究特定基因(如转录因子、酶)在细胞信号传导中的作用。通过干预目标基因,利用通路芯片观察下游关键分子的表达变化,从而构建“基因-通路-功能”的调控网络。
推荐芯片: 各类信号通路芯片(如NF-κB、Wnt、MAPK、AMPK、干扰素通路等)。
2. 转录组测序(RNA-Seq)后验证
描述: 针对RNA-Seq发现的差异基因,选取关注的核心通路或基因集,利用PCR Array进行快速、精准的大样本量验证。
推荐芯片: 定制化PCR芯片,或通用通路芯片。
3. 生物标志物研究:microRNA PCR芯片
描述: 在肿瘤或其他疾病样本(组织、血清、外泌体)中,筛选差异表达的miRNA,寻找具有诊断或预后价值的生物标志物。
推荐芯片: 人/小鼠/大鼠miFinder PCR芯片(覆盖Sanger miRBase数据库全部注释miRNA)。
4. miRNA靶基因验证
描述: 研究特定miRNA的生物学功能。过表达或抑制miRNA后,利用靶基因通路芯片(如凋亡、周期、迁移相关基因),检测下游通路的变化,解释miRNA通过调控哪些关键基因发挥作用。
推荐芯片: 各类功能通路芯片。
5. 肿瘤研究综合PCR芯片
描述: 研究肿瘤发生发展的核心特征,如增殖、转移、血管生成、免疫逃逸等。使用涵盖癌基因、抑癌基因、肿瘤干性基因的芯片,筛选关键驱动基因。
推荐芯片: 人/小鼠肿瘤发生芯片、肿瘤转移芯片、肿瘤干细胞芯片。
6. 代谢与氧化应激研究
描述: 探讨药物、环境污染物或疾病状态下的代谢重编程(葡萄糖代谢、脂质代谢)或氧化还原平衡(SOD、CAT、GPX等)的变化。
推荐芯片: 能量代谢路径芯片(如糖酵解、脂肪酸氧化)、氧化应激芯片。
7. 非编码RNA研究(lncRNA芯片)
描述: 研究长链非编码RNA(lncRNA)的功能。通过干预lncRNA,使用其相关的作用机制芯片(如转录调控、ceRNA机制相关基因),揭示lncRNA的调控模式。
推荐芯片: 疾病相关lncRNA芯片、转录因子芯片。
三、 精选应用案例解析
案例一:病毒学与免疫机制(干扰素通路)
文章信息: *ADAR1 Facilitates KSHV Lytic Reactivation by Modulating the RLR-Dependent Signaling Pathway* (Cell Reports, IF=7)
研究背景: 探究ADAR1基因在卡波西肉瘤相关疱疹病毒(KSHV)再激活过程中的作用。
实验设计:
1、细胞模型: KSHV感染的iSLK.219和BCBL1细胞。
2、干预手段: 转染siRNA敲低ADAR1表达。
3、检测方法: 使用 人类干扰素和受体PCR阵列,检测84个干扰素相关基因的表达变化。
成果: 通过芯片数据发现ADAR1敲低后,RLR信号通路(RIG-I样受体)关键基因表达显著改变,从而证实ADAR1通过调节该通路促进病毒裂解复制。

案例二:肿瘤与表观遗传(药物机制)
文章信息: *Inhibitors of the Histone Methyltransferases EZH2/1 Induce a Potent Antiviral State* (MBIO, IF=6)
研究背景: 研究组蛋白甲基转移酶抑制剂(EZH2/1i)的抗病毒效应机制。
实验设计:
1、细胞模型: HFF细胞。
2、干预手段: 单纯疱疹病毒(HSV)感染 + EZH2/1抑制剂处理。
3、检测方法: 首先使用 IFN qPCR芯片 筛选差异基因,随后结合转录组测序(RNA-Seq)深入分析。
成果: PCR芯片结果显示抑制剂处理激活了干扰素通路,揭示了表观遗传调控与先天免疫之间的联系,解释了其广谱抗病毒效应的机制。

案例三:肿瘤转移与miRNA标志物
文章信息: *Definition of miRNA Signatures of Nodal Metastasis in LCa: miR-449a Targets Notch Genes* (Molecular Therapy-Nucleic Acids, IF=5)
研究背景: 寻找喉癌(LCa)淋巴结转移相关的miRNA特征。
实验设计:
1、样本: 临床收集有淋巴结转移(N=23)和无转移(N=23)的喉癌组织及邻近正常组织(N=30)。
2、检测方法: 使用 人miRNA PCR ARRAY(309个miRNA) 进行高通量筛选。
3、验证与功能: 筛选出差异表达的miR-449a,并进行靶基因预测和功能实验。
成果: 确定了淋巴结转移相关的miRNA表达谱,并发现miR-449a通过靶向Notch基因抑制细胞迁移和侵袭,揭示了其在抑制转移中的关键作用。

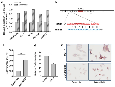
案例四:ncRNA交互调控(LncRNA与miRNA)
文章信息: *Negative regulation of lncRNA GAS5 by miR-21* (Cell Death & Differentiation, IF=8)
研究背景: 探讨致癌miR-21对长链非编码RNA(lncRNA)的调控作用。
实验设计:
1、细胞模型: 乳腺癌MCF-7细胞。
2、干预手段: 过表达miR-21。
3、检测方法: 使用 人类疾病相关lncRNA阵列(83个基因) 检测lncRNA表达谱的变化。
成果: 发现miR-21能够显著下调lncRNA GAS5的表达,揭示了ceRNA调控网络中miRNA对lncRNA的直接调控关系。

案例五:小细胞肺癌药物靶点筛选
文章信息: Bromodomain and Hedgehog Pathway Targets in Small Cell Lung Cancer (Cancer Letters, IF=6)
研究背景: 在小细胞肺癌(SCLC)中筛选新的药物靶点。
实验设计:
1、样本: 24株小细胞肺癌细胞株。
2、检测方法: 采用 96孔自定义PCR array,同时检测Hedgehog、Notch、肺癌相关及干细胞样基因的表达。
3、分析: 结合基因表达谱与药物敏感性数据,寻找关键驱动基因。
成果: 通过高通量筛选,识别出特定信号通路在不同亚型SCLC中的激活状态,为个性化治疗提供了依据。

四、 实验流程概览
样品制备: 提取高质量的总RNA(含miRNA提取步骤,若检测对象为miRNA)。
逆转录: 使用针对性的逆转录试剂盒,将RNA逆转录为cDNA(不同芯片需使用配套的逆转录试剂盒,如普通cDNA合成试剂盒或miRNA cDNA合成试剂盒)。
实时定量PCR: 将cDNA与qPCR预混液混合,加入到PCR芯片孔板中,上机进行qPCR反应。
数据分析: 使用专业的数据分析软件(通常为基于Web的免费工具),通过ΔΔCt法计算基因表达差异,并进行聚类分析和通路分析。
五、PCR芯片(PCR Array)哪里有?
LabEx为您提供专业、高效的PCR芯片(PCR Array)技术服务。该技术基于实时荧光定量PCR平台,可在一张96孔或384孔板上同时对与特定生物学通路或疾病相关的数十至上百个基因进行精准、高通量的表达分析。我们的服务涵盖从实验设计、RNA提取与质检、反转录、PCR芯片上机检测到数据分析与通路解读的全流程,提供涵盖多个物种(人、小鼠、大鼠等)及核心研究领域(如炎症、信号转导、癌症、自噬、代谢、神经科学等)的丰富产品线。PCR芯片技术兼具高通量与定量精准的双重优势,尤其适用于快速筛选关键通路基因、验证高通测序结果、发现疾病标志物及解析药物作用机制。
| 货号 | Panel名称 | 种属 | 检测指标 |
| LXPH052 | 人造血 PCR Array Panel检测服务 | Human | ANGPT1, APC, ASH2L, BLNK, CBFB, CCR1, CD14, CD164, CD1D, CD2, CD27, CD34, CD3D, CD3G, CD4, CD44, CD80, CD86, CD8A, CEBPE, CEBPG, CHST15, CSF1, CSF2, DLL1, ETS1, ETV6, FLT3LG, FUT10, FZD1, GATA1, GATA2, HDAC4, HDAC5, HDAC7, HDAC9, IL10, IL11, IL12B, IL1A, IL2, IL20, IL25, IL31RA, IL6ST, INHA, INHBA, JAG1, JAG2, KDR, KIT, KITLG, LEF1, LMO2, LRMP, MAL, MAP4K1, MMP9, NCOA6, NOS2, NOTCH1, NOTCH2, NOTCH4, PAX5, PECAM1, PF4, PTPRC, RBPJ, RUNX1, SFXN1, SOCS5, SPP1, STAT1, STAT3, STIM2, TAL1, TEK, TLR3, TLR4, TNFSF11, TRIM10, VAV1, VEGFA, WNT3A |
| LXPR040 | 大鼠间质干细胞 PCR Array Panel检测服务 | Mouse | |
| LXRPM119 | 小鼠树突状抗原提呈细胞 PCR Array Panel试剂盒 | Mouse | Ccl11, Ccl12, Ccl17, Ccl19, Ccl2, Ccl20, Ccl3, Ccl4, Ccl5, Ccl7, Ccl8, Ccr1, Ccr2, Ccr3, Ccr5, Ccr9, Cd1d1, Cd1d2, Cd2, Cd209a, Cd28, Cd33, Cd36, Cd4, Cd40, Cd40lg, Cd44, Cd74, Cd80, Cd86, Cd8a, Cdc42, Cdkn1a, Cebpa, Clec4b2, Csf1r, Csf2, Cxcl1, Cxcl10, Cxcl12, Cxcl2, Cxcr1, Cxcr4, Erbb2, Fas, Fcer1a, Fcer2a, Fcgr1, Fcgrt, Flt3, Flt3l, H2-DMa, Icam1, Icam2, Ifng, Il10, Il12a, Il12b, Il16, Il2, Il6, Irf7, Itgam, Itgb2, Lrp1, Lyn, Mif, Nfkb1, Ptprc, Rac1, Rag1, Rela, Relb, Stat3, Tap2, Tapbp, Tgfb1, Thbs1, Tlr1, Tlr2, Tlr7, Tlr9, Tnf, Tnfsf11 |
| LXPH003 | 人胚胎干细胞 PCR Array Panel检测服务 | Human | ACTA2, AICDA, ALB, ALPL, CCNA2, CD44, CDC42, CDK1, CHD1, CHD7, CNOT3, DES, DPPA2, DPPA3, DPPA4, DPPA5, EN2, ENG, ESRRB, ETV2, FGF2, FGF5, FLII, GATA1, GATA2, GATA6, GDF3, GFAP, GSC, HAND1, HNF4A, HSPA9, ISL1, KAT5, KLF4, LIN28A, MEIS1, MESP1, MIXL1, MYBL2, MYC, MYOD1, NANOG, NCAM1, NES, NKX2-5, NR0B1, NR5A2, NR6A1, NT5E, OLIG2, OTX2, PAF1, PAX6, POU5F1, PRDM14, RIF1, SALL4, SCN1A, SMAD1, SMAD2, SMAD3, SOX15, SOX17, SOX2, SOX3, SOX7, STAT3, TAGLN, TAL1, TAT, TBX3, TBXT, TCF3, TCL1A, TDGF1, TEK, TERT, THAP11, THY1, TRIM28, UTF1, ZFP42, ZFX |



