在癌症免疫研究领域摸爬滚打久了,总觉得CD8+T细胞“弱不禁风”,随便什么因素都能把它们压制得死死的。但实际上,CD8+T细胞可是抗癌战场上的“主力军”,它们不仅能冲锋陷阵,还能通过产生细胞因子,对肿瘤微环境产生深远影响。
荷兰学者在《癌细胞》(Cancer Cell)期刊上发表了一项新的转录组学研究,这一研究犹如一颗重磅炸弹。研究显示,源自CD8+T细胞的干扰素γ(IFN-γ)才是肿瘤微环境的主要调节因子,而非以往研究认为的肿瘤坏死因子α(TNF-α)。IFN-γ的调控范围极为广泛,堪称免疫微环境的“全局掌控者”,而TNF-α则只能算是局部调节因子。

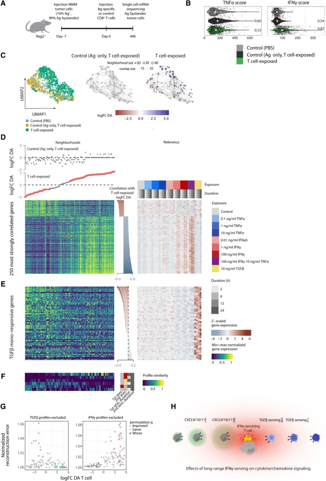
其实,科学界早就知道CD8+T细胞能够产生细胞因子,但对于各种细胞因子的影响范围和深度,一直缺乏足够的评估。CD8+T细胞的影响究竟是局限于周边细胞,还是能“长臂管辖”整个肿瘤微环境呢?以现有的技术手段,要评估这一点,只能通过间接方式,即分析免疫微环境中靶细胞在细胞因子影响下相应基因表达的变化情况。
为了揭开这个谜团,研究者们可谓煞费苦心。他们选用人卵巢癌细胞系作为肿瘤模型,运用单细胞RNA测序法分析转录组学,并结合机器学习算法进行分析。通过这一系列操作,他们确定了表达水平会分别受IFN-γ或TNF-α诱导的基因集,而且这些基因表达水平稳定可靠,能够充分反映IFN-γ、TNF-α同时存在时的影响。此外,研究者们还对癌细胞的抗原表达进行了专门处理,让肿瘤中的大多数癌细胞成为抗原阴性的“旁观者”。这些“旁观者”癌细胞既不会被CD8+T细胞轻易杀灭,又能反映出IFN-γ/TNF-α诱导基因集的表达变化情况。
在完成上述特殊处理后,研究者们将癌细胞和CD8+T细胞植入小鼠体内,并给免疫细胞浸润留出足够的时间,至此,研究正式拉开帷幕。第一步分析结果就令人震惊:来自CD8+T细胞的细胞因子确实能够重塑微环境中癌细胞的转录组。超过70%的“旁观癌细胞”都出现了IFNγ诱导基因集的表达水平改变,而仅有5.3%的细胞会受到TNFα的明显影响,这些细胞与未暴露于CD8+T细胞的肿瘤几乎没有差异。

70.4%的旁观癌细胞受到IFN-γ的影响,这一数据充分表明IFN-γ是肿瘤微环境的“全局调控因子”,而TNF-α最多只能算是局部调控因子。而且,旁观癌细胞在响应IFN-γ后,就不会再出现TNF-α诱导基因集的表达水平改变。不过,这并不是因为这些细胞失去了响应TNF-α的能力,而是IFN-γ“先下手为强”,捷足先登了。
为了进一步验证这一结论,研究者们又将研究对象换成了免疫细胞浸润更好、且免疫细胞也能响应细胞因子调控的黑色素瘤。结果发现,IFN-γ依然是微环境的主要调控因子,响应IFN-γ的旁观癌细胞数量高达响应TNF-α细胞的数倍。而且,黑色素瘤模型的研究还证实,旁观癌细胞在受到IFN-γ调控后,响应转化生长因子TGF-β的能力明显减弱。

至于其他来自CD8+T细胞的细胞因子,是否会像IFN-γ、TNF-α一样存在“一山不容二虎”的全局调控和局部调控差异,目前还不得而知,有待后续研究来揭开谜底。不过,本次研究至少提供了一个全新的视角和猜想,让我们对肿瘤免疫微环境有了更深入的认识。
CD8+T细胞分泌的IFN-γ、TNF-α等相关因子检测哪里有?
乐备实LabEx提供CD8+T细胞分泌的IFN-γ、TNF-α等相关因子检测:
| 货号 | 产品名称 | 检测指标 |
| LXLBH10-1 | 人炎症-10因子检测服务 | IL-1 β/IL-1F2,IL-2,IL-4,IL-6 ,IL-8/CXCL8,IL-10,IL-12 p70,IL-13,TNF-α,IFN-γ |
| LXLBM31-1 | 小鼠趋化因子-31因子检测服务 | BCA-1/CXCL13,CTACK/CCL27,ENA-78/CXCL5,Eotaxin/CCL11,Eotaxin-2/CCL24,Fractalkine/CX3CL1,GM-CSF,I-309/CCL1,IFN-γ,IL-1β,IL-2,IL-4,IL-6,IL-10,IL-16,IP-10/CXCL10,I-TAC/CXCL11,KC/CXCL1,MCP-1/CCL2,MCP-3/CCL7,MCP-5/CCL12,MDC/CCL22,MIP-1α/CCL3,MIP-1β/CCL4,MIP-3α/CCL20,MIP-3β/CCL19,RANTES/CCL5,SCYB16/CXCL16,SDF-1α/CXCL12,TARC/CCL17,TNF-α |
| LXLBH48-1 | 人细胞因子-48因子检测服务 | β-NGF,CTACK/CCL27,Eotaxin/CCL11,FGF-basic,G-CSF,GM-CSF,GRO-α (Gro-a/KC/CXCL1),HGF,IFN-α2,IFN-γ,IL-1α,IL-1Rα,IL-2Rα,IL-1β,IL-2,IL-3,IL-4,IL-5,IL-6,IL-7,IL-8/CXCL8,IL-9,IL-10,IL-12(p40),IL-12(p70),IL-13,IL-15,IL-16,IL-17A,IL-18,IP-10/CXCL10,LIF,M-CSF,MCP-1/CCL2,MCP-3/CCL7,MIG,MIP-1α/CCL3,MIP-1β,MIF,PDGF-BB,RANTES,SCF,SCGF-β,SDF-1α,TRAIL,TNF-α,TNF-β,VEGF-A |
更多检测panel请查看乐备实官网



