一、常规手段亦可出彩:基于Bulk转录组数据的高水平研究思路
在当前生物信息学研究中,单细胞测序、机器学习等新兴技术不断涌现,成为热点方向。相比之下,传统Bulk转录组分析似乎逐渐被视为“常规手段”,其发表潜力常被低估。然而,事实并非如此。
本文分享一篇典型案例,该研究充分利用大规模临床Bulk转录组数据,采用经典的差异表达基因筛选与功能通路富集分析,结合对肿瘤微环境中免疫细胞浸润情况的系统评估,成功识别出影响患者预后的独立风险因素。研究表明,即使不依赖复杂建模方法,基于常规转录组数据亦可实现具有创新性和临床意义的深入探索。

题目:驱动肺腺癌病理和放射学进展的分子事件的差异
杂志:eBioMedicine
影响因子:IF=11.1
发表时间:2023年7月
二、研究背景
随着肺癌早期筛查技术的广泛应用,肺内磨玻璃结节(Ground-glass opacity, GGO)的检出率显著提高。GGO在影像学上表现为密度轻度增高的云雾状阴影,病灶内原有的血管和支气管纹理仍可清晰辨认,是早期肺腺癌的常见影像学表现形式。
根据实变成分在肿瘤中所占比例的差异,即实变-肿瘤比(consolidation-to-tumor ratio, CTR),可将肺结节进一步细分为三种影像学亚型:纯GGO(pGGO, CTR=0),表现为完全无实变成分;混合GGO(mGGO, 0<1),同时存在GGO与实变成分;以及纯实性结节(CTR=1),表现为完全实变。这一影像学分型系统为肺结节的良恶性鉴别及临床决策提供了重要依据。
值得注意的是,纯GGO多对应于肺腺癌的浸润前阶段或微浸润阶段,如非典型腺瘤样增生或原位腺癌。大量临床研究表明,以GGO为主要表现的肺腺癌通常呈现缓慢的生长速度和较低的侵袭性,预后相对良好,因而被视为一类具有“惰性”生物学行为的肿瘤亚型。然而,部分GGO病变在随访过程中可能出现实变成分增加,提示其可能向更具侵袭性的表型演进,这一转变背后的分子机制尚待深入阐明。
三、数据来源与数据集信息
| 数据集标识 | 数据类型 | 数据信息 |
|---|---|---|
| EGAS00001004006 | 转录组数据 |
LUAD病人 病理组织测序 和临床信息 |
| GSE31210 | 转录组数据 | |
| GSE13213 | 转录组数据 | |
| GSE11969 | 转录组数据 | |
| GSE50081 | 转录组数据 | |
| GSE68465 | 转录组数据 | |
| GSE42127 | 转录组数据 | |
| GSE26939 | 转录组数据 | |
| GSE72094 | 转录组数据 | |
| GSE30219 | 转录组数据 | |
| GSE41271 | 转录组数据 | |
| TCGA | 基因组数据 | |
| TCGA | 转录组数据 |
四、研究思路与实验设计
本研究旨在系统解析驱动肺腺癌放射学分期与病理分期的关键分子事件,通过整合多组学数据,从基因组特征、基因表达谱及肿瘤微环境三个维度,对不同进展阶段的肺腺癌进行比较分析。研究对象涵盖原位腺癌(adenocarcinoma in situ, AIS)、微浸润腺癌(minimally invasive adenocarcinoma, MIA)及浸润性肺腺癌(lung adenocarcinoma, LUAD),并依据影像学表型将其进一步划分为纯GGO、混合GGO及实性结节三种亚型,以构建放射学-病理学-分子特征的关联图谱。
研究设计流程如图1所示,主要分析步骤包括:
首先,通过比较GGO样LUAD与实性结节LUAD的分子特征,发现前者呈现出较低的恶性程度,其分子表型更接近于前/微浸润阶段的AIS与MIA。具体表现为基因组事件频率较低、细胞增殖活性较弱以及基质重塑相关通路的激活程度较低,提示GGO样LUAD在分子层面仍保留了一定的“惰性”特征。
其次,研究进一步探讨了不同放射学亚型在各病理阶段内部的分子差异。结果显示,在AIS与MIA阶段,纯GGO与混合GGO之间的基因组差异并不显著;然而进入LUAD阶段后,分子特征出现明显分化。与AIS及MIA相比,LUAD中EGFR突变频率显著升高,拷贝数变异(copy number variation, CNV)负荷亦明显增加,提示这些基因组事件可能与肿瘤的侵袭性获得密切相关。
此外,研究还对肿瘤微环境中的免疫细胞组成进行了系统评估。结果表明,调节性T细胞(Treg)与CD8+ T细胞等免疫细胞群的浸润状态与病理分期的关联性强于其与放射学分型的关联,提示免疫微环境的重塑更倾向于伴随肿瘤的病理进展而非影像学表型的转变。
基于上述发现,研究最终构建了一个整合放射学特征、病理分期与基因表达信息的分子标记。该标记能够有效反映肺腺癌的多阶段进展过程,并在多个独立数据集中展现出良好的预后预测效能,为肺腺癌的精准分型与个体化预后评估提供了新的工具。

图1 实验设计流程
五、主要结果
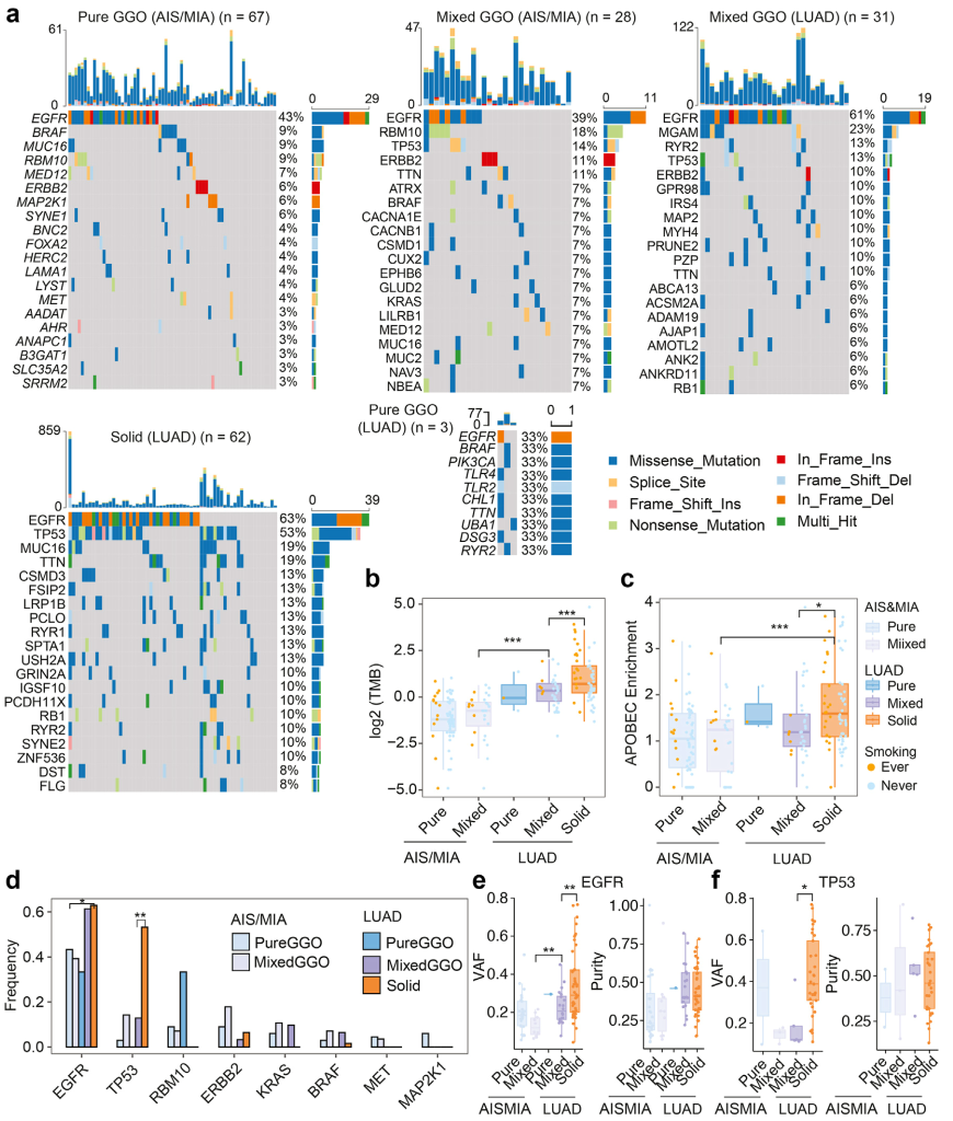
1. 病理进展与放射学进展由不同的基因组事件驱动
基因组分析表明,肺腺癌的病理分期演进与GGO成分变化受不同的基因组事件调控。研究首先描绘了AIS&MIA及LUAD中各放射学亚型(pGGO、mGGO及实性结节)的基因突变谱(图2a)。结果显示,在同一病理阶段内(AIS&MIA或LUAD),pGGO与mGGO之间的肿瘤突变负荷(tumor mutation burden, TMB)无显著差异;然而,LUAD的TMB显著高于AIS&MIA(图2b,AIS&MIA-mGGO vs. LUAD-mGGO)。在LUAD内部,实性结节的TMB显著高于GGO样结节(图2b,LUAD-mGGO vs. LUAD-Solid),提示TMB的累积与病理进展及实性成分增加均密切相关。进一步分析发现,实性结节患者中吸烟者比例显著高于GGO结节患者,而吸烟史与高TMB呈正相关。
研究进一步聚焦于APOBEC相关突变特征(C>G及C>T突变),该类突变在多种肿瘤发生发展中发挥重要作用。结果显示,LUAD实性结节患者的APOBEC富集评分显著高于GGO结节(图2c,LUAD-mGGO vs. LUAD-Solid;AIS&MIA-mGGO vs. LUAD-Solid),而吸烟状态对APOBEC富集评分的影响在各亚组中并不显著。
通过将突变特征分解为COSMIC单碱基置换特征(SBS signatures),研究发现吸烟相关特征SBS4主要富集于LUAD实性结节,并与TP53突变密切相关。在实性结节中,TP53突变频率显著高于GGO样LUAD(图2d,LUAD-mGGO vs. LUAD-Solid),而TP53突变富集的SBS4信号可有效区分吸烟与非吸烟患者。此外,APOBEC相关特征(SBS2和SBS13)的突变负荷在LUAD实性结节中也显著高于GGO结节。
EGFR作为LUAD中最常见的突变基因,其突变频率在LUAD中显著高于AIS&MIA(图2d,AIS&MIA-pGGO vs. LUAD-Solid),拷贝数变异(copy number variation, CNV)负荷亦呈现相似趋势。相反,TP53与ERBB2突变与GGO成分密切关联:LUAD实性结节中TP53突变频率高达53%,显著高于mGGO组(13%)(图2d),提示TP53非同义突变可能驱动部分结节向实性转变;而ERBB2突变在GGO样LUAD中呈现特异性低频率(图2d)。其他常见驱动基因如RBM10、KRAS、BRAF、MET及MAP2K1在GGO成分间未表现出显著差异(图2d)。
变异等位基因频率(variant allele frequency, VAF)分析显示,在EGFR(图2e,LUAD-mGGO vs. Solid)及TP53(图2f,LUAD-mGGO vs. LUAD-Solid)突变的样本中,含有GGO成分的肿瘤VAF显著低于实性肿瘤。EGFR突变的VAF亦与病理分期相关(图2e,AIS&MIA-mGGO vs. LUAD-mGGO)。进一步分析表明,VAF的降低并非完全由肿瘤纯度较低所致,提示含有GGO成分的肿瘤及AIS&MIA处于相对早期的肿瘤进化阶段。

图2 可能导致AIS/MIA变为LUAD和GGO变为实体瘤的基因组事件
2. 增殖相关基因模块在AIS&MIA及GGO样LUAD中均呈现低表达
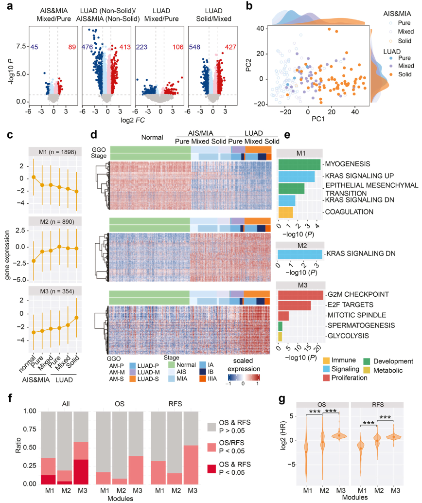
为分别鉴定与病理分期及GGO成分相关的转录组特征,研究设定了四组差异表达分析:AIS&MIA中mGGO vs. pGGO、LUAD中GGO样结节 vs. AIS&MIA中GGO样结节、LUAD中mGGO vs. pGGO、LUAD中实性结节 vs. mGGO(|log2FC|≥1,P<0.05)(图3a)。上述比较揭示,病理进展与GGO成分变化均对基因表达谱产生显著影响。主成分分析(PCA)显示,LUAD中的pGGO样本其基因表达谱与AIS&MIA高度接近(图3b)。基因集变异分析(GSVA)进一步证实,GGO样LUAD的生物学功能状态更接近于AIS&MIA,这为pGGO型LUAD预后与AIS&MIA相当提供了分子层面的解释。
采用加权基因共表达网络分析(WGCNA)将3948个与病理及放射学进展相关的差异表达基因划分为三个共表达模块(M1、M2、M3),其余806个基因归为M0(未模块化基因)。M1与M2主要为肿瘤与正常组织间的差异表达基因模块,而M3为实性结节特异性高表达模块(图3c-d)。功能富集分析显示,M1与M2基因主要参与发育、信号传导及免疫系统相关通路(图3e);M3基因则显著富集于细胞增殖相关功能,提示该模块的低表达可能是GGO样结节进展缓慢的分子基础。生存分析表明,M3中绝大多数基因与总生存期(OS)及无复发生存期(RFS)显著相关,且M3基因的风险比(hazard ratio, HR)分布显著高于M1及M2(图3f-g;OS: M1 vs. M2, P<0.001;M2 vs. M3, P<0.001;RFS: M1 vs. M2, P<0.01;M2 vs. M3, P<0.01)。综上所述,GGO样LUAD中增殖相关及预后不良基因的低表达,从转录组水平解释了其生长缓慢及预后优于实性结节的临床特征。

图3 细胞增殖相关基因表达模块在GGO样LUAD中活性较低,预后较好
3. 病理进展与放射学进展由不同的免疫反应驱动
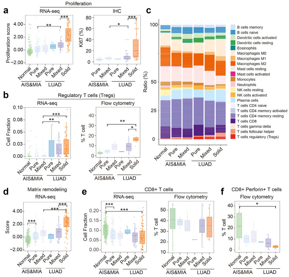
采用Fges法对细胞增殖速率进行定量评估,发现从LUAD的mGGO到实性结节,增殖速率呈显著递增趋势,且GGO样LUAD的增殖速率显著低于实性结节(图4a;LUAD-mGGO vs. Solid, P<0.05;AIS&MIA-pGGO vs. LUAD-mGGO, P<0.05;AIS&MIA-mGGO vs. LUAD-mGGO, P<0.05)。免疫组化检测的Ki67阳性率与转录组推断的增殖速率结果一致(图4a)。此外,GGO样LUAD的基质重塑活性显著低于实性结节(图4d;LUAD-mGGO vs. LUAD-Solid, P<0.05;AIS&MIA-mGGO vs. LUAD-Solid, P<0.05;正常肺组织 vs. AIS&MIA-pGGO, P<0.05),提示细胞增殖与基质重塑激活可能在AIS&MIA向LUAD演进及GGO向实性结节转化过程中发挥协同作用。
肿瘤生长不仅取决于细胞内在增殖能力,亦受肿瘤微环境中免疫监视效能的影响。为探究GGO样LUAD中免疫微环境的动态变化,研究采用转录组数据反卷积算法估算了各样本中免疫细胞亚群的比例(图4c)。结果显示,与正常肺组织相比,所有肿瘤样本中调节性T细胞(Tregs)比例显著增加,而CD8+ T细胞比例显著减少。Tregs比例在不同GGO组分间未见显著差异,但从AIS&MIA到LUAD阶段呈显著上升趋势(图4b;AIS&MIA-mGGO vs. LUAD-mGGO, P<0.05;AIS&MIA-mGGO vs. LUAD-Solid, P<0.05)。CD8+ T细胞比例在LUAD中从pGGO向实性结节逐渐下降,至实性结节达最低值,但未达统计学显著性(图4e,LUAD-Solid vs. Normal, P<0.05;AIS&MIA-pGGO vs. Normal, P<0.05)。流式细胞术验证了上述发现:Treg数量随疾病进展稳步增加,在LUAD实性结节中显著升高(图4b;AIS&MIA-pGGO vs. LUAD-Solid, P<0.05;LUAD-mGGO vs. LUAD-Solid, P<0.05);而CD8+ T细胞数量则呈递减趋势。
值得注意的是,尽管CD8+ T细胞数量下降趋势未达显著,其功能状态却发生明显改变。研究发现,CD8+ T细胞分泌穿孔素的能力在疾病进展过程中受到显著抑制(图4f;正常肺组织 vs. LUAD-Solid, P<0.05;LUAD-mGGO vs. LUAD-Solid, P<0.05)。结合Tregs比例升高(图4b)与CD8+ T细胞杀伤功能受损(图4f)的现象,提示LUAD中免疫逃逸的可能机制在于Tregs上调所介导的CD8+ T细胞功能抑制,而非单纯的数量减少。图4g-h展示了穿孔素表达CD8+ T细胞及Tregs的代表性流式细胞术结果。

图4 肿瘤微环境的动态变化评价
4. 基于病理与放射学进展相关基因特征的预后预测
上述结果表明,与GGO-实性结节转化相关的基因在LUAD患者预后中发挥关键作用。因此,量化GGO与实性结节之间的差异表达过程,可能有助于LUAD患者的预后分层。同理,组织学进展相关特征亦可用于预测肿瘤标本的组织学亚型及预后。根据主要生长方式,LUAD可分为鳞屑样为主型、腺泡为主型、乳头状为主型、微乳头状为主型及实体为主型。其中,鳞屑样为主型结节常伴有GGO成分,预后较好;而实体为主型腺癌通常不含GGO成分,预后较差。研究推测,GGO与实性结节在放射学上的生物学差异,可能与鳞屑样为主型与实体为主型腺癌在组织学上的生物学差异具有相似的分子基础。
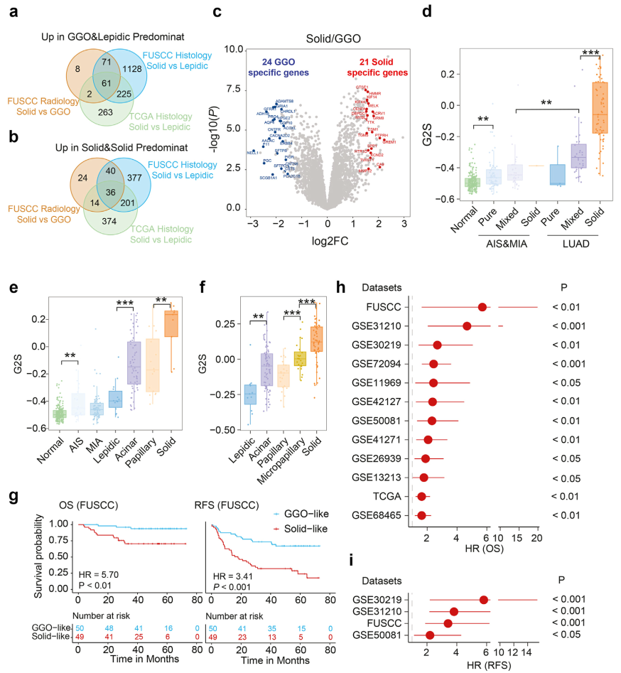
对两组特征进行基因集富集分析(GSEA):一组为GGO vs. 实性结节,另一组为鳞屑样为主型 vs. 实体为主型。结果显示,8个基因集在放射学实性结节中显著富集,5个基因集在组织学实体为主型中显著富集;其中G2/M检查点、E2F靶基因、有丝分裂纺锤体及mTORC1信号等4个基因集在两组中均显著富集(图5a-d)。在TCGA数据集中发现的四个显著富集于实体为主型组织学的特征,在FUSCC数据集中得到验证(图5e-f)。
研究进一步模拟放射学与组织学进展过程,筛选从GGO到实性结节及从鳞屑样为主型到实体为主型过程中显著变化的基因。通过设定|log2FC|≥1.5、P<0.05的阈值,在FUSCC数据集的实性结节 vs. GGO、实体为主型 vs. 鳞屑样为主型,以及TCGA数据集的实体为主型 vs. 鳞屑样为主型三组比较中,分别鉴定出61个在GGO/鳞屑样为主型中高表达的特异性基因(GGO/鳞屑样特异性基因)及36个在实性结节/实体为主型中高表达的特异性基因(实性结节/实体为主型特异性基因)(图6a-b)。通过整合12个基因表达数据集共8108个样本,最终筛选出24个GGO/鳞屑样特异性基因与21个实性结节/实体为主型特异性基因的交集(图6c)。基于这45个基因构建了G2S评分,用于量化GGO向实性结节或鳞屑样向实体为主型的演进过程。
在FUSCC数据集中,G2S评分随放射学及组织学进展而递增(图6d-e;6d: LUAD-mGGO vs. LUAD-Solid, P<0.001;AIS&MIA-mGGO vs. LUAD-mGGO, P<0.01;正常肺组织 vs. AIS&MIA-pGGO, P<0.001;6e: 乳头状为主型 vs. 实体为主型,P<0.001;鳞屑样为主型 vs. 腺泡为主型,P<0.01;正常肺组织 vs. AIS, P<0.001),该趋势在TCGA数据集中亦得到验证(图6f,微乳头状为主型 vs. 实体为主型,P<0.001;乳头状为主型 vs. 微乳头状为主型,P<0.01;鳞屑样为主型 vs. 腺泡为主型,P<0.05)。在FUSCC及TCGA数据集中,实性结节及实体为主型样本的G2S平均得分最高。依据G2S中位数将FUSCC数据集患者分为GGO样组与实体样组,生存分析显示GGO样组的总生存期(OS)及无复发生存期(RFS)均显著优于实体样组(图6g)。另在11个独立数据集中重复上述分组,进一步验证了G2S评分的预后预测效能(图6h-i)。
为整合基因组与转录组信息以优化预后模型,研究选取EGFR与TP53两个关键基因。鉴于从AIS&MIA到LUAD、以及从GGO样LUAD到实性结节的演进过程中,EGFR与TP53突变频率显著增加,分析其突变状态与预后的关联。结果显示,EGFR突变与LUAD良好预后相关,携带GGO特征且EGFR突变的患者预后最佳,而携带实体特征且EGFR野生型的患者预后最差。该结论在亚洲LUAD数据集GSE31210(EGFR突变高频)中亦得到验证:即使在未接受酪氨酸激酶抑制剂治疗的情况下,EGFR突变患者预后仍优于野生型患者。TP53突变则呈现与预后不良相关的趋势。将G2S评分与TP53突变状态联合分析发现,预后分层主要由G2S评分驱动,TP53突变信息未显著提升模型的预后预测效能。

图5 FUSCC和TCGA数据集的GSEA

图6 LUAD与病理、影像学和组织学相关的预后预测特征
六、小结
本研究系统整合了肺腺癌患者的大规模临床病理数据与多组学信息,深入探讨了GGO样肺腺癌与实体结节肺腺癌在基因组、转录组及肿瘤微环境层面的分子差异及其临床意义。
七、Bulk转录组测序哪里有?



