一、引言
卵巢衰老不仅关乎女性生育能力,更与内分泌紊乱、骨质疏松等多种健康问题密切相关。随着社会生育观念转变,高龄生育人群比例持续上升,卵巢衰老相关不孕问题日益突出。深入解析卵巢衰老的分子机制,寻找安全有效的干预手段具有重要的临床意义。 褪黑素作为松果体分泌的吲哚类激素,已被证实参与调控睡眠节律、氧化应激反应等多种生理过程。近年来研究发现,MT在生殖系统中发挥重要调控作用,尤其在延缓卵巢衰老方面表现出显著潜力。然而,MT调控卵巢衰老的具体分子机制,特别是其与RNA表观修饰(如m6A甲基化)的关联,仍有待深入探索。m6A甲基化作为真核生物mRNA最丰富的表观修饰形式,通过调控基因表达参与细胞衰老、生殖发育等多种生物学过程,其在卵巢衰老中的作用机制尚未完全阐明。本研究旨在揭示MT通过m6A甲基化修饰调控卵巢衰老的分子路径,为卵巢衰老的干预提供理论依据。
Xia W, Wang X, et al. Melatonin mitigates ovarian aging through regulation of the YTHDF2/m 6A/UBE3C axis. Acta Biochim Biophys Sin (Shanghai). 2025 Jun 11;57(9):1529-1538.
二、材料与方法
(一)实验动物与处理
选取雌性小鼠为研究对象,随机分为年轻组、老龄对照组(Aged)和老龄MT处理组(Aged+MT)。MT处理组小鼠持续十个月接受MT干预,对照组给予等量乙醇。在小鼠十二月龄时采集卵巢组织,用于后续卵泡计数、m6A甲基化水平检测及相关分子表达分析。
(二)细胞培养与处理
人卵巢颗粒细胞(KGN)常规培养于含血清培养基中。采用200 μM H₂O₂处理KGN细胞构建氧化应激诱导的细胞衰老模型,部分细胞同时加入MT进行干预。通过构建YTHDF2敲低细胞系(shYTHDF2)、UBE3C过表达细胞系(UBE3COE),开展相关功能验证实验。
(三)检测方法
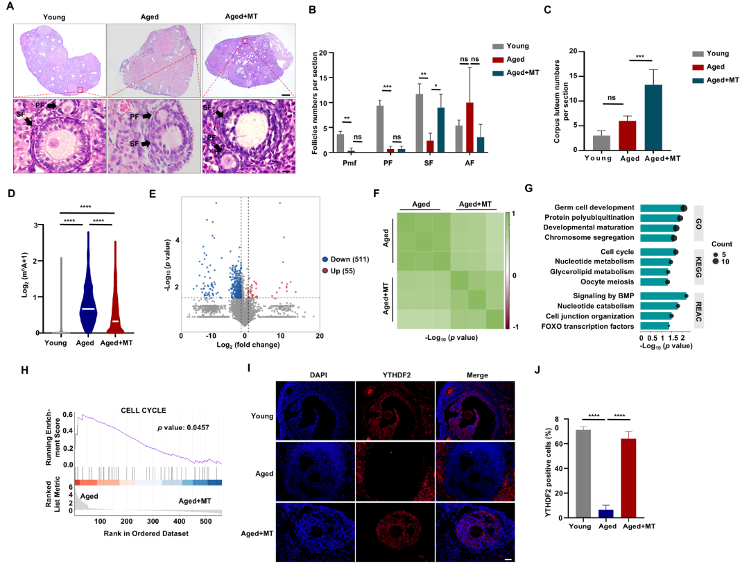
1. 卵泡计数:卵巢组织石蜡切片经HE染色后,统计原始卵泡(Pmf)、初级卵泡(PF)、次级卵泡(SF)和 antral 卵泡(AF)数量及黄体数量。
2. m6A甲基化检测:采用m6A RIP-seq技术分析卵巢组织中m6A甲基化修饰谱,通过m6A RIP-qPCR验证目标基因的m6A修饰水平。
3. 细胞衰老检测:采用SA-β-gal染色法鉴定衰老细胞,TUNEL染色检测细胞凋亡水平。
4. 分子表达检测:通过Western blot检测YTHDF2、UBE3C、P53等蛋白的表达水平,RT-qPCR检测相关基因的mRNA表达水平。
三、研究发现
(一)MT抑制小鼠卵巢衰老并降低m6A甲基化水平
与年轻组相比,老龄小鼠卵巢中卵泡数量显著减少,而MT处理后次级卵泡和黄体数量明显增加,提示MT可改善卵巢功能,延缓卵巢衰老进程。m6A RIP-seq分析显示,MT处理显著降低卵巢组织m6A甲基化水平,共鉴定出566个差异修饰基因,其中511个基因的m6A修饰水平下调。富集分析表明,这些差异修饰基因主要参与生殖细胞发育、细胞周期调控及BMP信号通路等生物学过程。此外,MT处理可显著上调卵母细胞与颗粒细胞中m6A识别蛋白YTHDF2的表达,而YTHDF3表达无显著变化,提示YTHDF2可能参与MT介导的m6A甲基化调控过程。
褪黑素抑制小鼠卵巢衰老并降低m6A甲基化水平
Xia W, Wang X, et al. Melatonin mitigates ovarian aging through regulation of the YTHDF2/m 6A/UBE3C axis. Acta Biochim Biophys Sin (Shanghai). 2025 Jun 11;57(9):1529-1538.
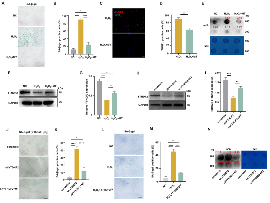
(二)MT上调YTHDF2表达减轻人颗粒细胞衰老
在H₂O₂诱导的KGN细胞衰老模型中,MT处理可显著缓解细胞衰老表型,减少SA-β-gal阳性细胞数量,同时降低TUNEL阳性细胞比例,提示MT可抑制衰老相关的细胞凋亡。分子水平检测显示,MT处理降低了衰老细胞中的m6A甲基化水平,并上调YTHDF2蛋白表达,但其mRNA水平无显著变化,与小鼠体内实验结果一致。构建YTHDF2敲低细胞系后发现,YTHDF2缺失导致m6A水平升高,细胞衰老加剧,而MT处理可逆转上述变化,恢复细胞正常表型,证实YTHDF2在MT介导的细胞抗衰老过程中发挥关键作用。
MT上调YTHDF2表达减轻人颗粒细胞衰老
Xia W, Wang X, et al. Melatonin mitigates ovarian aging through regulation of the YTHDF2/m 6A/UBE3C axis. Acta Biochim Biophys Sin (Shanghai). 2025 Jun 11;57(9):1529-1538.
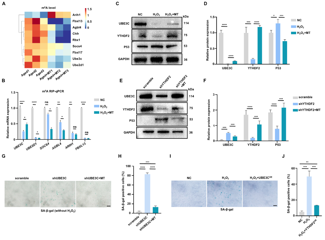
(三)YTHDF2调控UBE3C的m6A修饰与表达
m6A RIP-seq富集分析显示,MT处理后小鼠卵巢中m6A修饰基因显著富集于蛋白多泛素化通路,其中UBE3C的m6A修饰水平明显下降。在KGN细胞中,MT处理可上调UBE3C的转录水平,且能恢复H₂O₂诱导衰老模型中UBE3C蛋白的下调表达。功能验证实验表明,YTHDF2敲低可抑制UBE3C表达,而MT处理可逆转该抑制效应;同时,MT可缓解UBE3C缺失导致的细胞衰老,且UBE3C过表达同样能减轻H₂O₂诱导的细胞衰老表型,提示YTHDF2通过调控UBE3C的m6A修饰与表达参与MT介导的抗衰老过程。
YTHDF2调控UBE3C的m6A修饰与表达
Xia W, Wang X, et al. Melatonin mitigates ovarian aging through regulation of the YTHDF2/m 6A/UBE3C axis. Acta Biochim Biophys Sin (Shanghai). 2025 Jun 11;57(9):1529-1538.
(四)YTHDF2通过UBE3C促进P53降解延缓衰老
P53作为经典的细胞衰老调控因子,在氧化应激条件下被激活并积累。本研究发现,H₂O₂诱导的氧化应激可显著提高P53的泛素化水平,而MT处理能有效逆转该变化。进一步实验证实,下调UBE3C蛋白表达会导致P53蛋白积累,而MT处理可恢复UBE3C表达并促进P53降解;YTHDF2敲低会降低P53泛素化水平,而UBE3C过表达则能增强P53降解。上述结果表明,YTHDF2通过上调UBE3C表达,促进P53的泛素化降解,从而抑制细胞衰老,这一过程在MT延缓卵巢衰老中具有核心作用。
YTHDF2通过调控UBE3C促进P53降解,延缓衰老
Xia W, Wang X, et al. Melatonin mitigates ovarian aging through regulation of the YTHDF2/m 6A/UBE3C axis. Acta Biochim Biophys Sin (Shanghai). 2025 Jun 11;57(9):1529-1538.
四、总结
(一)核心调控机制解析
本研究首次明确褪黑素(MT)通过YTHDF2/m6A/UBE3C/P53轴延缓卵巢衰老的分子路径。MT先下调卵巢组织m6A甲基化水平,重塑相关基因修饰谱(566个差异修饰基因富集于生殖细胞发育等关键通路);进而特异性上调m6A识别蛋白YTHDF2的蛋白表达,其作为核心介导分子调控靶基因表达;YTHDF2进一步调控E3泛素连接酶UBE3C的m6A修饰与表达,最终促进衰老因子P53的泛素化降解,减少其异常积累,缓解卵巢及颗粒细胞衰老表型。
(二)创新价值与科学意义
本研究的核心创新在于建立了褪黑素、m6A甲基化与卵巢衰老的直接关联,突破了褪黑素仅依赖抗氧化应激的传统认知,将其作用拓展至表观遗传调控层面。YTHDF2/m6A/UBE3C轴的发现,为卵巢衰老提供了全新表观遗传干预靶点,同时丰富了m6A甲基化在生殖衰老领域的功能研究,为其他组织衰老机制研究提供参考。
(三)研究局限性与未来方向
本研究存在一定局限:仅通过小鼠模型和人颗粒细胞验证,缺乏临床样本佐证;MT的最佳剂量、干预时机尚未明确;分子间相互作用细节仍需探索。未来需开展大样本临床研究,验证调控轴的临床意义;优化MT给药方案;深入挖掘调控网络上下游分子,完善干预策略。
(四)结论
体内外实验证实,褪黑素通过调控YTHDF2/m6A/UBE3C轴促进P53泛素化降解,延缓卵巢衰老。该机制的揭示深化了对卵巢衰老表观遗传调控的理解,为女性生殖健康保护、生育力维持提供了潜在干预靶点与创新治疗策略,有望为高龄女性不孕问题提供新解决方案。



