《Cancer Research》刚上线的这篇文章值得划重点!研究聚焦 “ChREBP 通过调控胆碱代谢、驱动 TAMs 趋化因子分泌,最终促进肿瘤免疫逃逸”,选题和设计都堪称典范~
- ChREBP 是调控糖代谢、脂肪生成的糖响应元件结合蛋白,以往研究多局限于代谢领域(覆盖肿瘤 / 非肿瘤疾病),而本文首次直接锚定其与肿瘤免疫逃逸的关联,创新点拉满;
- 肿瘤代谢重编程研究多扎堆糖酵解,但胆碱代谢的相关探索本就稀缺,更别说它在 “肿瘤 - 免疫互作” 中的功能了,这一方向本身就自带新意;
- 研究思路是教科书级的:先借公共数据库锁定关键基因,再通过体内外实验做功能 + 机制验证(还叠加了转录组、脂质代谢组等多组学分析),最后落地临床样本验证,逻辑闭环相当扎实
题目:ChREBP 介导胆碱剥夺与趋化因子分泌,重塑肿瘤相关巨噬细胞并促进免疫逃逸
肿瘤代谢重编程是调控肿瘤进展及癌症免疫治疗应答的核心因素,而异常胆碱代谢正逐步成为癌症的标志性特征之一。该研究首次发现,糖类反应元件结合蛋白(ChREBP)介导的胆碱剥夺可诱导肿瘤相关巨噬细胞(TAM)重编程,进而维持免疫抑制性肿瘤微环境(TME),为肿瘤免疫逃逸机制研究提供新视角。
设计思路
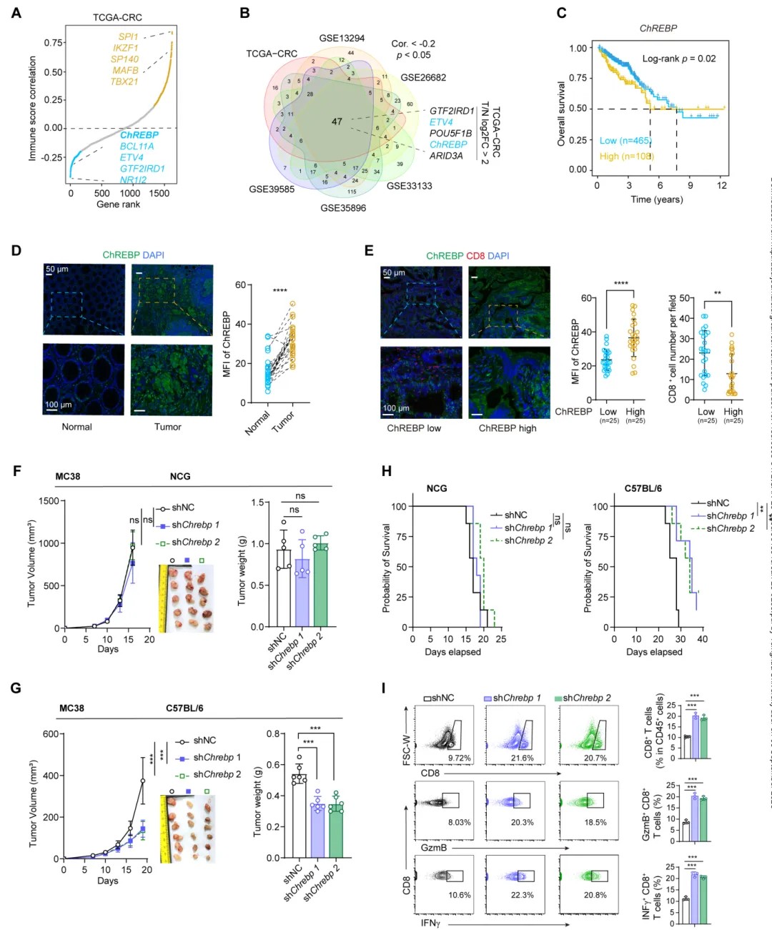
1、关键分子筛选:ChREBP 与 CRC 不良预后及 “免疫荒漠” 表型密切相关
借助 TCGA-CRC 和 GEO-CRC 公共数据集,分析转录因子(TFs)与肿瘤免疫评分的相关性,筛选出 47 个与免疫评分负相关的 TFs,其中 8 个在结直肠癌(CRC)中高表达。进一步验证发现,仅 ChREBP 高表达与 CRC 患者不良预后呈显著关联;免疫荧光染色结果显示,CRC 组织中 ChREBP 表达水平显著高于癌旁正常组织,且 ChREBP 高表达组的 CD8⁺T 细胞浸润量明显降低,呈现 “免疫荒漠” 表型。该关联在其他肿瘤类型中也得到了验证,提示 ChREBP 的免疫调控作用具有普遍性。
构建 ChREBP 敲除小鼠肿瘤细胞系,分别接种于免疫缺陷小鼠(NCG)和免疫健全小鼠(C57BL/6、BALB/c)。实验结果显示,在免疫缺陷小鼠中,ChREBP 敲除对肿瘤生长无明显影响;而在免疫健全小鼠中,ChREBP 敲除可显著延缓肿瘤生长,同时肿瘤内 CD8⁺T 细胞浸润量及细胞毒性分子(IFNγ、GzmB)表达水平显著升高,明确证实 ChREBP 通过调控抗肿瘤免疫应答参与肿瘤进展调控。
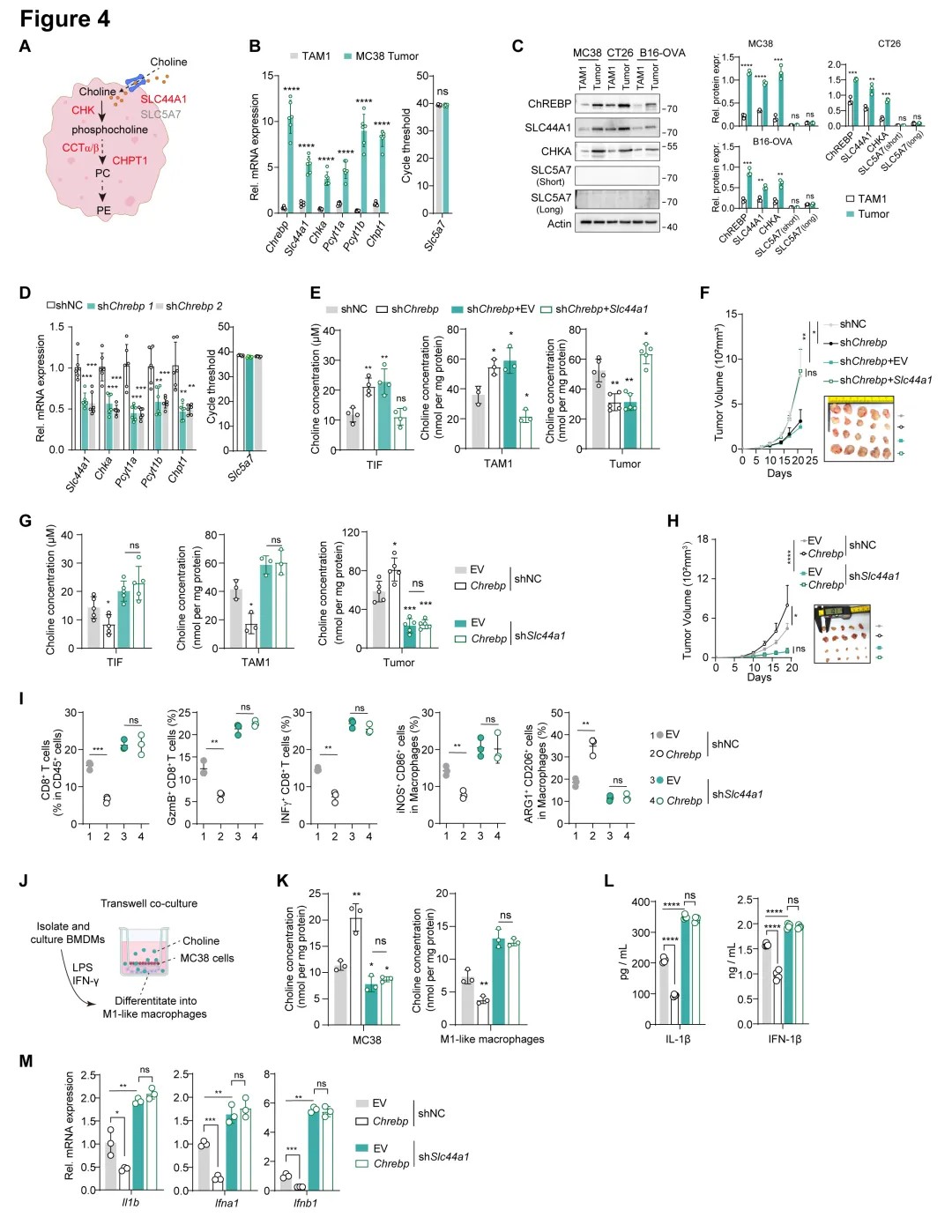
2、ChREBP 调控趋化因子生成与胆碱代谢,招募 TAMs 促进肿瘤免疫逃逸
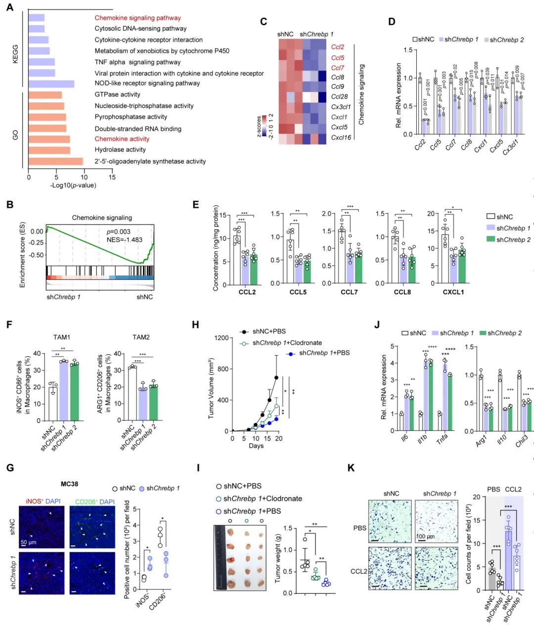
对 ChREBP 敲除组与对照组肿瘤进行 RNA-seq 分析,共鉴定出 1102 个差异表达基因(DEGs)。其中下调基因显著富集于 “趋化因子信号通路”“TNF-α 信号通路” 等免疫相关通路,且巨噬细胞招募关键趋化因子(CCL2、CCL5、CCL7)在 ChREBP 敲除肿瘤中表达明显降低。流式细胞术与免疫荧光(IF)验证显示,ChREBP 敲除后,肿瘤内免疫抑制性 M2 型 TAMs(CD206⁺、ARG1⁺)浸润减少,而免疫刺激性 M1 型 TAMs(iNOS⁺、CD86⁺)浸润增加,证实 ChREBP 可通过调控趋化因子生成,定向招募 M2 型 TAMs 以构建免疫抑制性肿瘤微环境。
3、胆碱代谢重编程诱导巨噬细胞向免疫刺激表型极化
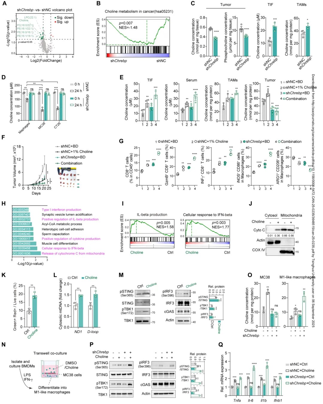
已知 ChREBP 在脂质代谢调控中发挥关键作用,对 MC38 肿瘤的脂质代谢组学分析显示,ChREBP 敲除肿瘤中磷酸胆碱及胆碱衍生物含量显著下降,而对照组肿瘤中胆碱代谢通路高度富集。进一步研究发现,小鼠结直肠癌细胞的胆碱消耗量显著高于巨噬细胞,提示肿瘤细胞可通过 ChREBP 介导胆碱剥夺影响巨噬细胞功能。
体内实验表明,给荷瘤小鼠喂食 1% 胆碱饮食,可显著抑制肿瘤生长,增加 CD8⁺T 细胞和 M1 型 TAMs 浸润,且与 ChREBP 敲除具有协同抗肿瘤效应。体外实验进一步证实,胆碱可提高 M1 型巨噬细胞中线粒体活性氧(mitoROS)的产生,诱导细胞色素 c 或线粒体 DNA(mtDNA)释放,进而激活 cGAS-STING 通路,最终促进 M1 型标志物(IL-1β、IFN-β)表达升高,抑制 M2 型标志物表达,明确胆碱对巨噬细胞向免疫刺激表型极化的诱导作用。
4、肿瘤细胞通过 ChREBP 介导的胆碱竞争与 SP1 协同调控,驱动 TAMs 重编程及免疫逃逸
胆碱的体内获取主要依赖转运蛋白 SLC44A1 或 SLC5A7,作者通过对比 TAM1 细胞与 MC38 肿瘤细胞中关键分子表达,发现 MC38 细胞的 ChREBP 与 SLC44A1 基因表达水平显著高于 TAM1 细胞。进一步的体内外实验证实,肿瘤细胞可通过高表达 ChREBP/SLC44A1 复合物,与 TAM1 细胞竞争性摄取胆碱,实现对肿瘤微环境中胆碱资源的优先占据,为后续 TAMs 重编程奠定代谢基础。
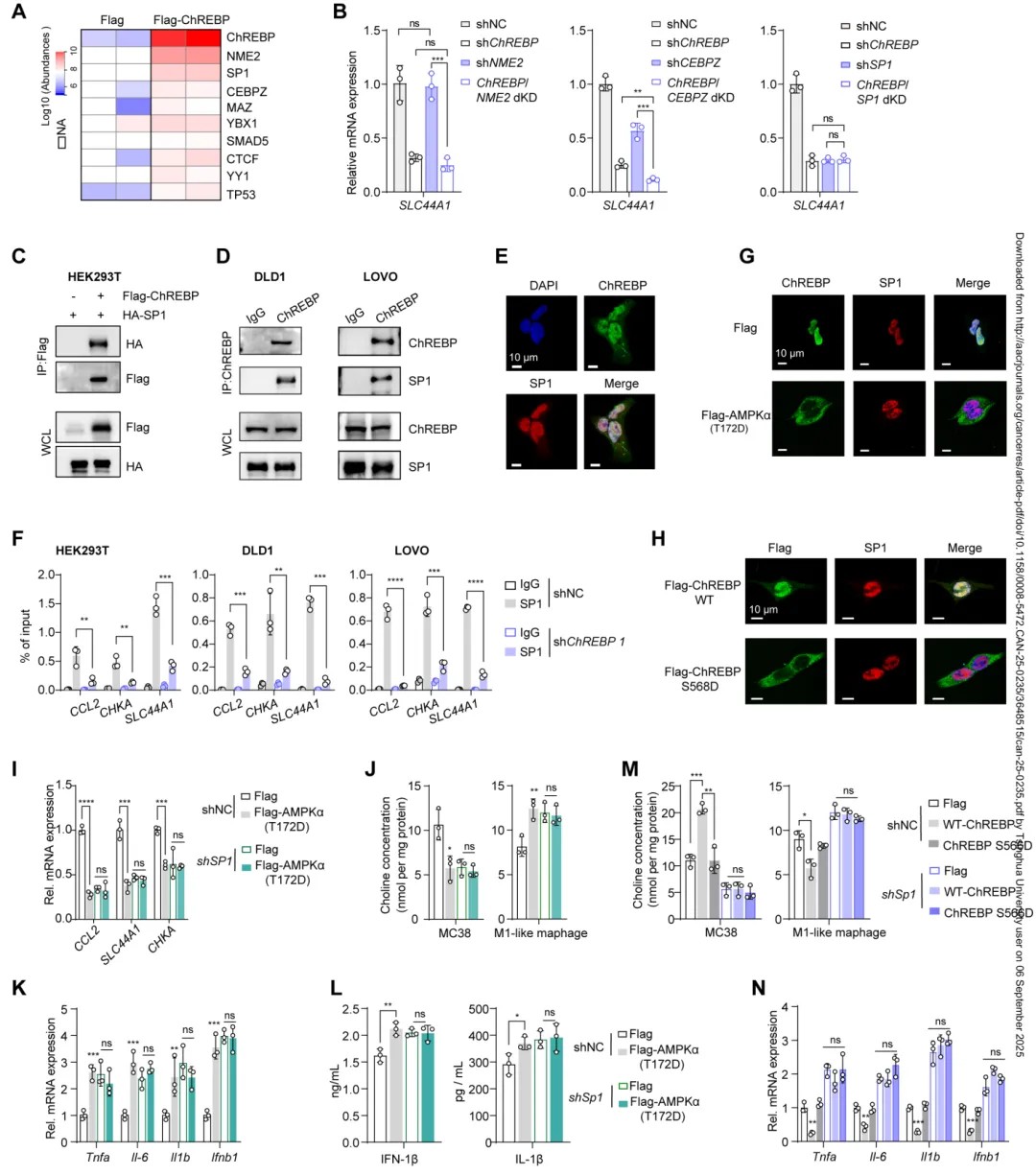
5、ChREBP 与 SP1 互作,协同激活趋化因子及胆碱代谢相关基因转录
借助质谱(MS)分析筛选 ChREBP 相互作用蛋白,鉴定出 NME2、SP1、CEBPZ 等候选转录因子,功能验证明确 SP1 是 ChREBP 发挥调控作用的关键互作伙伴。染色质免疫沉淀(ChIP)实验显示,ChREBP 可显著增强 SP1 与趋化因子基因(CCL2)及胆碱代谢相关基因(SLC44A1、CHKA)启动子区域的结合能力,进而促进这些基因的转录表达,形成 “代谢调控 + 免疫招募” 的双重调控网络,最终推动 TAMs 重编程及肿瘤免疫逃逸。
6、ChREBP 低表达提升抗 PD-L1 治疗响应,靶向 ChREBP-SLC44A1 轴为结直肠癌免疫治疗增效
ChREBP 表达水平与抗 PD-L1 治疗应答密切相关 —— 在结直肠癌小鼠模型及临床癌症患者中,低 ChREBP 表达均预示着对 PD-L1 抑制剂的治疗反应更优。
鉴于 ChREBP 缺失可增强 CD8⁺T 细胞的抗肿瘤效应,作者推测 ChREBP 缺陷型细胞与抗 PD-L1 抗体的联合疗法可能产生协同增效作用。为验证该假设,对携带 MC38 肿瘤的 C57BL/6 小鼠开展单药(抗 PD-L1 抗体)与联合治疗实验,结果证实抑制 ChREBP 能显著提升抗 PD-L1 免疫疗法在结直肠癌小鼠模型中的治疗效果。
进一步通过检测结直肠癌(CRC)患者的胆碱水平与免疫治疗响应,不仅明确了 ChREBP 在肿瘤免疫逃逸中的核心作用,更凸显了靶向 ChREBP-SLC44A1 轴以增强结直肠癌免疫治疗疗效的临床转化潜力。
这篇研究内容详实、逻辑严谨,遵循 “公共数据筛选关键分子→体内外功能验证→多组学解析通路→深挖分子机制→验证治疗转化” 的经典顶刊思路,且干湿实验结合,囊括多个国自然热点方向。
参考文献:
Zhao, Jianhong et al. “ChREBP-Mediated Choline Deprivation and Chemokine Secretion Shape Tumor-Associated Macrophages to Promote Immune Evasion.” Cancer research vol. 85,23 (2025): 4701-4717. doi:10.1158/0008-5472.



