Hello,hello,各位小伙伴。转眼来到了11月份,气温骤降,大家在做科研的同时也要注意防寒保暖啊,接近年尾,各位的科研是否顺利呢?

今天为大家分享的文章是发表于《Nature Communications》的《Systematic benchmarking of high-throughput subcellular spatial transcriptomics platforms across human tumors》。该研究针对空间转录组学技术快速发展但缺乏系统基准测试的现状,在统一实验条件下,对四种高通量亚细胞分辨率空间转录组学平台(Stereo-seq v1.3、Visium HD FFPE、CosMx 6K、Xenium 5K)进行了全面评估。研究采用结直肠癌、肝细胞癌、卵巢癌三种癌症的未治疗临床样本,通过 FFPE、新鲜冷冻、单细胞悬液等多种处理方式,结合 CODEX 蛋白图谱和 scRNA-seq 作为参考数据,从分子捕获效率、背景噪声控制、单细胞分割、细胞注释、空间聚类等多维度开展测试。

研究思路思维导图
下面我们来看一下文章中的具体结果:
一、分子捕获效率评估
1:标记基因检测灵敏度:上皮细胞标记基因 EPCAM 在所有平台均呈现清晰空间模式,与 H&E 染色和 PanCK 免疫染色一致;Xenium 5K 对 EPCAM、CD68、CD4 等多种标记基因的检测灵敏度最优(平均转录本计数更高);在共享区域和 ROI(400×400μm)分析中,Visium HD FFPE 的癌症细胞标记基因检测优于 Stereo-seq v1.3,Xenium 5K 优于 CosMx 6K。
2:与 scRNA-seq 的相关性:Stereo-seq v1.3(R=0.85)、Visium HD FFPE(R=0.80)、Xenium 5K(R=0.82)与 scRNA-seq 的基因表达相关性高,而 CosMx 6K(R=0.53)比较大。
3:转录本 / 基因检出量:
单基因转录本计数:Stereo-seq v1.3、Visium HD FFPE、Xenium 5K 的基因表达变异性强,能有效检测不同表达水平基因;CosMx 6K 虽总转录本计数更高,但基因间变异性低,难以区分差异表达。
4:每 8μm bin 检出量:Visium HD FFPE 的转录本和基因检出量优于 Stereo-seq v1.3;Xenium 5K 在 HCC 中检出量高于 CosMx 6K,在 OV 中因癌症类型和基因面板差异略低,共享基因分析中 Xenium 5K 仍更优。
5:测序质量:Stereo-seq v1.3 的 UMI 质控通过率高,但无效空间条形码比例高(空间信息丢失多),且基因组间区域映射比例高;Visium HD FFPE 在相同测序深度下,人类转录本测序饱和度更低。

图1:跨ST平台的基因检测灵敏度评估
二:背景噪声与扩散控制评估
1.背景噪声控制:iST 平台中,CosMx 6K 的阴性探针(NegProbe)和阴性代码(NegCode)信号显著高于 Xenium 5K,且阴性信号的空间自相关性(Moran’s I)更强(聚集性高,背景干扰大);归一化后,Xenium 5K 的阴性控制信号占比更低,在 OV 样本坏死区域的背景噪声尤为微弱;非特异性探针结合是 iST 平台背景噪声的主要来源(阴性探针信号 > 阴性代码)。
2.转录本扩散控制:sST 平台中,Stereo-seq v1.3 和 Visium HD FFPE 均存在组织边界外的转录本扩散,但 Visium HD FFPE 的扩散距离更短、组织外转录本丰度更低;归一化后(组织外 / 组织内转录本计数比),Stereo-seq v1.3 的扩散程度显著高于 Visium HD FFPE。

图2:背景噪声与扩散控制评估
三、转录本定位准确性评估
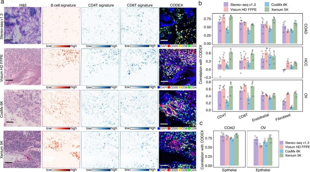
1.局部空间一致性:在 COAD 的三级淋巴样结构(TLS)区域,Visium HD FFPE 和 Xenium 5K 的 B 细胞(MS4A1)、CD4+T 细胞(CD4)、CD8+T 细胞(CD8A)标记基因空间分布与 CODEX 蛋白染色(CD20、CD4、CD8)高度吻合;在 HCC 血管区域,Xenium 5K 的 CD34(内皮细胞标记)转录本沿血管边缘富集,与解剖结构一致;在 OV 巨噬细胞富集区域,所有平台均能检测到 CD68 表达。
2:全局一致性:基于 CODEX 注释的细胞类型,Visium HD FFPE(sST 中)和 Xenium 5K(iST 中)与 CODEX 的空间模式相关性更高;上皮细胞(COAD/OV 中高丰度)的平台间差异较小,免疫细胞和基质细胞的差异更显著。
3:特征基因集一致性:利用 scRNA-seq 鉴定的细胞类型差异表达基因构建特征集,其空间一致性优于单个标记基因;Visium HD FFPE 和 Xenium 5K 的特征集与 CODEX 的相关性仍为最优。
图3:转录本与蛋白质相关性的评估
四、单细胞分割评估
1.分割形态学差异:CosMx 6K 和 Xenium 5K 基于核 / 膜 / 细胞质多通道染色进行分割,Stereo-seq v1.3 通过核掩码扩展 5μm 估算细胞边界(Visium HD FFPE 无官方分割算法);CosMx 6K 分割的细胞更大、凸度(solidity)和圆度更高(形态更规则),Xenium 5K 能有效捕获肝细胞等不规则形态细胞。
2.分割准确性:以 72,405 个手动标注核边界为金标准,Xenium 5K 和 CosMx 6K 的自动分割细胞数量与手动计数匹配度高(偏差小);Stereo-seq v1.3 因染色伪影,常将非细胞结构误判为细胞,分割数量偏差大(自动计数 > 手动计数)。
3.转录本分配效率:Xenium 5K 和 CosMx 6K 能将更高比例的转录本保留在细胞边界内;在共享基因集中,iST 平台(Xenium 5K/CosMx 6K)的单细胞转录本 / 基因计数与 scRNA-seq 相当;Xenium 5K 的核分割结果中,基因和转录本计数更高。
4.人工共表达控制:ST 数据中 EPCAM(上皮)与 CD3E/CD68(免疫)的共表达水平高于 scRNA-seq;Xenium 5K 分割后,36 对互斥谱系标记基因的共表达相关性最低(分离效果最优),Stereo-seq v1.3 最差。
其中CosMx 6K分割细胞形态更规则(更大、凸度和圆度更高),转录本保留在细胞边界内的比例高,与 Xenium 5K 同为 iST 平台,在单细胞转录本分配效率上远超 sST 平台。

图4:细胞分割的比较
五、细胞聚类与注释评估
1.聚类效果:scRNA-seq 的聚类分离度(平均轮廓宽度 ASW)最高;ST 平台中,iST 平台(Xenium 5K/CosMx 6K)因亚细胞分辨率,聚类分离度优于 sST 平台(Stereo-seq v1.3/Visium HD FFPE),能更清晰区分细胞亚型。
2.细胞类型注释可靠性:
注释一致性:Xenium 5K 在 5 种注释工具(SELINA/Celltypist 等)中的细胞类型注释一致性最高(多工具标注相同类型的细胞比例高),熵值低(注释稳定性强);CosMx 6K 能恢复更多细胞类型。
与 scRNA-seq 匹配度:Xenium 5K 的标记基因(CD34/COL5A2/CD68 等)表达模式与 scRNA-seq 最吻合;Stereo-seq v1.3 在 COAD/OV 中与 scRNA-seq 一致性高,Xenium 5K 在 HCC/OV 中最优。
亚型注释:Xenium 5K 和 CosMx 6K 能恢复更多 T 细胞亚型. 在结直肠癌的三级淋巴样结构中,CosMx 6K 能同时捕获 B 细胞、CD4+T 细胞、CD8+T 细胞及血浆细胞等多种免疫亚型,为免疫微环境的复杂网络分析提供了完整数据。
3.多通道染色优势:Xenium 5K 的核 / 膜 / 细胞质多通道染色能准确捕获肝细胞等不规则形态,提升转录本分配准确性,还能识别多核细胞(中性粒细胞、肝细胞),而核仅分割方法难以实现。

图5:细胞聚类、细胞类型注释以及与相邻CODEX的空间对齐的比较分析
六、空间聚类与通路富集评估
1.空间聚类一致性:使用 CellCharter 进行空间聚类,除 HCC 中的 Stereo-seq v1.3 外,其余平台与 CODEX 的聚类比例相关性均较高(大尺度组织架构还原效果好);所有平台均能识别肿瘤核心与边界区域的恶性细胞分布,Visium HD FFPE 和 Xenium 5K 能勾勒更连续的肿瘤边界;Xenium 5K 还能区分肿瘤浸润型与外周型 CD8+T 细胞。
2.差异基因与通路富集:
差异表达基因(DEG):Xenium 5K 在免疫浸润区 vs 肿瘤区、肿瘤区 vs 正常上皮区的 DEG 数量和比例最高,CosMx 6K 最少;平台间 DEG 存在重叠,但平台特异性 DEG 较多(反映检测灵敏度差异)。
通路富集:Xenium 5K 在免疫浸润区优先富集 T 细胞激活、白细胞细胞毒性等免疫相关通路,在肿瘤区富集细胞分裂 / 增殖通路;Visium HD FFPE 肿瘤区富集类似增殖通路,但免疫区通路偏向细胞外基质组织;CosMx 6K 肿瘤区富集代谢相关通路。

图6:空间聚类与恶性细胞分布的比较
综合以上,我们可以看到CosMx 6K具有总捕获量高;样本兼容性高;单细胞分割形态规则,转录本分配准,多核细胞可识别;亚型覆盖细胞类型 / 亚型捕获全,稀有亚型可检出;空间架构区域边界清晰等核心优势,契合具有以下需求的研究人员:
1、聚焦细胞亚型广谱捕获(如免疫细胞细分亚群),需完整呈现细胞类型多样性的研究
2、利用临床FFPE 存档样本,开展肿瘤微环境、疾病进展相关的转化医学研究
3、需快速获得大量转录本数据,进行初步筛查后再深入分析的研究(如药物靶点初步筛选)



