对不同区域转录组展开深入分析,筛选出多个在不同组织区域间表达差异显著的基因,推测这些基因可能是早期 CRC 的理想生物标志物。下一步通过 IHC 验证这些差异基因的表达变化是否与蛋白质丰度变化相符,以确认所选候选生物标志物(差异蛋白)可作为临床生物标志物。

(2)CRC 肿瘤发生过程中上皮细胞和基质细胞富集不同生物学过程
利用 Wiki Pathways database 进行富集分析,筛选出 7 个与不同程度恶性转化相关的通路簇(C1-C7)。上皮细胞以富集 C1、C2、C4 中的通路为主,涉及增殖、DNA 损伤修复及代谢等生物学过程;C3 中的通路在上下皮细胞与基质细胞中均富集,与肿瘤进展具有相关性;基质细胞主要富集 C5、C6、C7 中的通路,关联免疫抑制等恶性肿瘤发展生物学过程。说明肿瘤发生存在显著转录组改变,且有恶性肿瘤相关生物学过程,这些过程特异性富集于肿瘤上皮或基质细胞。

(3)结直肠癌进展过程中的免疫变化,与 CD47-SIRPα 轴信号上调有关
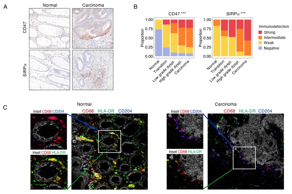
经富集分析筛选出大量免疫相关通路,接下来重点分析不同组织学区域间肿瘤(免疫)微环境的差异。利用免疫细胞反卷积算法计算各 ROI 内特定细胞亚群的相对丰度,结果表明从正常组织到癌组织,免疫细胞相对丰度呈下降趋势,成纤维细胞、内皮细胞和巨噬细胞的相对丰度则升高。为更全面表征免疫微环境,进一步实施 WikiPathways 通路富集分析与差异基因分析,发现恶性转化早期存在炎症反应,CRC 发生时先天免疫反应被激活;同时,CD276(B7-H3)和 SIRPA(SIRPα)在高级别增生区域与癌区域的基质中表达增加。
接下来借助 IHC 对差异基因 CD276、SIRPA 进行蛋白层面验证,结果显示从正常结直肠组织到癌组织,CD47 和 SIRPα 的表达呈逐步上升趋势,说明结直肠癌的发生发展与 CD47-SIRPα 轴信号上调有关。
(4)巨噬细胞亚型在从正常组织到癌症的进展过程发生转变
为更精准表征免疫微环境的改变,运用成像质谱流式(IMC)技术检测,发现从正常结直肠组织到癌组织,特定巨噬细胞群(CD68、CD163、HLA-DR、CD204)的相对丰度有显著变化。为明确巨噬细胞亚型,研究者采用前人已发表的单细胞数据集开展分析,结果显示从正常结肠组织到发育异常再到肿瘤转变过程中,髓系细胞浸润增多,巨噬细胞发生从促炎症性 HLA-DR+ CD204 + 亚型向 HLA-DR-CD204 + 免疫抑制亚型的转变。
3、结论
该研究联合 DSP 空间组学、IMC 和单细胞数据分析技术,从空间生物学角度深入剖析 CRC 恶性转化过程中的转录组与免疫学变化,不仅揭示了 CRC 发病和进展的生物学机制,还确定了与疾病进展密切关联的生物标志物,以及有望应用于临床免疫治疗的潜在靶标 CD47-SIRPα。
乐备实是国内专注于提供高质量蛋白检测以及组学分析服务的实验服务专家,自2018年成立以来,乐备实不断寻求突破,公司的服务技术平台已扩展到单细胞测序、空间多组学、流式检测、超敏电化学发光、Luminex多因子检测、抗体芯片、PCR Array、ELISA、Elispot、PLA蛋白互作、多色免疫组化、DSP空间多组学等30多个,建立起了一套涵盖基因、蛋白、细胞以及组织水平实验的完整检测体系。
我们可提供从样本运输、储存管理、样本制备、样本检测到检测数据分析的全流程服务。凭借严格的实验室管理流程、标准化实验室操作、原始数据储存体系以及实验项目管理系统,已经为超过3000家客户单位提供服务,年检测样本超过100万,受到了广大客户的信任与支持。
