6 年
手机商铺
公司新闻/正文
461 人阅读发布时间:2024-09-19 09:32
肾脏是人体重要的排泄器官,负责过滤血液中的废物和多余水分,维持电解质和酸碱平衡,同时分泌一些重要的激素,如肾素、促红细胞生成素等,对维持机体内环境稳定起着至关重要的作用。
Crescentic Glomerulonephritis (cGN) 是一种严重的免疫介导的肾脏疾病,常由抗中性粒细胞胞浆抗体(ANCA)相关性血管炎引起。其特点是肾小球内出现新月体形成和坏死,可迅速导致肾功能衰竭和终末期肾病。目前对cGN 的研究主要集中在了解其免疫病理机制,尤其是T细胞在其中的作用。cGN的治疗和预后对患者的生活质量和生存率有着深远的影响。

研究思路
通过单细胞测序技术深入探究ANCA相关性cGN患者体内T细胞的转录组和克隆性特征,以及这些T细胞在肾脏疾病中的作用。
研究方法
实验技术:Flow Cytometry、scRNA-seq、scTCR-seq、组织切片、免疫染色
样本类型:ANCA相关性cGN患者的肾脏活检样本,匹配的血液样本
细胞数量:9名ANCA相关性cGN患者中获取到8,810个T细胞
5名健康对照患者中获取到12,336个T细胞
细胞毒性CD8+和CD4+ T细胞在ANCA相关cGN中的克隆扩增
对ANCA相关性肾炎患者的肾脏活检样本中的CD3+ T细胞深入分析,揭示T细胞亚群的功能性异质性。研究发现,在这些患者中存在克隆性扩张的细胞毒性CD8+和CD4+ T细胞,高表达GZMB、GNLY、PRF1和CX3CR1等细胞毒性分子。这些活化的T细胞亚群在肾脏中积累,可能在ANCA相关性肾炎的病理过程中起重要作用。GO通路分析显示,与对照组相比,这些扩张的T细胞在ANCA相关性肾炎患者中表现出高度活化状态,且与T细胞激活和分化相关的信号通路富集。
图1 ANCA相关cGN中克隆扩增的肾T细胞亚群
ANCA相关cGN中T细胞克隆型的系统分布
cGN是AAV全身性炎症的一部分,比较来自同一患者的肾脏和外周血CD3+ T细胞的TCR谱。研究分析10,504个血液T细胞。与肾脏类似,大多数克隆扩增的T细胞在CD8+和CD4+ CTLs中检测到,它们表达与细胞毒性相关的基因。同一患者在肾脏和血液中检测到的扩张T细胞克隆高度一致,表明这些细胞毒性T细胞在全身范围内分布。
图2 ANCA相关cGN中克隆扩增的外周血T细胞亚群
ANCA相关cGN的致病性T细胞亚群
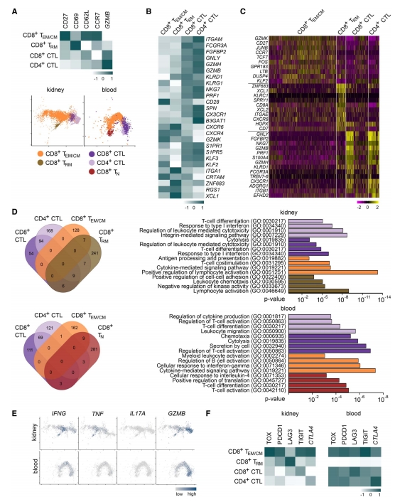
在ANCA相关性肾炎中,关注肾脏中克隆性扩张的T细胞亚群,特别是CD8+/CD4+ CTLs、CD8+ TEM/CM和CD8+ TRM,以评估它们是否促进疾病的发展。通过基因表达分析,研究揭示了这些T细胞亚群在肾脏和血液中具有不同的基因表达谱,其中CD8+和CD4+ CTLs在肾脏中的表达与细胞毒性相关的基因。此外,研究发现这些CTLs在ANCA相关性肾炎患者的肾脏和血液中表达高水平的炎症细胞因子,如IFN-γ和TNF,而TRM则与组织特异性免疫反应相关。特定的T细胞亚群通过其独特的基因表达和功能特性,在ANCA相关性肾炎的病理过程中发挥重要作用。
图3 ANCA相关cGN中CD8+ T细胞亚群的基因表达谱
CD8+细胞在小鼠cGN中的克隆扩增
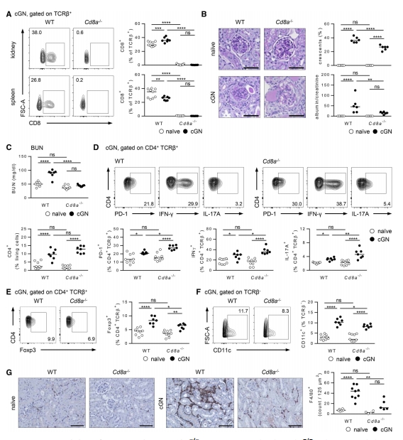
在小鼠模型中,ANCA相关性肾炎(cGN)中,CD8+ CTLs出现克隆性扩张。通过scRNA-seq和scTCR-seq分析,研究人员在小鼠肾脏中识别出表达Gzmb1的CD8+ CTLs和NKT细胞。这些细胞在肾脏炎症区域显著增多,且大多数克隆性扩张的T细胞属于CD8+ CTLs。与非扩张的T细胞相比,这些扩张的T细胞表达更高水平的细胞毒性相关基因。此外,实验性cGN诱导在Cd8a2/2小鼠(缺乏CD8+ T细胞)中进行,结果显示这些小鼠的肾脏炎症和损伤程度有所减轻,这进一步证实了CD8+ CTLs在cGN病理中的关键作用。
图4 小鼠cGN中CD8+ T细胞亚群的克隆扩增和表型研究
缺乏CD8+ T细胞或GzmB可改善实验性cGN
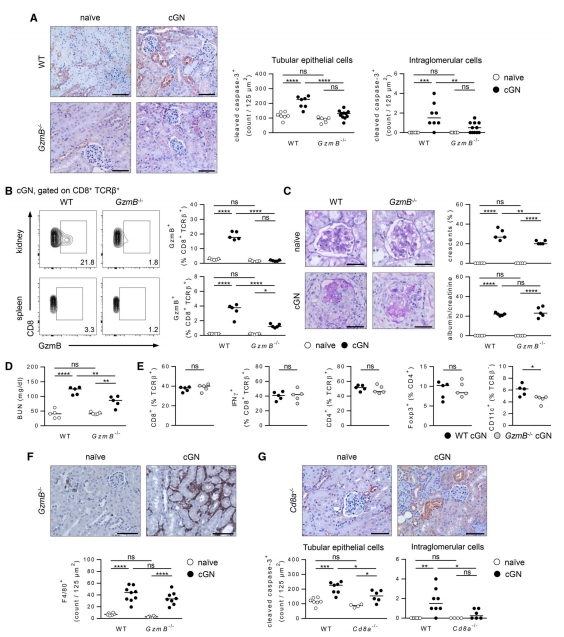
通过构建基因敲除小鼠模型来探究CD8+ T细胞和细胞毒性分子GzmB在实验性cGN中的作用。结果表明,缺乏CD8+ T细胞的Cd8a-/-小鼠在诱导cGN后,其肾脏炎症、蛋白尿和BUN水平都有所降低,疾病的严重程度减轻。此外,缺乏GzmB的GzmB-/-小鼠同样表现出肾脏病理的改善,特别是在减少肾小管上皮细胞的凋亡方面。CD8+ T细胞及其释放的GzmB在cGN的病理过程中扮演的关键角色。

图5 Cd8a-/-和GzmB-/-小鼠实验性cGN的病理变化
本研究发现,在ANCA相关性肾炎中,CD8+和CD4+细胞毒性T细胞在肾脏中克隆性扩张,并在疾病中发挥关键作用。缺乏CD8+ T细胞或GzmB的小鼠模型显示肾脏病理的改善,证实了这些细胞在肾炎中的重要作用,为未来的治疗提供了新靶点。