6 年
手机商铺
公司新闻/正文
1125 人阅读发布时间:2024-09-06 09:41
在生命科学研究的前沿,单细胞和空间多组学技术为我们打开了一扇全新的大门,特别是在理解细胞微环境和复杂组织结构方面。作为一家专注于多组学和多因子检测的科研服务公司,我们深知,多技术串联应用是解决复杂生物学问题的关键。
一、复杂问题,精密技术来解答
传统的研究方法在面对复杂的生物系统时往往力不从心。例如,造血干细胞(HSC)和多能祖细胞(MPP)的扩展一直是再生医学中的一个难题。这些细胞在体外培养中难以保持其独特的干细胞特性,因此,如何更好地理解它们在体内的自然扩展机制显得尤为重要。
中国科学院动物研究所刘峰团队和北京大学生命科学学院李程团队合作在Cell Research上发表了题为“Identification of HSC/MPP expansion units in fetal liver by single-cell spatiotemporal transcriptomics”的研究,成功解析了小鼠胎肝中HSC/MPP的扩展机制。通过单细胞测序和空间转录组测序技术结合流式细胞术、免疫荧光等技术,研究人员不仅构建了胎肝的高分辨率单细胞时空转录组图谱,还揭示了HSC/MPP与其微环境细胞之间复杂的相互作用。这项研究的成功充分展示了多种技术串联应用在揭示复杂生物学问题中的强大优势。

二、技术联用,推动前沿研究
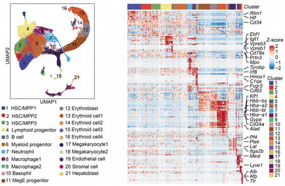
在这项研究中,单细胞转录组测序为研究人员提供了每个细胞的基因表达图谱,揭示了HSC/MPP亚群的多样性(见图1)。通过空间转录组测序技术,团队进一步解析了这些细胞在胎肝组织原位中的具体分布情况(见图2),并发现HSC/MPP聚集在由肝母细胞、基质细胞、内皮细胞和巨噬细胞组成的“口袋状”结构中,这些结构为HSC/MPP扩展提供了理想的微环境。这些结构中富含MDK、PTN和IGFBP5等生长因子,研究团队通过配体-受体相互作用分析和功能验证,确认了这些因子在HSC/MPP扩展中的关键作用。
图1:单细胞测序揭示细胞异质性
图2:空间转录组测序揭示组织原位细胞异质性
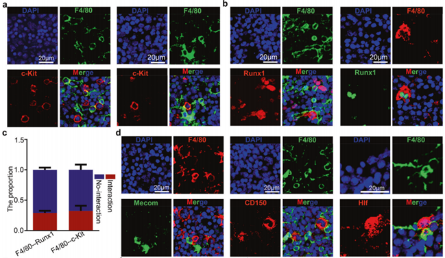
研究人员结合多色免疫荧光染色技术,精确标记并定位了不同的细胞亚群(见图3)。流式细胞术则帮助团队对胎肝中的不同细胞类型进行了精细分类,并量化了HSC/MPP的扩展。
图3:免疫荧光标记巨噬细胞和HSC/MPP
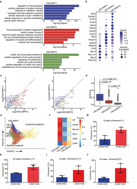
这些技术的联合应用,使得研究团队成功发现了HSC/MPP在胎肝中的3种主要转录亚群,其中一个富含CD93+标记物的亚群显示出强大的干细胞特性(见图4)。此外,巨噬细胞在HSC/MPP扩展中的重要作用也得到了验证,研究人员通过共培养实验发现,巨噬细胞分泌的生长因子显著促进了HSC/MPP的扩展。
图4:CD93+的HSC/MPP亚群呈现强大的干性特征
最后,通过跨物种比较分析,研究团队验证了这些机制在人类胎肝中的保守性。尽管在基因表达层面存在差异,这些研究表明HSC/MPP的扩展机制在小鼠和人类之间具有高度相似性,为人类造血干细胞的临床应用提供了宝贵的参考。
三、LabEx全面服务助力科研突破
在这项研究中,单细胞测序、空间转录组测序、多色免疫荧光染色、流式细胞术等核心技术均发挥了关键作用。LabEx,作为一家专注多组学和多因子的科研服务公司,上述技术我们均可提供。我们拥有先进的技术平台和经验丰富的专家团队,能够根据客户需求提供量身定制的解决方案。从项目初期设计到最终结果解释,我们全程参与,确保每一步都达到最高标准。无论是探索复杂的生物学机制,还是推动新药研发,我们都有能力为客户提供全面、精准的科研服务。如果您也在寻找多技术联用的解决方案,欢迎与我们联系,共同推动科研前沿。