上海乐备实生物技术有限公司品牌商

6

手机商铺

qrcode
商家活跃:
产品热度:
  • NaN
  • 0
  • 0
  • 2
  • 2
IL-4/IL-6双靶点研究:人炎症10因子Panel为炎症治疗提供新思路
询价

公司新闻/正文

LabEx Luminex平台研究周围血管疾病中的细胞焦亡相关靶点

257 人阅读发布时间:2024-08-05 11:21

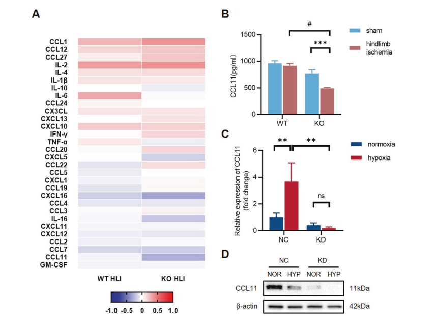
本周为大家带来的文献为发表Cell Death Discov. (IF: 6.1)的” CCL11 released by GSDMD-mediated macrophage pyroptosis regulates angiogenesis after hindlimb ischemia”。本文使用了LabEx提供的Luminex检测服务。

 

周围血管疾病(PVD)随着老年人口增加、生活质量提高和饮食结构变化而日益严重,导致致残率和死亡率上升。重度肢体缺血(CLI)是一种常见的PVD,由动脉狭窄或闭塞引起,表现为间歇性跛行、静息痛和缺血性溃疡等症状。

 

传统治疗方法如血管成形术、支架植入和旁路手术虽有成效,但具有侵入性,且无法解决缺血区域新生血管不足的问题。促进新生血管生成对PVD患者的灌注和功能恢复至关重要。

 

焦亡是一种新型的程序性细胞死亡形式,Gasdermin D(GSDMD)是其关键蛋白。GSDMD在细胞膜上形成孔洞,引发细胞破裂和炎症因子释放,影响血管生成。虽然IL-1β被证明可促进血管生成,但IL-18的作用则存在争议。

 

本研究使用GSDMD缺陷(Gsdmd-/-)转基因小鼠,揭示GSDMD在后肢缺血(HLI)后对血管生成的影响,证明GSDMD介导的焦亡通过调节细胞因子的产生和分泌来影响灌注恢复,旨在发现新的PVD治疗靶点。

 

LabEx提供的Luminex检测服务

 

血样在HLI后3天从野生型(WT)和GSDMD缺陷(GSDMD-/-)小鼠中获得。使用Luminex Flowmetrix系统X-200(Luminex)开发了一种基于多重珠子的检测方法,以检测血清中的细胞因子水平。使用Bio-Rad的多重检测试剂盒(LX-MultiDTH-27)对小鼠的血清样本进行了多重检测。首先,在含有珠子的板孔中加入50微升稀释的标准品或血清样品,并在室温(RT)下孵育30分钟。接着,每孔加入25微升生物素标记抗体,并在RT下孵育30分钟,然后加入藻红蛋白标记的链霉亲和素并再孵育30分钟。最后,使用Flowmetrix软件计算荧光强度来测量珠阵列中的细胞因子浓度。

 

研究结果显示,接受HLI的GSDMD缺陷小鼠血清中CC基序配体11(CCL11)水平较低,这表明焦亡对缺血后血管生成和灌注恢复的影响可能是由CCL11引起的。

  

新闻图片1 

 

重要发现

研究发现,GSDMD介导的焦亡发生在HLI中,GSDMD缺失在体内和体外均加剧了灌注恢复和血管生成。然而,GSDMD如何调节缺血后血管生成仍不清楚。研究进一步发现,GSDMD介导的焦亡在HLI后通过巨噬细胞而非内皮细胞发挥促血管生成作用。GSDMD缺失导致小鼠血清中CCL11水平降低,巨噬细胞中GSDMD敲低下调了CCL11的表达和释放。此外,重组CCL11改善了内皮细胞功能和血管生成,但CCL11抗体削弱了这种效果。综上所述,GSDMD通过释放CCL11促进血管生成,从而改善后肢缺血损伤后的血流灌注恢复。因此,CCL11可能是预防和治疗血管缺血性疾病的新靶点。

上一篇

盛夏八月,浓情七夕!LabEx全线服务满赠好礼!

下一篇

LabEx Luminex平台助力肿瘤发生的炎症免疫检查点发现

更多资讯

我的询价