6 年
手机商铺
公司新闻/正文
299 人阅读发布时间:2024-07-23 10:29
造血是一个受严格调控且动态的过程,通过该过程,造血干细胞(HSCs)增殖并确保所有造血谱系的成熟血细胞的持续供应。血细胞的异质性和层次结构决定了它们复杂的生物功能,例如氧气运输、止血、免疫功能和营养运输。在衰老过程中,造血系统的功能逐渐下降,并伴随着血液恶性肿瘤风险的增加。
造血干细胞(HSCs)的衰老伴随着自我更新能力受损、髓系偏移、免疫缺陷和对恶性肿瘤的易感性增加。尽管先前的研究强调了个体代谢物在造血中的关键作用,但不同年龄的造血细胞的全面高分辨率代谢组学谱仍然缺乏。在这项研究中,研究者创建了小鼠不同年龄血细胞的代谢组图谱。
LabEx提供的Luminex检测服务
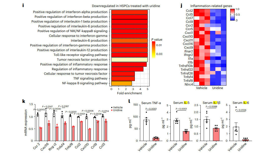
将老年小鼠随机分配为接受60天饮用水中添加尿苷(Absin,42157254)或常规饮用水。随后,收集血清并使用Bio-Rad的多重微球分析(LXLBM23-1,Labex Biotech)测量细胞因子的水平,同时收集HSCs以评估其克隆形成能力和移植能力。
在老龄小鼠中,口服尿苷还能降低血清中的全身炎症水平(TNF-α、IL-1β、IL-6 和 IL-5)(图 7l)。

接受药物或尿苷治疗的老龄小鼠血清中 TNF-α、IL-1β、IL-6 和 IL-5 的浓度(n = 每组 6 只小鼠,雌性,18-20 个月 C57BL/6J)
重要发现,
研究者发现,嘌呤、嘧啶和视黄醇代谢在年轻的造血干细胞和祖细胞(HSPCs)中富集,而谷氨酸和鞘脂代谢则集中在年老的HSPCs中。通过代谢筛选,确定尿苷作为一种潜在的调节剂可以使年老的HSPCs恢复活力。机制上,尿苷治疗通过上调FoxO信号通路增强自我更新能力,同时抑制年老HSCs的炎症。最后,研究者构建了一个开放源平台,便于公众对血细胞进行代谢组学分析。总体而言,本文提供了一个关于造血的代谢研究资源,可以为未来的抗衰老代谢物筛选做出贡献。