6 年
手机商铺
公司新闻/正文
479 人阅读发布时间:2024-06-06 11:33
在神经科学研究中,检测炎症因子、细胞因子和趋化因子等因子至关重要,因为它们在神经炎症和多种神经疾病(如阿尔茨海默病、帕金森病和脑卒中等)中扮演着关键角色。通过检测这些因子,研究人员能够揭示疾病的发病机制和进展情况,评估炎症反应的程度,以及理解细胞间的信号传导和相互作用。这些因子还可以作为生物标志物,用于神经疾病的早期诊断、病情监测和治疗效果评估。此外,了解这些因子的动态变化有助于揭示神经系统与免疫系统的复杂互动,推动神经再生和修复的研究。
乐备实(LabEx)为主要专注于提供多组学/多因子相关检测分析的实验服务专家,目前已扩展到单细胞测序、空间多组学、流式检测、电化学发光、液相微阵列、蛋白芯片、抗体芯片、PCR Array、ELISA、Elispot、多色免疫组化等20+个技术平台。成立至今,已经为超过2500个客户提供服务,帮助客户发表文献。以下为部分神经相关文献合集:
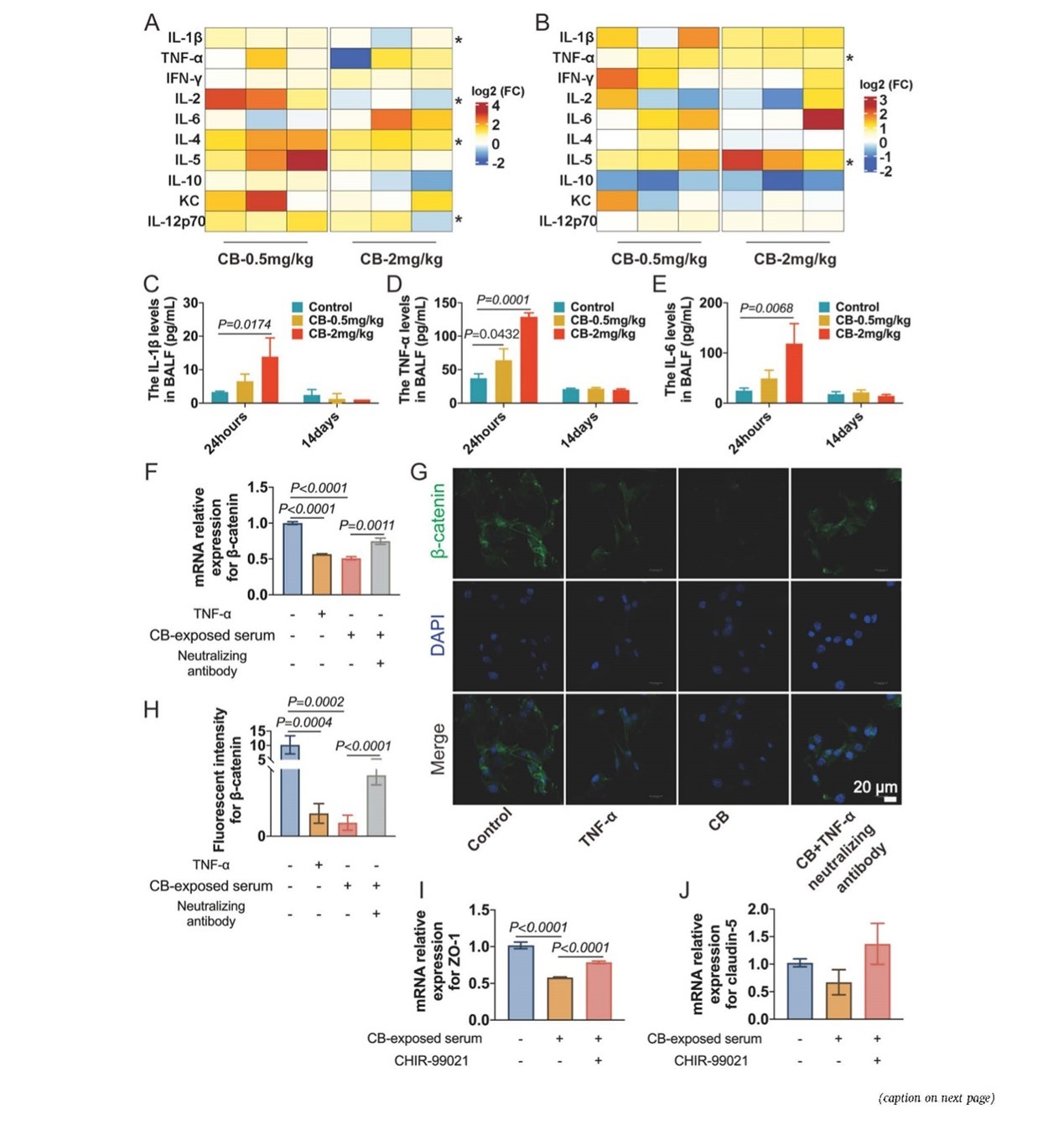
碳黑纳米颗粒破坏脑血管屏障

(IF:18)
摘要:血脑屏障(BBB)由大脑毛细血管内的紧密细胞组成,有着防止有害物质进入大脑的功能,因此其完整性是健康神经系统的标志之一。近来多种证据表明人体吸入的颗粒可能从肺部转移到大脑中,造成脑损伤。具有神经毒性的纳米粒子可以通过各种机制影响神经系统,例如诱发细胞坏死等。然而,吸入的纳米颗粒如何影响BBB的完整性仍不明确。
LabEx提供的Luminex检测服务:

研究者通过Luminex和ELISA检测血清和肺泡灌洗液中的细胞因子浓度。其中暴露处理使得IL-1β, TNF-α, IL-2, IL-4, IL-5和 IL-12p70的水平均有显著性增加,此外,在CBNPs暴露24小时后,也观察到BALF中IL-1β、TNF-α和IL-6的表达水平明显上调,但在暴露后14天则没有,证实IL-1β、TNF-α和IL-6在CBNPs暴露诱发的循环炎症因子中占主导地位。
精神分裂症

摘要:精神分裂症(SCZ)是一种慢性精神疾病,主要特征是阳性症状、阴性症状和认知障碍等。在SCZ中已经确定了许多病理生理过程,包括免疫介导反应,生化代谢和白细胞(WBC)计数。SCZ中的免疫-炎症反应系统和共病CVD危险因素被认为在SCZ的病理生理中发挥关键作用,然而难以确定明确的生物学标志物。本研究旨在探讨一系列炎症因子、血浆生化指标和SCZ临床症状与SCZ症状严重程度的关联。
LabEx提供的MSD检测服务:

病例组血清白细胞计数、中性粒细胞计数、钠、CRP、IL-8、IL-6、IL-13和IL-16与健康对照组相比明显升高;红细胞计数、血红蛋白浓度、平均红细胞血红蛋白浓度、总蛋白、白蛋白、总胆酸酸、高密度脂蛋白(HDL)、载脂蛋白A1、血尿素氮、钾、IL-15水平均低于健康对照组。多因子检测MSD技术用来检测血中炎症标志物。
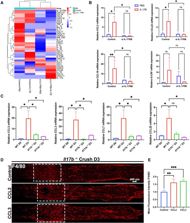
施万细胞机制研究

摘要:神经系统和免疫系统紧密相连,共同维持健康和疾病状态下的免疫平衡。该研究揭示了施万细胞在周围神经受伤后,通过IL-17B/IL-17RB信号通路促进巨噬细胞的招募,并有助于清除髓鞘碎片和增强轴突再生。IL-17B以自分泌方式作用,并与IL-17受体B结合,进而调节施万细胞产生趋化因子如CCL2等。这一过程对于神经修复至关重要,而且Mlkl缺陷会减少受伤坐骨神经中的巨噬细胞浸润。此外,研究发现IL-17B在视网膜中也促进巨噬细胞的激活,并且IL-17B/IL-17RB信号通路在多发性硬化症等脱髓鞘疾病中也可能发挥作用。该这项研究强调了IL-17B/IL-17RB信号通路在神经损伤修复过程中的重要性,并为治疗相关疾病提供了潜在的机制靶点。
LabEx提供的Luminex检测服务:

IL-17B/IL-17RB信号通路在招募巨噬细胞方面发挥作用。IL-17B处理后,WT雪旺细胞显著增加了多种已知的招募巨噬细胞的因子,包括CCL2、CCL3、CCL19、CCL22和粒细胞集落刺激因子(G-CSF),而这些变化在Il17rb敲除的施万细胞中未观察到。

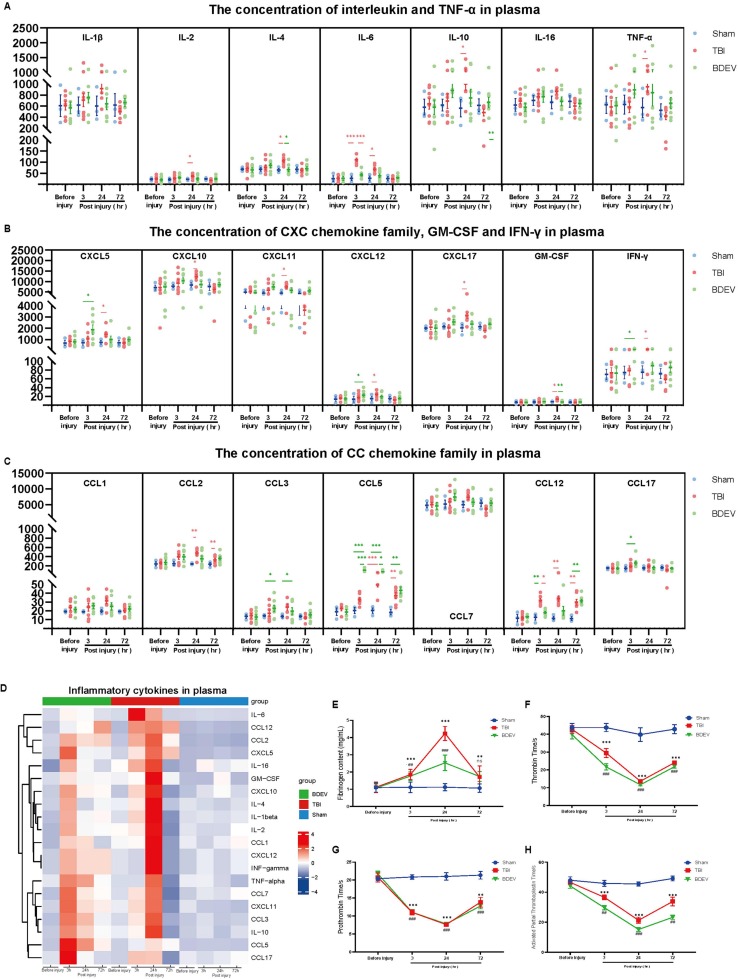
创伤性脑损伤

摘要:本文研究了创伤性脑损伤(TBI)后,大脑释放的细胞外囊泡(BDEVs)可能导致全身性凝血功能紊乱和炎症反应。BDEVs通过影响炎性因子和趋化因子,在24小时内诱发这些症状,并可能引起血细胞计数的变化。研究还发现,清除循环中的BDEVs可以改善凝血功能紊乱和炎症,缓解血细胞功能障碍。此外,BDEVs在神经炎症性疾病中的作用也得到了探讨,它们含有信号受体、生物活性脂质、核酸和蛋白质,能够参与免疫反应并促进凝血病。研究还揭示了一种多功能糖蛋白LAC在控制性脑皮质冲击(CCI)诱导的小鼠创伤性脑损伤(TBI)模型中的免疫调节作用。总之,这些发现为理解BDEVs在创伤性脑损伤后引发的凝血和炎症反应提供了新的视角,并为TBI治疗提供了潜在靶点。
LabEx提供的Luminex检测服务:
实验结果显示,在TBI和BDEVs组中,血浆中的炎性因子和趋化因子的浓度明显增加,表明外泌体可能引发了来自活化的先天免疫细胞的即时系统性炎症反应。
