6 年
手机商铺
公司新闻/正文
534 人阅读发布时间:2024-04-29 14:57
肿瘤研究一直是医学和生命科学领域的重要议题之一。随着科学技术的不断发展,对肿瘤的认识也日益深入。癌症是全球范围内的主要死亡原因之一,每年造成数百万人死亡。尽管在过去几十年里取得了一些重要的进展,但癌症的治疗和预防仍然面临巨大挑战。因此,对肿瘤发生、发展和治疗的研究一直备受关注。
肿瘤研究的目标之一是深入了解肿瘤形成的分子机制。这包括了肿瘤细胞的起源、肿瘤细胞与正常细胞之间的相互作用,以及肿瘤细胞对治疗方法的反应。同时,越来越多的研究聚焦于个体化治疗和靶向治疗,旨在提高治疗的效果并减少不良反应。
乐备实(LabEx)为主要专注于提供多组学/多因子相关检测分析的实验服务专家,目前已扩展到单细胞测序、空间多组学、流式检测、电化学发光、液相微阵列、蛋白芯片、抗体芯片、PCR Array、ELISA、Elispot、多色免疫组化等20+个技术平台。成立至今,已经为超过2500个客户提供服务,帮助客户发表文献。以下为部分高分文献合集:
Incorporation of a Toll-like receptor 2/6 agonist potentiates mRNA vaccines against cancer and infectious diseases
IF:39.3
技术平台:Luminex
研究方向:肿瘤治疗
摘要:近年来,mRNA 疫苗迅速崛起,成为癌症和传染病等多种疾病的预防和治疗药物。mRNA 疫苗的改进工作一直在进行,其中提高药效非常重要。Pam2Cys 是一种简单合成的可代谢脂氨基酸,可通过 Toll 样受体(TLR)2/6 途径发出信号,引起体液和细胞适应性免疫反应,是一种有趣的候选佐剂。为了研究 Pam2Cys 如何增强 mRNA 疫苗的功效,我们将这种佐剂加入了 mRNA-脂质纳米颗粒(LNPs)中,以实现与 mRNA 的共同递送。使用由此产生的 mRNA-LNPs (Pam2Cys)进行免疫,可通过诱导 IL-12 和 IL-17 等细胞因子改善引流淋巴结(dLNs)的免疫环境。抗原呈递主要由迁移性和dLN驻留的常规2型DC(cDC2s)进行,在预防性和治疗性肿瘤模型中,CD4+和CD8+T细胞依赖性的抗肿瘤反应明显更强。同时还建立了记忆性抗肿瘤免疫。此外,该疫苗还在 COVID-19 预防性替代模型中激发了更强的体液免疫和细胞免疫。最后但并非最不重要的一点是,新疫苗在小鼠模型中表现出良好的初步安全性。这些事实表明,未来有必要开发 Pam2Cys 结合的 mRNA 疫苗或相关的 mRNA 治疗剂。

研究者通过Luminex测量了dLN中细胞因子水平变化,以此反应疫苗形成的免疫环境
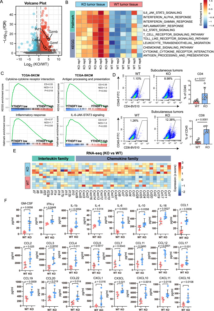
Tumor-intrinsic YTHDF1 drives immune evasion and resistance to immune checkpoint inhibitors via promoting MHC-I degradation
IF:17.6
Panel:LXLBM31-1
技术平台:Luminex
研究方向:肿瘤机制
摘要:
鉴于 RNA 甲基化对免疫疗法反应的潜在影响,最近描述的 RNA 甲基化在调节免疫细胞渗入肿瘤方面的作用引起了人们的兴趣。YTHDF1 是一种多功能且强大的 m6A 读取器,但人们对它对免疫逃避的影响的了解还很有限。在这里,我们揭示了肿瘤内在的YTHDF1驱动免疫逃避和免疫检查点抑制剂(ICI)抗性。此外,YTHDF1的缺乏会将冷肿瘤转化为反应性热肿瘤,从而提高ICI的疗效。从机理上讲,YTHDF1 缺乏会抑制溶酶体基因的翻译,限制主要组织相容性复合体 I 类(MHC-I)和抗原的溶酶体蛋白水解,最终恢复肿瘤免疫监视。此外,我们还设计了一种外泌体介导的 CRISPR/Cas9 递送系统,用于在体内靶向 YTHDF1,从而实现 YTHDF1 的耗竭和抗肿瘤活性。我们的研究结果阐明了肿瘤内在 YTHDF1 在驱动免疫逃避中的作用及其内在机制。

通过多细胞因子检测法验证细胞因子的表达(n = 每组 6 个独立生物样本)。将肿瘤组织匀浆,收集各处理组的细胞上清液,使用 31 种小鼠细胞因子面板检测细胞因子水平。
Gadd45g insufficiency drives the pathogenesis of myeloproliferative neoplasms
IF:16.6
Panel:LXSAMSM-22
技术平台:Luminex
研究方向:骨髓增生性肿瘤
摘要:
尽管已经发现了导致骨髓增殖性肿瘤(MPNs)发生的驱动突变,但人们对MPNs的分子发病机制仍然知之甚少。在这里,我们证明了生长停滞和DNA损伤诱导γ(GADD45g)在骨髓增殖性肿瘤患者中的表达水平显著降低,而JAK2V617F突变和组蛋白去乙酰化导致了其表达的降低。GADD45g 的下调在人类 MPN 细胞中起着促进肿瘤生长的作用。小鼠造血系统中 Gadd45g 的缺乏会导致髓系偏型造血干细胞的生长和自我更新能力显著增强,并出现类似 MPN 的表型。从机理上讲,GADD45g不足的致病作用是通过RAC2、PAK1和PI3K-AKT信号通路的一连串激活介导的。这些数据表明,GADD45g 缺乏是多发性骨髓瘤的一种新型致病因素。

患有 MPN 的 Gadd45g+/- 小鼠及其年龄匹配对照组血清中 IL-1β、IL-2、IL-4、IL-6、IL-10、IL-12 p70、IL-17A、CCL2、CCL3、G-CSF、GM-CSF、PDGF-AA、IFN-γ 和 S100a9 的浓度
DNMT3A Cooperates with YAP/TAZ to Drive Gallbladder Cancer Metastasis
IF:15.1
Panel:肿瘤转移相关基因
技术平台:PCR Array
研究方向:胆囊癌
摘要:
胆囊癌(GBC)是一种致死率极高的恶性肿瘤,具有侵袭性,包括肝转移或远处转移;然而,人们对胆囊癌转移的潜在机制仍知之甚少。本研究发现,与相匹配的邻近正常组织相比,DNA 甲基转移酶 DNMT3A 在 GBC 肿瘤组织中高表达。临床病理分析表明,DNMT3A 与 GBC 患者的肝转移和总生存率低呈正相关。功能分析证实,DNMT3A促进GBC细胞转移的方式依赖于其DNA甲基转移酶活性。从机理上讲,DNMT3A与YAP/TAZ相互作用并被YAP/TAZ招募,识别并进入CDH1启动子内的CpG岛,产生CDH1启动子的超甲基化,从而导致CDH1的转录沉默,加速上皮细胞向间质转化。通过使用组织芯片,证实了 DNMT3A、YAP/TAZ 和 CDH1 的表达之间存在关联,从而影响了 GBC 的转移能力。这些结果揭示了YAP/TAZ通过DNMT3A招募引导DNA甲基化驱动GBC转移的新机制,并为通过靶向DNMT3A和YAP/TAZ之间的功能性联系治疗GBC转移提供了启示。

基于 PCR 阵列的肿瘤转移相关基因分析表明,YAP/TAZ 转录靶标在去除了 DNMT3A 的细胞和对照组 NOZ 细胞中的表达不同
An armed oncolytic virus enhances the efficacy of tumor-infiltrating lymphocyte therapy by converting tumors to artificial antigen-presenting cells in situ
IF:12.9
Panel: LXLBM23-1
技术平台:Luminex
研究方向:药物研发
摘要:
肿瘤浸润淋巴细胞(TIL)活化不足、持久性低以及肿瘤新抗原呈递效率低,阻碍了肿瘤浸润淋巴细胞(TIL)疗法潜力的充分发挥。我们用基于单纯疱疹病毒1(HSV-1)的编码OX40L和IL12的溶瘤病毒(OV-OX40L/IL12)感染肿瘤细胞,将其转化为人工抗原递呈细胞(aAPCs),为T细胞的最佳活化提供局部信号。受感染的肿瘤细胞显示出抗原递呈细胞相关标记物表达的增加,并在与TILs共培养时诱导T细胞活化和杀伤作用的增强。将OV-OX40L/IL12和TIL疗法结合使用,可诱导患者异种移植和合成小鼠肿瘤模型中的肿瘤完全消退,并激发抗肿瘤免疫记忆。此外,联合疗法还能在肿瘤细胞中产生 aAPC 特性,激活 T 细胞,并在肿瘤微环境中将巨噬细胞重编程为更类似 M1 的表型。这种组合策略充分释放了TIL疗法的潜力,值得在临床研究中进一步评估。

小鼠(n = 3)皮下植入 MC38 细胞,并按指示进行处理。使用 Bio-Plex 小鼠细胞因子 23-Plex 阵列测定处理后 3 天收集的血清中细胞因子的浓度。