6 年
手机商铺
公司新闻/正文
753 人阅读发布时间:2024-03-25 10:38
本周为大家带来的文献为《Stanniocalcin‐1 Promotes PARP1‐Dependent Cell Death via JNK Activation in Colitis》。Stanniocalcin-1 (STC1)在炎症性肠病(如克罗恩病)中表达显著增加,并在氧化应激诱导的细胞死亡和炎症反应中起关键作用。STC1过表达的细胞显示出更高程度的parthanatos(一种程序性坏死细胞死亡形式)和促炎细胞因子的表达(LabEx提供Luminex多因子检测服务),而STC1敲除的细胞则显示出降低的parthanatos程度。研究揭示了STC1、PARP1和JNK之间的相互作用机制:STC1与PARP1结合并通过抑制其降解来稳定PARP1蛋白,从而激活JNK信号通路,导致细胞死亡和炎症加剧。抑制PARP1和JNK可以减轻由STC1过表达引发的细胞死亡和炎症损伤。此外,Stc1基因敲除的小鼠在DSS诱导的模型中表现出更轻的炎症症状,表明STC1缺失可减轻炎症并保护肠道屏障。这些发现为治疗克罗恩病提供了潜在的分子靶点,并揭示了STC1在促进氧化应激和炎症反应中的关键作用。
主要结果
STC1在CD患者和化学诱导的小鼠结肠炎模型的结肠黏膜中表达上调
炎症性肠病(CD)患者的结肠黏膜中检测到STC1 mRNA表达水平较高,这一结果通过对扩大样本量的确认得到验证。与非炎症健康黏膜相比,CD和UC结肠黏膜中的STC1 mRNA显著上调。进一步的研究发现,CD患者结肠组织中STC1蛋白的丰度也明显增加,并且随着CD活动指数的增加而增加。免疫荧光染色显示STC1在上皮细胞和免疫细胞中表达,但在炎症和相对正常的CD结肠组织中,其在免疫细胞中的表达相似,而在上皮细胞中的表达则上调。因此,该研究将重点放在了后续分析中上皮细胞中STC1的功能。在 DSS和TNBS诱导的小鼠结肠炎中,Stc1 mRNA和蛋白水平上调。

Figure1. 克罗恩病(CD)患者结肠粘膜和化学诱导的小鼠结肠炎中的 STC1 增高
缺乏Stc1可缓解DSS诱发的急性小鼠结肠炎
研究使用DSS诱导小鼠结肠氧化损伤和炎症性损伤,探究Stc1在体内的作用。通过生成肠特异性Stc1敲除(Stc1 flox/flox: Villin Cre+,Stc1 INT-KO)小鼠和对照(Stc1 flox/flox,WT),发现Stc1 INT-KO+DSS小鼠相比WT+DSS小鼠表现出更轻的症状,如较少的体重减轻、较长的结肠长度、较低的DAI评分以及较少的组织病理损伤。转录电镜显示Stc1 INT-KO+DSS小鼠的结肠上皮细胞中线粒体的损伤较轻。此外,Stc1 INT-KO+DSS小鼠的γ-H2AX水平较低,说明DSB频率较低。PAR的产生也明显下调,表明Stc1缺乏改善了DSS诱导的小鼠结肠炎中的parthanatos。部分促炎细胞因子在 WT+DSS 小鼠的结肠组织中显著上调,但这种效应在Stc1 INT-KO+DSS小鼠中减弱。WT+DSS和Stc1 INT-KO+DSS小鼠的血清 IL-6 和 TNF-α 水平表现出相似的模式。总的来说,这些结果表明Stc1在DSS诱导的小鼠结肠炎中发挥重要作用,其缺乏可以减轻炎症反应和线粒体损伤。

Figure2 缺乏Stc1可减轻DSS诱导的小鼠急性结肠炎
STC1可强化Parthanatos并加剧体外炎症
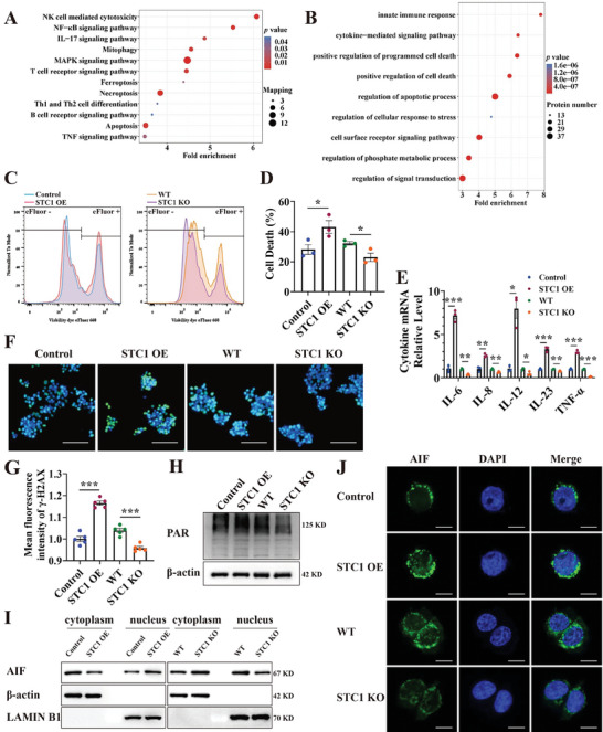
体外实验中,使用H2O2诱导氧化应激,发现STC1在H2O2刺激下上调。为了阐明STC1在体内的功能机制,生成了STC1过表达(STC1 OE)和STC1敲除(STC1 KO)细胞系。通过蛋白质组学分析发现,STC1上调与促炎信号通路(如NF-κB、MAPK、TNF和IL-17信号通路)、免疫细胞激活(如T细胞和B细胞受体信号通路、Th1/Th2分化)和细胞死亡(如铁死亡、坏死和凋亡)蛋白的富集相关。进一步的基因本体学(GO)分析显示,在STC1 OE细胞中,包括先天免疫应答、细胞死亡和应激反应等生物学过程被上调。通过染色eFluor 660检测H2O2处理的Control、STC1 OE、WT和STC1 KO NCM460和Caco2细胞中的死细胞,发现STC1 OE细胞中死细胞的比例增加,而STC1 KO细胞中减少。H2O2刺激的STC1 OE细胞中的促炎细胞因子如IL-6、IL-8、IL-12、IL-23和TNF-α增加,而STC1 KO细胞中减少。此外,STC1 OE NCM460和Caco2细胞中的γ-H2AX增加,表明氧化应激下发生更多的DSBs,而STC1 KO细胞中减少。PAR合成在H2O2刺激的STC1 OE细胞中上调,而在STC1 KO细胞中抑制。类似地,AIF从胞质明显转移到STC1 OE细胞的细胞核,而在STC1 KO细胞中这一过程被中断。此外,通过西方印迹评估了炎性细胞死亡、铁死亡和坏死的已知标志物,在氧化应激下STC1过表达或敲除对这些标志物的表达没有明显改变。

Figure3 STC1 在体外强化Parthanatos并加重炎症
氧化应激诱导的炎症环境中,STC1 与 PARP1 相互作用并上调 PARP1,通过 PARP1-JNK 相互作用激活 JNK 通路
结果表明,PARP1是与STC1蛋白相互作用的潜在候选蛋白。进一步分析显示,STC1和PARP1蛋白在NCM460和Caco2细胞的细胞核中共定位。通过共免疫沉淀(co-IP)和His下拉实验,证实了STC1与PARP1之间的相互作用。此外,设计了五种PARP1突变体,蛋白截短分析显示,除了△Zn3截短突变体外,其余缺失第一和第二个锌手指结构(△Zn1△Zn2)、自体修饰结构域(△BRCT和△WGR)以及催化结构域(△CAT)的突变体都能够结合STC1蛋白,表明PARP1可能通过其Zn3结构域与STC1相互作用。在STC1存在的情况下,PARP1泛素化降低,表明STC1通过抑制其泛素化来维持PARP1蛋白的稳定性。

Figure4 STC1 与 PARP1 相互作用并上调 PARP1
通过 PARP1-JNK 相互作用激活 JNK 通路
PARP1蛋白在CD患者结肠组织和DSS/TNBS诱导的小鼠结肠炎模型中的上调表达,并探讨了STC1对PARP1蛋白稳定性的影响。实验结果显示,STC1 OE细胞在蛋白合成抑制剂环己亚胺(CHX)处理后PARP1蛋白丰度增加,而STC1 KO细胞则显示PARP1蛋白迅速降解,表明STC1通过维持PARP1蛋白稳定性而上调其表达。此外,在STC1存在的情况下,PARP1的泛素化程度减少,表明STC1通过抑制PARP1的泛素化来维持其蛋白稳定性。另外,实验证实PARP1与JNK蛋白相互作用,并发现PARP1抑制剂PJ34可阻碍JNK通路的激活。进一步实验证明,STC1 OE细胞中JNK通路的激活受到增强,而STC1 KO细胞中JNK通路的激活受到抑制。

Figure5 PARP1 在氧化应激诱导的炎症环境中通过 PARP1-JNK 相互作用激活 JNK 通路
抑制 PARP1 和 JNK 可减轻 Parthanatos 和氧化应激诱发的炎症
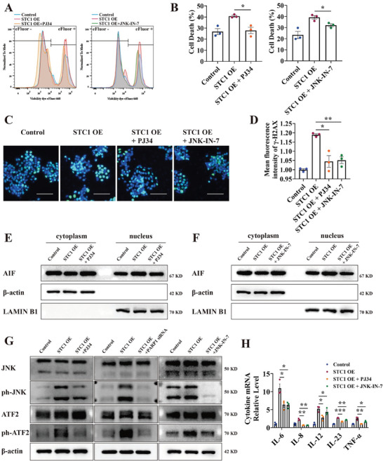
抑制PARP1和JNK是否能缓解parthanatos和氧化应激相关炎症进行的研究。在预处理STC1 OE细胞使用PARP抑制剂PJ34和JNK抑制剂JNK-IN-7后,H2O2诱导的细胞死亡显著减少,伴随着DNA双链断裂频率的降低。PJ34和JNK-IN-7减少了STC1 OE NCM460和Caco2细胞中AIF的核转位。应用PJ34、PARP1 siRNA和JNK-IN-7也抑制了体外JNK和ATF2的磷酸化。此外,在H2O2刺激的STC1 OE细胞中,使用PJ34和JNK-IN-7可以下调包括IL-6、IL-8、IL-12、IL-23和TNF-α在内的促炎细胞因子。

Figure6 抑制PARP1 和JNK可减轻副交感神经和氧化应激诱导的炎症
恢复Stc1 INT-KO小鼠中Stc1和Parp1的表达会加重DSS诱导的结肠炎
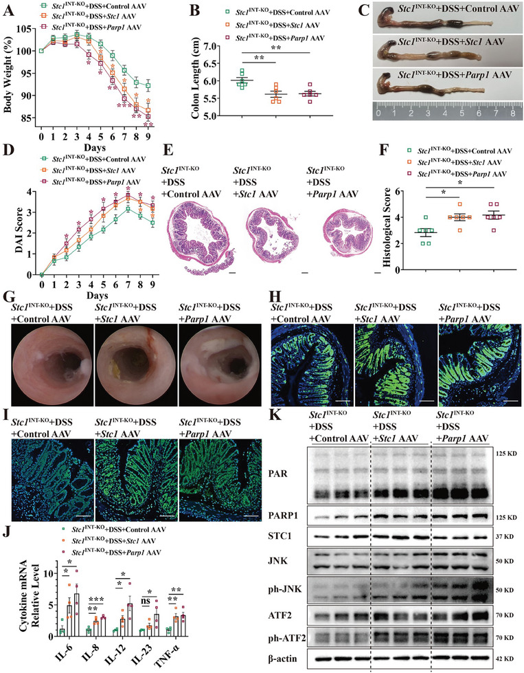
我们通过腹腔注射AAV来恢复Stc1和Parp1的表达,然后三周后使用DSS诱导结肠炎。恢复Stc1和Parp1后,结肠炎的Stc1 INT-KO小鼠体重减轻,结肠长度缩短,DAI得分更高,结肠上皮组织中的组织学损伤更严重,组织学评分也更高。在体内恢复Stc1和Parp1后,结肠黏膜损伤更严重,内窥镜结肠炎评分更高。此外,在Stc1和Parp1恢复后,结肠组织中的γ-H2AX和PAR等parthanatos指标增加。电子显微镜显示出结肠上皮细胞中明显的肿胀的线粒体和碎裂的线粒体膜。此外,结肠组织中促炎细胞因子IL-6、IL-8、IL-12和TNF-α在恢复Stc1的Stc1 INT-KO小鼠中增加;这些细胞因子和IL-23在恢复Parp1的Stc1 INT-KO小鼠的结肠组织中增加。然而,血清IL-6和TNF-α水平没有明显变化。 Stc1和Parp1的恢复还促进了PAR的合成和JNK和ATF2的磷酸化,表明JNK信号通路的激活。

Figure7 在体内恢复 Stc1 和 Parp1 会加重 DSS 诱导的小鼠结肠炎