6 年
手机商铺
公司新闻/正文
857 人阅读发布时间:2024-02-29 09:51
本次小备带来的LabEx支持文献为《Schwann cell promotes macrophage recruitment through IL-17B/IL-17RB pathway in injured peripheral nerves》,该研究揭示了施万细胞在周围神经受伤后,通过IL-17B/IL-17RB信号通路促进巨噬细胞的招募,并有助于清除髓鞘碎片和增强轴突再生。IL-17B以自分泌方式作用,并与IL-17受体B结合,进而调节施万细胞产生趋化因子如CCL2等(LabEx提供 Luminex检测细胞因子),这些趋化因子参与巨噬细胞的招募。这一过程对于神经修复至关重要,而且Mlkl缺陷会减少受伤坐骨神经中的巨噬细胞浸润。此外,研究发现IL-17B在视网膜中也促进巨噬细胞的激活,并且IL-17B/IL-17RB信号通路在多发性硬化症等脱髓鞘疾病中也可能发挥作用。总之,这项研究强调了IL-17B/IL-17RB信号通路在神经损伤修复过程中的重要性,并为治疗相关疾病提供了潜在的机制靶点。
主要发现
缺乏Mlkl和Sarm1会减少巨噬细胞在损伤坐骨神经中的浸润
Mlkl和Sarm1缺陷对受伤坐骨神经中巨噬细胞浸润的影响。Mlkl缺陷小鼠表现出正常的轴突退化,但受伤周围神经的髓鞘破坏受到影响。由于巨噬细胞是吞噬髓鞘残留物的主要吞噬细胞,因此研究人员检查了Mlkl−/−小鼠受伤坐骨神经中的巨噬细胞。通过Luxol快速蓝/溴甲 酚染色,发现在受伤后7天的WT小鼠中出现明显的髓鞘清除和增加的细胞核染色。相比之下,在Mlkl−/−小鼠中,这些观察到的变化在很大程度上受到阻碍。进一步的免疫荧光染色显示,与先前的研究一致,在受伤3天后,WT小鼠的受伤神经远端巨噬细胞数量增加(通过F4/80免疫染色可视化)。然而,在Mlkl−/−小鼠中,巨噬细胞数量显著减少。由于受伤神经中的巨噬细胞来自于居民巨噬细胞增殖和单核细胞浸润,因此作者检查了受伤神经中的增殖细胞。结果显示,在Mlkl−/−小鼠中,巨噬细胞数量的变化不是由细胞增殖减少引起的。对Sarm1−/−小鼠进行的检查也显示了受伤坐骨神经中巨噬细胞浸润的减少。尽管之前的研究表明巨噬细胞可能共同表达与M1和M2巨噬细胞传统相关的标志物,但在Mlkl−/−小鼠中,传统M1和M2标志物的mRNA表达水平明显下降。然而,这些mRNA表达水平的变化可能归因于细胞数量的减少或表达水平的降低。

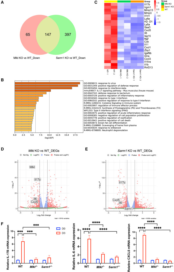
图1.缺乏Mlkl会减少巨噬细胞在损伤坐骨神经(SN)中的浸润
Mlkl和Sarm1缺陷减少坐骨神经损伤中IL-17B的表达
通过RNA测序,发现Mlkl−/−和Sarm1−/−小鼠受伤后有147个共同下调基因,这些差异表达基因(DEGs)富集于免疫相关通路。受伤的WT神经中的多个IL-17信号通路基因表达水平显著增加,但在受伤的Mlkl−/−和Sarm1−/−神经中,这种增加幅度显著减弱。IL-17家族在急性和慢性炎症反应中起着重要作用,其信号通路与免疫病理学、自身免疫疾病和癌症进展相关联。实时荧光定量PCR结果进一步证实了RNA测序分析的趋势。通过在雪旺细胞中过表达前10个差异表达基因,分析了CCL2、CCL5和CCL7等促进巨噬细胞招募的因子水平。IL-17B过表达的雪旺细胞显示了这三个基因中最高水平的表达,进一步分析显示,过表达IL-17B的雪旺细胞表现出最强的巨噬细胞招募能力。

图2.Mlkl和Sarm1缺陷会降低受损SN中IL-17B的表达
激活雪旺细胞中的IL-17B/IL-17RB可促进巨噬细胞的招募
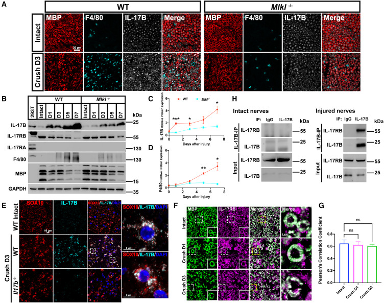
研究者检查了IL-17家族的其他六个成员(IL-17A至IL-17F)的表达水平,发现在受伤神经中,IL-17B显示出最高的相对表达水平。IL-17B与其受体IL-17RA和/或IL-17RB结合后,参与炎症的发病进程。IL-17RB与MBP(髓鞘基础蛋白)共定位,表明IL-17RB的表达主要局限于雪旺细胞。在受伤神经中,IL-17B仅与IL-17RB相互作用,提示受伤后雪旺细胞中IL-17B/IL-17RB自分泌信号通路的潜在激活。

图3.IL-17B/IL-17RB在雪旺细胞中被激活
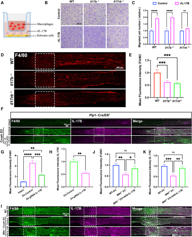
IL-17B与其受体IL-17RB的相互作用被证实可以促进巨噬细胞的招募。通过实验证实,IL-17B/IL-17RB信号通路的激活对于雪旺细胞招募巨噬细胞至受伤神经组织中起着关键作用。进一步研究显示,雪旺细胞中IL-17B的过度表达可以恢复Mlkl−/−神经中巨噬细胞的浸润,同时注入重组IL-17B也能增加Mlkl−/−和Sarm1−/−神经中的巨噬细胞数量。

图4.IL-17B/IL-17RB信号传导促进巨噬细胞募集
IL-17B/IL-17RB增加巨噬细胞募集细胞因子的表达
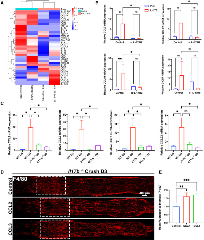
IL-17B/IL-17RB信号通路在招募巨噬细胞方面发挥作用。IL-17B处理后,WT雪旺细胞显著增加了多种已知的招募巨噬细胞的因子,包括CCL2、CCL3、CCL19、CCL22和粒细胞集落刺激因子(G-CSF),而这些变化在Il17rb敲除的雪旺细胞中未观察到(LabEx提供的Luminex检测)。在受伤的坐骨神经中,我们进一步检查了这些因子在WT、Il17b−/−和Il17rb−/−小鼠中的表达情况。结果显示,在受伤的WT神经中增加的这些趋化因子在Il17b−/−和Il17rb−/−小鼠中显著减少。其中,CCL2和CCL3已被证明在受伤神经中刺激巨噬细胞的招募。因此,在Il17b−/−小鼠中应用CCL2或CCL3可以有效恢复巨噬细胞的浸润。此外,在从Il17b−/−和Il17rb−/−小鼠中分离的骨髓源巨噬细胞中,CCL2的处理显著促进了巨噬细胞的迁移,表明Il17b−/−和Il17rb−/−巨噬细胞对CCL2刺激具有正常的反应。

图5.IL-17B/IL-17RB增加巨噬细胞募集细胞因子的表达
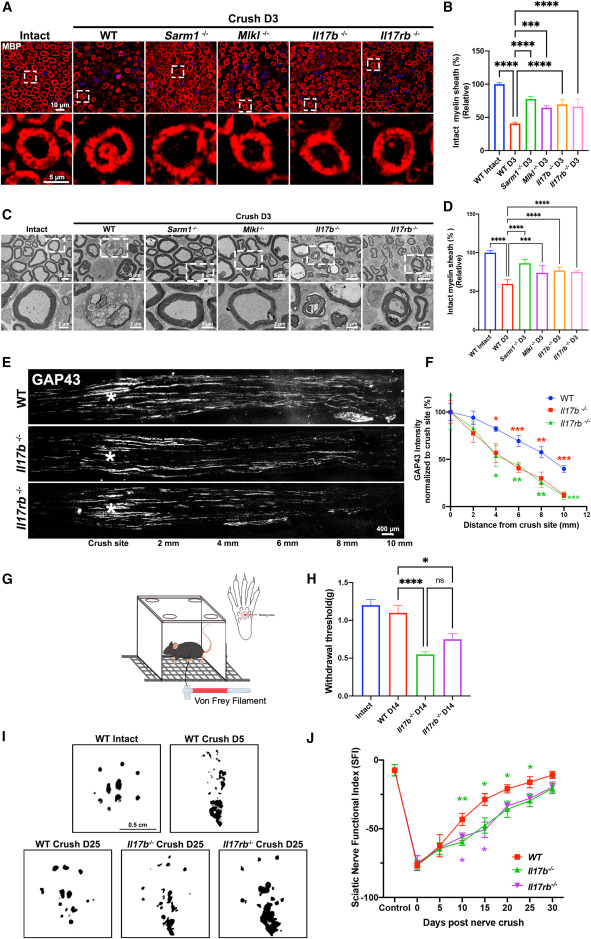
IL-17B和IL-17RB缺陷小鼠表现出髓磷脂碎片清除和轴突再生减少
在神经损伤后,IL-17B和IL-17RB缺陷小鼠的髓鞘碎片清除和轴突再生减少。在神经损伤后,雪旺细胞通过激活MLKL启动髓鞘的分解,随后,髓鞘碎片的吞噬由浸润的巨噬细胞促进。IL-17B和IL-17RB的缺陷不影响MLKL的激活,表明髓鞘分解的起始过程正常。然而,类似于Sarm1−/−和Mlkl−/−小鼠,Il17b−/−和Il17rb−/−小鼠的髓鞘碎片清除速率明显降低。由于髓鞘清除是足够轴突再生的关键步骤,我们检查了Il17b或Il17rb缺陷是否影响轴突再生。实际上,在Il17b−/−和Il17rb−/−小鼠的受伤神经中观察到轴突再生延迟。此外,Il17b和Il17rb的Schwann细胞特异性敲除小鼠也出现了相似的情况。此外,行为学研究显示,受伤的Il17b−/−和Il17rb−/−小鼠的运动和感觉能力恢复较慢。

图6.IL-17B和IL-17RB缺陷小鼠表现出髓磷脂碎片清除和轴突再生减少
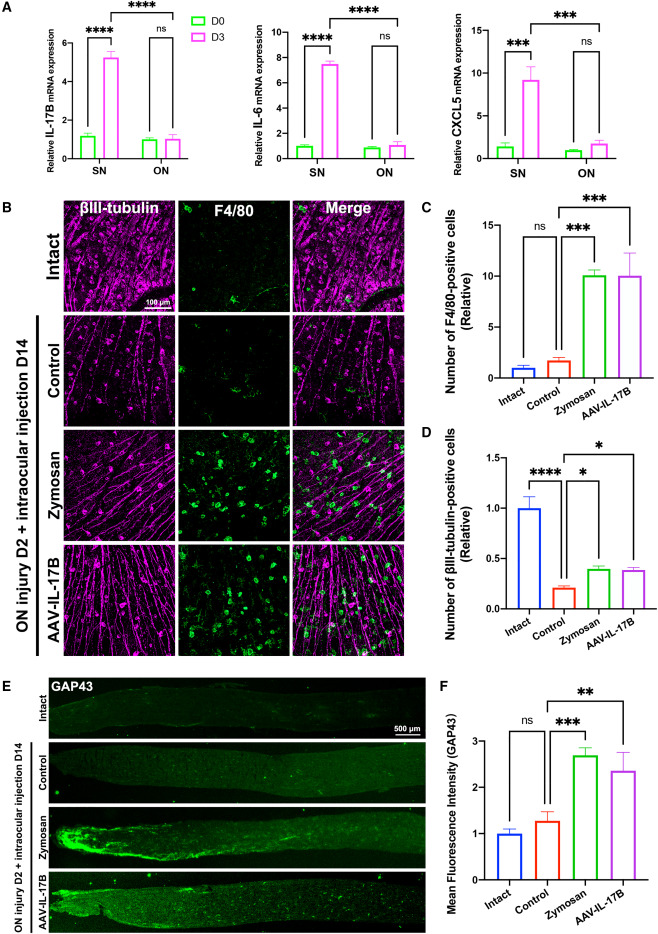
IL-17B促进视网膜巨噬细胞浸润
IL-17B通过促进巨噬细胞浸润视网膜来促进视网膜神经节细胞(RGCs)的存活并促进视神经的再生。在视神经中,一般受伤后再生能力有限。然而,由外周神经植入眼部、晶状体损伤或滴注纤维蛋白溶解酶等程序引发的巨噬细胞浸润可以促进RGCs的存活,并在损伤部位之外促进轴突再生。为探究IL-17B信号诱导的巨噬细胞浸润在视神经损伤中的潜在作用,我们调查了其在视神经中的表达水平。与坐骨神经不同,视神经受伤后IL-17B水平未显著增加。此外,IL-17信号通路的组分CXCL5和IL-6在视神经损伤前后也未显著升高。此外,在视网膜和视神经中,免疫荧光染色未能检测到IL-17B的表达。然而,当我们向玻璃体注射携带IL-17B的腺相关病毒(AAV)时,类似于纤维蛋白溶解酶注射,视网膜中的巨噬细胞大量浸润。这导致了RGCs存活率显著提高。此外,眼内注射IL-17B增加了进入受伤视神经的轴突数量。这些发现表明,IL-17B可以通过刺激巨噬细胞浸润来增强RGCs的存活并促进视神经再生,突显了IL-17B信号在中枢神经系统再生中的潜在作用。

图7.IL-17B促进视网膜巨噬细胞浸润