上海乐备实生物技术有限公司品牌商

6

手机商铺

qrcode
商家活跃:
产品热度:
  • NaN
  • 0
  • 0
  • 2
  • 2
蛋白检测委托服务:单细胞WTA联合转录组测序(scRNA-seq)分析外包
¥11000

公司新闻/正文

乐备实推荐丨BD Rhapsody™ 单细胞全转录组分析绘制糖尿病创口细胞图谱

707 人阅读发布时间:2024-01-22 17:18

目前临床对于慢性创口的治疗收效甚微,使得医疗保健的财政投入急剧增加,其中糖尿病溃疡和手术创创口花费最多。在2017到2020年美国报道的数据统计中,糖尿病足患者五年生存率和癌症类似,约30%。然而从治疗角度而言,糖尿病的花费已经是最多的了。糖尿病患者和肥胖者有容易患慢性创创口,而慢性炎症也是糖尿病慢性创伤的一个重要原因。 在糖尿病的慢性炎症中,巨噬细胞和中性粒细胞等免疫细胞会被招募到创口,释放促炎细胞因子。尽管 巨噬细胞在治疗慢性糖尿病创口有重要作用,但以往巨噬细胞的体外分类和 标记基因可能并不完全适用于慢性创创口微环境中的细胞。

在糖尿病的慢性炎症中,巨噬细胞和中性粒细胞等免疫细胞会被招募到创口,释放促炎细胞因子。尽管巨噬细胞在治疗慢性糖尿病创口有重要作用,但以往巨噬细胞的体外分类和标记基因可能并不完全适用于慢性创创口微环境中的细胞。

2022年11月19日,山东千佛山医院的研究团队在Journal of Cell Communication and Signaling(IF=5.782)杂志上发表题为“Single-cell RNA-Seq analysis of diabetic wound macrophages in STZ-induced mice”的研究论文。为了进一步研究巨噬细胞在慢性创口中的异质性和分类,作者使用 BD Rhapsody™ 单细胞平台 ,对链脲佐菌素STZ诱导的糖尿病小鼠和野生型小鼠 皮肤免疫细胞进行单细胞测序分析, 揭示了不同免疫细胞群的分布,绘制了创口相关巨噬细胞的遗传图谱。

实验结果
单细胞测序鉴定糖尿病小鼠创口免疫细胞亚群 
作者在1,3,5,7天四个不同时间点对来自野生型和STZ诱导的糖尿病小鼠创口组织中的CD45+细胞进行单细胞测序。排除低质量细胞后作者一共获取了9,240个单细胞数据。通过t-SNE分析,作者将这些免疫细胞分成17个细胞类群,并且分析了每个类群的主要标记分子。结果发现 这些细胞包括4群中性粒细胞,2群单核细胞,3群巨噬细胞,2群树突状细胞(DC),1群自然杀伤性细胞,1群T细胞,1群肥大细胞,1群成纤维细胞以及1群先前未报道过的表达Acp5, Ctsk, Mmp9, Atp6V0d2的细胞(第11群细胞)。
新闻图片1
Figure1. 单细胞测序鉴定糖尿病小鼠创口免疫细胞亚群

单细胞测序揭示糖尿病小鼠创口免疫细胞动态图谱
绘制了免疫细胞的整体图谱后,作者进一步根据不同的时间点分析两组小鼠创口中各类免疫细胞的数量和基因表达情况,探究两组创口愈合过程中免疫状态的差异及其可能的潜在原因。结果发现免疫细胞中比例最高的中性粒细胞对创口愈合最早响应,在愈合过程中这类细胞比例下降。其中Retnlg+Lcn2+Wfdc21+Mmp8+中性粒细胞初始数量与对照组一致,而在第5天时已呈现急剧下降并明显低于对照组。

单核细胞作为含量第二丰富的免疫细胞,其数量也随着愈合过程减少,对照组单核细胞在第5天明显低于糖尿病组。单核细胞分为两类,一类表达Arg1+Pdpn+Ccl2+Cxcl1+Fn1+的细胞可能在向巨噬细胞转化的时候受到了阻碍。另一类表达Plac8+chil3+Vcan+Ly6c2hi CCR2hi的巨噬细胞数量在糖尿病小鼠中最初就明显高于对照组。作者认为这种促炎单核细胞保留和单核细胞-巨噬细胞转化受损的情况可能诱导了糖尿病创口的过度炎症。

此外,DC细胞调节和激活内源性和适应性免疫,通过抗原呈递进一步激活T细胞。研究发现模型组小鼠糖尿病创口中的DC细胞数量在1~7天中均随时间增加,而对照组小鼠DC数量虽有增加,但在第5天开始逐渐下降。除了经典的DC外,作者还发现了一类表达Fscn1, Ccl22, Tbc1d4, Ccr7的DC细胞 ,可能与招募免疫细胞相关,T细胞类群,尤其是Treg细胞的变化趋势与DC 细胞是一致的。
新闻图片2
Figure2. 单细胞测序揭示糖尿病小鼠创口免疫细胞动态图谱
  
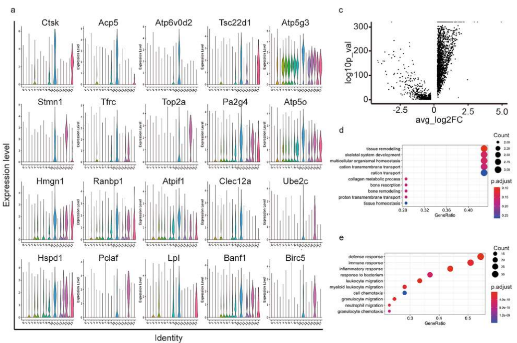
第11群细胞的基因表达特征和功能分析
在对照组创口的细胞中,第11群细胞的数量发生了急剧的增加。为了解析第11群细胞的基因特征,作者分析了这群细胞最主要的20个标记基因,并进行了GO功能富集分析。结果显示标记基因包括破骨细胞相关基因Ctsk和Acp5;脂肪细胞相关基因Hmgn1, Ranbp1 和Lpl;巨噬细胞相关基因Tsc22d1 和 Banf1以及基底细胞相关基因Stmn1, Top2a, Ube2c, Pclaf和 Birc5。这些数据表明第11群细胞可能是以前报道过的皮肤驻留巨噬细胞。GO分析发现这类细胞与转录、RNA剪接、mRNA加工等功能相关。

作者接下来比较了第11群细胞与其他巨噬细胞的基因表达差异。通过差异分析获取了230个上调和205个下调基因,GO分析发现上调基因主要与组织重构、骨骼系统发育、多细胞器官稳态等相关,下调基因主要与免疫应答、炎症反应等相关。这些结果说明了第11群细胞主要功能不是参与炎症过程,而是通过维持组织稳态、重构组织等功能来治愈创口。
新闻图片3
Figure3. 第11群细胞的基因表达特征和功能分析
巨噬细胞代谢模式与细胞间相互作用分析
第11群细胞的差异表达基因主要富集在代谢通路上,于是作者分析了所有细胞的代谢热图。结果显示第11群细胞代谢模式主要与叶酸单碳池、维生素b6代谢、硫辛酸代谢等相关。作者发现巨噬细胞的功能依赖于不同的代谢组通路,第11群细胞与代谢相关的基因被激活,合成代谢被激活的巨噬细胞主要与组织增殖修复相关,但糖尿病创口的高糖环境会影响巨噬细胞的有氧代谢途径。
为了进一步研究细胞间的相互作用,作者使用利用单细胞数据基于配体-受体信号推断可能的细胞-细胞相互作用。结果发现成纤维细胞和巨噬细胞的相互作用最显著。进一步的分析发现,hebp1/Fprs配体-受体在中性粒细胞巨噬细胞中广泛存在,并介导单核细胞的募集以发挥修复作用。Sema4d/Cd72配体-受体的结果支持第11群细胞和中性粒细胞存在相互作用,而中性粒细胞促进第11群细胞的产生可能与Sema4D抑制成骨活性和促进破骨细胞生成有关。第2群促炎巨噬细胞与单核细胞、巨噬细胞以及树突状细胞、成纤维细胞可以通过Grn/ Sort1发生相互作用,这些结果表明,Grn可以作为皮肤创口炎症反应强度的生物学指标之一。
新闻图片4
Figure4. 巨噬细胞代谢模式与细胞间相互作用分析
不同时间点巨噬细胞比例差异及糖尿病和对照组小鼠基因表达差异
两组小鼠巨噬细胞表型和比例的变化对于理解免疫机制而言非常重要,因此作者统计了不同时间点巨噬细胞的变化。第11群细胞在早期阶段(1-3天)会在两组小鼠中都有所增加,但对照组小鼠会持续增加到第5天,从第7天开始下降,整个过程这类细胞都比糖尿病组小鼠比例高。糖尿病组第1天时的第2群细胞数量较对照组高,随后趋势一致。对照组第4群细胞比例增加较糖尿病组更明显。糖尿病组小鼠第9群细胞在早期(第3天)达到峰值。
作者接下来对两组样本巨噬细胞的差异做了GO分析,第11群细胞在第3天时的差异基因主要与免疫系统调节、外部刺激应答等功能相关,第5天时主要与蛋白质修饰、细胞通讯等相关,而第7天时主要与I型糖尿病和Th17细胞分化相关。
对于第2群促炎巨噬细胞的差异基因而言,第3天时主要与压力应答、防御应答等功能相关表明细胞增强了免疫应答能力。在第5天时主要与胆固醇代谢途径相关。炎症通路抑制了胆固醇代谢和转运,进而增强炎症反应,这种机制以前主要在动脉粥样硬化相关研究中报道,在糖尿病皮肤损伤中也许会有类似的机制。
糖尿病组GO分析结果显示,第9群巨噬细胞第1天主要与生物刺激反应相关,第5天差异基因则富集在对外界刺激反应的正向调节和水解酶活性的调节等方面,第7天主要与非生物刺激、细胞对压力的反应等功能相关。KEGG分析则涉及到了MAPK信号通路。
新闻图片5
Figure5. 不同时间点巨噬细胞比例差异及糖尿病和对照组小鼠基因表达差异
巨噬细胞群的拟时序分析
单核细胞在免疫进程中可分化为巨噬细胞,而巨噬细胞具有丰富的表型多样性,在创口愈合过程中的不同时间点可以发挥不同的功能。作者对检测到的单核巨噬细胞群进行了拟时序分析,结果发现糖尿病创口组和对照组的细胞可分为11种状态。
新闻图片6
Figure6. 巨噬细胞群的拟时序分析
  
总结与展望
巨噬细胞在治疗慢性糖尿病创口中有重要作用,但以往巨噬细胞的体外分类和标记基因可能并不完全适用于慢性创口微环境中的细胞。为了解析慢性糖尿病创口中免疫细胞的异质性和功能特征, 作者利用 BD Rhapsody™ 单细胞平台 对STZ诱导的糖尿病小鼠和和野生型小鼠皮肤免疫细胞进行单细胞测序,解析了不同时间点9240单细胞转录组。通过聚类分析和差异基因分析,以及GO富集分析,解析了不同细胞群的主要分子标记和相关功能,进一步揭示了糖尿病创口中的免疫机制,为治疗慢性糖尿病创口提供了基础。
本文转自BD Rhapsody单细胞测序平台 

上一篇

乐备实支持文献丨LabEx助力外泌体释放治疗尿路感染研究

下一篇

乐备实推荐丨小鼠疾病造模,Luminex 液相芯片助力低样本高通量检测!

更多资讯

我的询价