6 年
手机商铺
公司新闻/正文
1032 人阅读发布时间:2023-08-23 16:18
铁死亡:从疾病靶点筛选到基因及蛋白表达检测的验证
铁死亡作为一种细胞程序性死亡形式,在众多疾病的发生和发展中发挥着重要的作用。其在神经退行性疾病、缺血再灌注损伤和癌症等疾病中的关联,引起了科学家们的广泛关注。为深入研究铁死亡的机制并发现潜在的治疗靶点,研究者们广泛应用疾病靶点筛选方法。本文将重点探讨在铁死亡研究中的疾病靶点筛选过程,以及对潜在候选靶点进行蛋白浓度表达检测的验证,这些研究助力铁死亡领域的深入理解。
什么是铁死亡
铁死亡(Ferroptosis)是一种特殊的细胞程序性死亡形式,它在细胞内铁离子和脂质代谢紊乱的条件下发生。与传统的凋亡、坏死和自噬等细胞死亡方式不同,铁死亡具有独特的特征和调控机制。在细胞内,铁是一种重要的生物元素,参与许多生物化学过程,包括氧气传递、DNA合成和蛋白质代谢等。然而,当细胞内铁离子过多时,它可能会与有机氧化物相互作用,导致过氧化脂质的产生。这些过氧化脂质反应进一步引发细胞膜的破坏和氧化应激,最终导致细胞死亡。铁死亡在多种疾病的发生和发展中扮演着重要角色,特别是在神经退行性疾病、缺血再灌注损伤和癌症等疾病中。
铁死亡相关应用
铁死亡在神经退行性疾病中的作用
神经退行性疾病是由神经元逐渐丧失功能和死亡导致的疾病,如阿尔茨海默病和帕金森病。研究表明,铁离子的异常积聚和铁死亡的激活在神经退行性疾病的发病机制中扮演重要角色。通过Luminex技术,科学家们发现在这些疾病中,与铁代谢调控相关的蛋白质表达水平异常增加,进而导致铁死亡途径的激活。这些发现为神经退行性疾病的治疗提供了新的靶点,可能通过调节铁死亡途径来减缓或阻止疾病的进展。
铁死亡在缺血再灌注损伤中的参与
缺血再灌注损伤是一类疾病,通常发生在器官血液供应不足后再次血流恢复时,导致细胞死亡和组织损伤。研究发现,在缺血再灌注过程中,细胞内铁离子水平剧增,进而激活铁死亡途径。Luminex技术的应用帮助我们鉴定了许多与缺血再灌注损伤相关的铁调控蛋白质,如转铁蛋白、铁蛋白和铁载蛋白等。这些蛋白质的异常表达可能直接参与了细胞死亡过程,因此有望成为预防和治疗缺血再灌注损伤的新策略。
铁死亡在肿瘤发展中的潜在作用
铁代谢异常与肿瘤发展之间存在密切关系。癌细胞通常表现出更高的铁依赖性,并且显示出铁过载的现象。Luminex和单细胞测序技术的应用使我们能够更好地了解肿瘤细胞中与铁代谢和死亡相关的蛋白质表达变化,从而发现与癌症发展密切相关的铁死亡途径。这些研究为寻找新的抗癌治疗靶点提供了新的思路,并可能帮助开发铁死亡相关的治疗药物。
铁死亡相关靶点筛选——基因、蛋白表达检测的验证
多重蛋白检测技术及其在铁死亡研究中的应用
Luminex、MSD、CBA等多重蛋白检测技术是常见的高通量蛋白质分析技术,能够同时检测多种蛋白质的表达水平。在铁死亡研究中,这些技术可以帮助科学家快速筛选出参与铁代谢和死亡调控的重要蛋白质。通过分析不同条件下细胞中蛋白质的变化,我们能够深入研究铁死亡相关的信号传导途径,为寻找新的治疗策略提供理论基础。
单细胞测序技术及其在铁死亡研究中的应用
单细胞测序技术是一种革命性的生物学工具,能够揭示细胞群体中个体细胞的基因表达差异。在铁死亡研究中,单细胞测序技术有助于鉴定在不同细胞类型和状态下参与铁代谢和死亡调控的特定基因和途径。通过对单个细胞的精准分析,我们能够更好地理解铁死亡在细胞种群中的动态变化。
相关案例分享:
Ferroptosis turns 10: Emerging mechanisms, physiological functions, and therapeutic applications doi: 10.1016/j.cell.2022.06.003 Cell(IF:64.5)
铁死亡的生物过程的关键步骤就是检测铁死亡标记物,如检测脂质过氧化,线粒体,特定基因表达,TfR1上调等。如下图。饮食中多不饱和脂肪酸可减轻小鼠HCT116异种移植肿瘤生长,胆固醇会导致CD8+T细胞上CD36表达增加,使细胞摄取多不饱和脂肪酸并发生铁死亡。

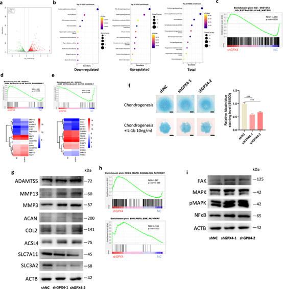
Contribution of ferroptosis and GPX4’s dual functions to osteoarthritis progression doi: 10.1016/j.ebiom.2022.103847(IF:11.1)
铁死亡是一种与脂质过氧化相关的铁依赖性细胞死亡。在本次研究中作者研究了55对人OA样本中GPX4的表达。并且通过体内和体外实验研究了铁抑素-1(fe -1)和铁恶胺(DFO)治疗骨性关节炎的效果。结果发现转录组、生化和显微分析表明,铁死亡与骨性关节炎密切相关。55例OA患者的OA软骨中GPX4的表达明显低于正常软骨。fe -1和DFO对OA具有不依赖于坏死的保护作用,提示OA过程中存在铁死亡现象。重要的是,GPX4下调可通过MAPK/NFkB通路增加软骨细胞对氧化应激的敏感性,加剧ECM降解。此外,AAV-Gpx4 shRNA下调GPX4的表达加重了OA。

Gpx4通过MAPK/NFkB途径调控ECM分解基因
LabEx是国内主要专注于提供单/多因子相关检测分析的实验服务专家,目前已扩展到单细胞测序多组学、流式检测、电化学发光、液相微阵列、蛋白芯片、抗体芯片、PCR Array、ELISA、Elispot、多色免疫组化等多个技术平台。已经为超过2000个客户提供服务,年检测样本超过25万,助力您的科学研究!

