6 年
手机商铺
公司新闻/正文
383 人阅读发布时间:2023-02-02 17:02
近几年来,衰老成为国自然项目的研究热点,越来越多的目光聚焦在衰老相关的研究上。人类的衰老是一个较为复杂的生理过程,并且伴随着衰老,还会引起相关疾病的发生,比如:癌症、II型糖尿病、自身免疫性疾病等。不难发现,大多数慢性病的发病率会随着年龄的增长而增长,所以“衰老”是导致大多数慢性病的最重要的因素之一,那如果解决了“衰老”的问题,这些老年病可能也会迎刃而解。由此“抗衰老”的相关研究也逐渐成为热门,研发出了各种抗衰老药物(比如:NAD +前体、白藜芦醇、二甲双胍、雷帕霉素、阿司匹林)和疗法(比如:Senolytics疗法、干细胞疗法、间歇性饮食)也相继被发掘出来,目前很多已进入临床试验阶段。
我们一起来看看,发表在国际学术期刊 Nature 上的这篇文章An aged immune system drives senescence and ageing of solid organs(衰老的免疫系统驱动实体的衰老器官IF:69.504),它的发表揭示了免疫系统的衰老会导致实体器官衰老。

免疫系统老化或免疫衰老是导致老年人发病率和死亡率的原因。为了确定免疫系统衰老对机体衰老的贡献,作者进行了一系列的研究,最终得出衰老的免疫系统在驱动全身性衰老中发挥因果作用,因此是延长健康老龄化的关键治疗靶点。
那通过怎样的实验来得出这样的结论呢?接下来我们一起来看一看。
首先,作者制作免疫细胞衰老小鼠模型。在小鼠造血细胞中选择性的敲除了Ercc1基因,Ercc1是编码关键的DNA修复蛋白,通过这个方式增加内源性DNA损伤的负担,实现只有免疫细胞衰老的目的,目的是探讨免疫系统衰老对机体衰老的影响。

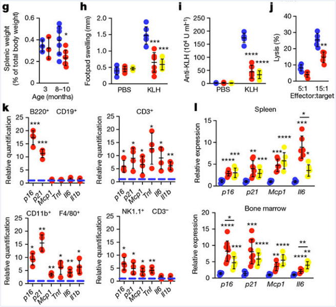
图1.造血细胞中Ercc1的缺失导致免疫系统加速老化
作者使用流式细胞术等检测方法,发现在4 ~ 5月龄时,与同窝小鼠相比,Vav-iCre+/−;Ercc1−/fl小鼠的T细胞比例显著降低,而B细胞比例无明显降低(图1)。在老年突变小鼠中,与野生型对照相比,Vav-iCre+/−;Ercc1−/fl小鼠脾脏中的T细胞比例降低,骨髓中的B细胞比例降低(图1)。免疫细胞数量显著减少,且伴随年龄的增长细胞数量持续下降;脾脏和胸腺重量也有所降低。这些数据表明,造血细胞中的Ercc1缺失导致免疫系统加速退化过程,这与小鼠的正常衰老过程相似,但不完全相同。

图2.造血细胞中Ercc1的缺失导致免疫系统加速老化
为了确定Vav-iCre+/−;Ercc1−/fl小鼠的免疫功能是否受到影响,进行了迟发型超敏反应(DTH)试验。用血蓝蛋白(KLH)免疫5个月的突变小鼠和同窝小鼠,以及年老的野生型小鼠,然后在2周后通过向足垫内注射抗原或载体攻击。与年轻野生型小鼠相比,Vav-iCre+/−;Ercc1−/fl和老年野生型小鼠的脚垫肿胀减轻,这些数据表明,Vav-iCre+/−;Ercc1−/fl小鼠的固有和适应性免疫功能受损(图2)。细胞衰老标志物(p16、p21)表达显著升高,同时表达SASP,且基因敲除小鼠的免疫细胞(B细胞、T细胞、巨噬细胞和NK细胞)中p16和p21水平显著升高,SASP在免疫细胞(T细胞、巨噬细胞和NK细胞)中的表达同样会有所增加。
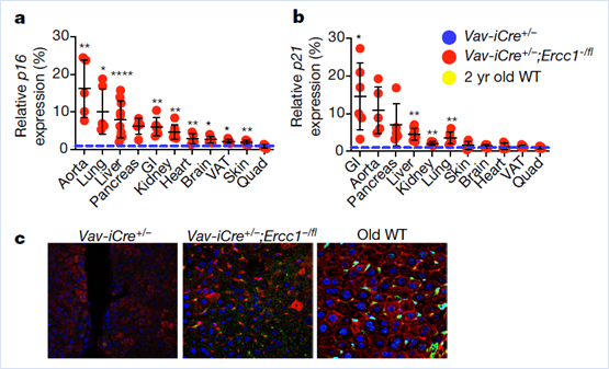
作者为了识别衰老的免疫细胞类型。为了确定哪些免疫细胞亚群是衰老的,老年的基因敲除小鼠肾脏、肝脏、肺等多种组织中细胞衰老相关标志物(p16和p21)表达增加(图3),但在年轻的基因敲除小鼠中未观察到此现象,说明免疫细胞衰老优先于外周衰老。

图3.免疫系统衰老导致非淋巴器官的衰老和组织稳态丧失
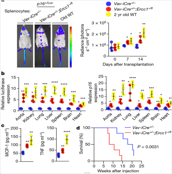
其次,为了证明Vav-iCre+/−;Ercc1−/fl小鼠的免疫细胞在反式中驱动继发性衰老和衰老病理,从突变小鼠和两岁野生型小鼠分离脾细胞,然后将其移植到p16ink4a荧光素酶报告小鼠,发现将来自Vav-iCre+/−;Ercc1−/fl或老年野生型小鼠的脾细胞移植到年轻小鼠体内可诱导反式衰老,而移植年轻免疫细胞可减弱衰老。
进一步说明衰老的免疫细胞会促进全身衰老,而年轻免疫细胞移植则可延缓衰老。(图4)

图4.来自Vav-iCre+/−;Ercc1−/fl和老年野生型小鼠的脾细胞的选择性转移足以驱动反式衰老
最后,作者使用雷帕霉素类似物测试治疗小鼠,在老年人中使用雷帕霉素类似物抑制mTOR活性可增强他们对流感疫苗的应答并降低感染率。与未处理对照相比,雷帕霉素处理的Vav-iCre+/−;Ercc1−/fl小鼠的脚垫肿胀、抗KLH血清滴度和白细胞计数增加(图5)。雷帕霉素降低了CD3+外周T细胞中p16和p21的表达,也降低了血清MCP-1和TNF水平(图5),这提示免疫衰老驱动全身性衰老的功能获得和功能丧失机制受到了调节。

图5.雷帕霉素改善了小鼠的免疫功能
本研究的关键结论是免疫细胞易受内源性免疫损伤DNA损伤,如果得不到修复,就会导致细胞死亡或衰老。衰老与正常衰老时发生的情况一样,会影响固有免疫和适应性免疫,特别是滤泡辅助性T细胞和自然杀伤细胞的功能,并强有力地驱动免疫实体器官的衰老和年龄相关变化,这无疑为抗衰老药物找到了重要靶点。
原文链接:https://www.nature.com/articles/s41586-021-03547-7
LabEx 流式服务实例分享——小鼠脾脏TH1/2/17/Treg免疫细胞的9色分析
