6 年
手机商铺
公司新闻/正文
622 人阅读发布时间:2022-11-21 10:49
巨噬细胞和许多趋化因子与骨髓间充质干细胞(MSCs)成脂分化密切相关,但它们在成脂过程中的作用及其机制尚不完全清楚。接下来小备就分享这篇文献运用Luminex技术检测CXCL1, IL‐6, MCP‐1, and TNF‐α细胞因子的文献。
研究思路:
1、首先在体外研究了巨噬细胞对MSCs分化的影响。
2、与MSCs共培养主要诱导巨噬细胞向M2极化方向发展。
3、阻断CXCR2降低了脂肪形成初期p38和EIk1的磷酸化。
研究结果:
1、RAW246.7细胞对间充质干细胞脂肪细胞分化的影响
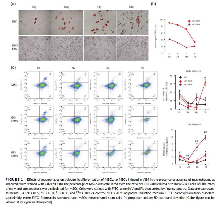
为了研究巨噬细胞在脂肪细胞分化过程中的作用,骨髓间充质干细胞分别在AIM和不含或
不含的情况下培养RAW246.7巨噬细胞。结果表明,RAW246.7巨噬细胞诱导MSCs发生凋亡,使MSCs的绝对数量减少,可进入脂肪形成的MSCs池减少。
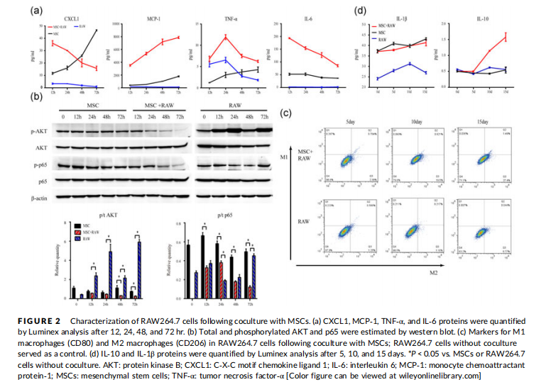
2、细胞因子的特征和共培养后的AKT/p65信号通路及共培养后巨噬细胞M1/M2极化的影响
在体外成脂过程中,共培养组上清液中细胞因子丰度增加。WB分析显示,与其他组相比,MSC + RAW组AKT和p65磷酸化水平显著下调。与未共培养的RAW264.7细胞相比,在整个实验过程中IL‐10和IL‐1β水平都在升高。这些结果表明,MSC + RAW246.7共培养所形成的微环境主要诱导RAW246.7在脂肪形成过程中极化成M2巨噬细胞,而不是诱导成M1巨噬细胞。

3、CXCL1和CXCR2的表达分别对MSC分化的影响
CXCL1蛋白用Luminex分析结果显示,在第10天,在MSCs成脂分化过程中巨噬细胞的缺失,随后减少到基础水平。与未共培养的MSCs相比,从第10天到诱导结束,CXCL1水平下降。CXCR2的mRNA水平在第5天开始下降约3倍,CXCR2蛋白的表达在第10天达到峰值,然后在成脂分化过程中下降。C/EBPα和PPARγ的蛋白和mRNA的表达也得到了类似的结果。


4、CXCR2通过p38、ERK和EIk1影响分化
经U0126‐处理细胞,油红O染色强度明显降低。WB分析显示,C/EBPα、PPARγ和FABP4蛋白在对照MSCs中表达较高。在脂肪细胞分化的第10天和第20天,SB225002处理的MSCs中ERK磷酸化水平显著降低。随后检测了p38的表达,并发现在SB225002处理的MSCs中,p38的磷酸化水平在24小时内显著下降。

总结:
1、RAW246.7巨噬细胞与MSCs共培养能强烈阻断细胞分化进程,在脂肪形成过程中,抑制CXCL1的表达。
2、与MSCs共培养主要诱导巨噬细胞向M2极化方向发展。
3、阻断CXCR2降低了脂肪形成初期p38和EIk1的磷酸化,但增加了细胞外信号调节激酶(ERK)的磷酸化,从而抑制了脂肪形成后期p38/ERK‐EIk1的磷酸化。
总之,研究表明在成脂分化过程中MSCs与巨噬细胞相互作用,CXCR2通过改变p38/ERK‐EIk1信号通路的激活来调控MSCs的成脂分化。
LabEx多因子实验服务专家
LabEx 紧跟全球蛋白检测技术前进步伐,与多个前沿平台紧密合作,不断发掘蛋白质定量检测技术的灵敏度和多重分析检测极限,始终致力于为您的研究需要,提供非常好的免疫分析技术与产品。现有全面包含蛋白、基因、细胞、组织水平的 PCR Array、ELISA、MSD、Luminex、CBA、抗体芯片、流式、免疫组化等多个技术平台。通过线下和线上的方式为超过2000家客户提供服务,年检测样本超25万!
★ 检测样本:血清、血浆、眼泪、房水、唾液、体腔灌洗液、细胞培养液上清、细胞裂解物等等各种液相样本中可溶性细胞因子、炎症因子、趋化因子、酶等的浓度检测
★ 肿瘤研究及肿瘤疾病的辅助诊断、疗效和预后监测
★ 干细胞研究和干细胞治疗监测
★ 免疫学研究和免疫疾病的辅助诊断和监控
★ 感染疾病的研究及辅助诊断和疗效评价
★ 免疫功能监测
★ 药效评价,药物研发、疫苗研究
★ 细胞信号传导中磷酸化蛋白、凋亡相关蛋白定量分析
LabEx为您提供完整的实验结果报告,包括数据分析结果,原始数据文件,实验protocol等。

LabEx 阿尔茨海默症(AD)和帕金森(PD)的免疫学解决方案