6 年
手机商铺
公司新闻/正文
323 人阅读发布时间:2022-11-02 11:07
抗PD -1/PD-L1免疫治疗KRAS突变型非小细胞肺癌的优越疗效与炎症表型和增强的免疫原性相关
针对PD-1/PD-L1产量的免疫检查点抑制剂提高了KRAS突变NSCLC患者的生存率,这些患者预后较差,迄今为止没有有效的靶向治疗。然而,KRAS突变和免疫反应之间的潜在联系尚不清楚。本研究运用Luminex技术对来自公共知识库和临床中心队列的数据进行了综合分析,以探索KRAS突变状态与肿瘤免疫相关特征之间的关系,包括PD-L1表达、CD8+肿瘤浸润淋巴细胞(TILs)和肿瘤突变负担(TMB)。

1、KRAS突变与PD-L1+/CD8+TILs比例增加相关和可能提供适应性免疫抵抗
为了研究KRAS突变与NSCLC免疫检查点状态之间的相关性,首先进行了一个库分析,系统地评估KRAS突变与PDL1表达之间的相关性(见图1A),结果显示KRAS突变组PD-L1强阳性细胞比例高于野生型组,提示KRAS突变状态与PD-L1表达呈正相关(P = 0.037;图1 c)。TILs的存在是PD-1阻断免疫治疗反应的一个重要预测因素。因此,接下来探讨KRAS状态与CD8+ T细胞浸润之间的相关性。对231例切除的NSCLC标本中CD8+ TILs的免疫组化分析证实KRAS突变型肿瘤比KRAS野生型肿瘤有更多的T细胞浸润(P = 0.003;图1 d)。为了预测对PD-1/PD-L1阻断治疗有反应的患者,可以根据其PD-L1状态和是否存在TILs将肿瘤微环境分为四组。如图1B所示,其中包括I型、II型、III型、IV型。PD-L1与CD8+TILs的联合分析IHC检测组KRAS突变组双阳性(PD-L1+/CD8+) TILs的比例明显高于KRAS野生型组(P = 0.008;图1 e),这表明KRAS突变肿瘤可能导致具有适应性免疫抵抗的炎症表型。
2、KRAS突变与TMB和免疫原性增加有关
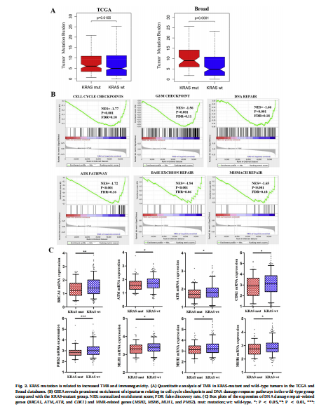
最近的研究强调了TMB与PD-1阻断治疗反应的相关性,因此,本研究分析了TCGA数据库中的突变谱,以探索KRAS突变状态与TMB之间的关系。因此分析了TCGA数据库中的突变谱,以探索KRAS突变状态与TMB之间的关系。为了验证这一发现,使用了另一个数据集(广义数据库)作为验证集,来自Broad数据库的数据显示KRAS突变组与野生型组相比TMB显著增加(P = 0.0001)(图2A)。结果显示KRAS阴性组中细胞周期检查点和DNA损伤反应(DDR)通路相关的标记显著富集(图2B)。如图2C结果显示,这些蛋白的表达下降是专门在KRAS突变组中发现的。此外,对MMR相关的4个主要基因MSH2、MSH6、MLH1和PMS2的分析显示,它们在KRAS突变肿瘤中显著降低(图2C),提示KRAS突变可能是诱导MMR缺陷的潜在驱动因素,从而导致更多新抗原的产生。
3、KRAS突变患者对抗PD -1/PD-L1免疫治疗具有良好的临床疗效
共评估了9项研究中的1716例患者对抗PD-1/PD-L1免疫治疗的反应。KRAS突变组的ORR显著高于KRAS野生型组(图3A)。如图3B所示,在生存分析时,四项研究的池分析显示,KRAS阳性组的6个月PFS率高于KRAS阴性组,而KRAS阳性和KRAS阴性患者之间DCB无显著差异。此外,比较抗PD -1/PD-L1免疫治疗与化疗的三个随机试验的meta分析汇总结果显示,与之前治疗的KRAS突变NSCLC患者的化疗相比,抗PD -1/PD-L1免疫治疗显著延长OS。然而,相对于OS,与化疗相比,野生型KRAS患者没有从PD-1/PD-L1抑制剂中获益(图3C)。
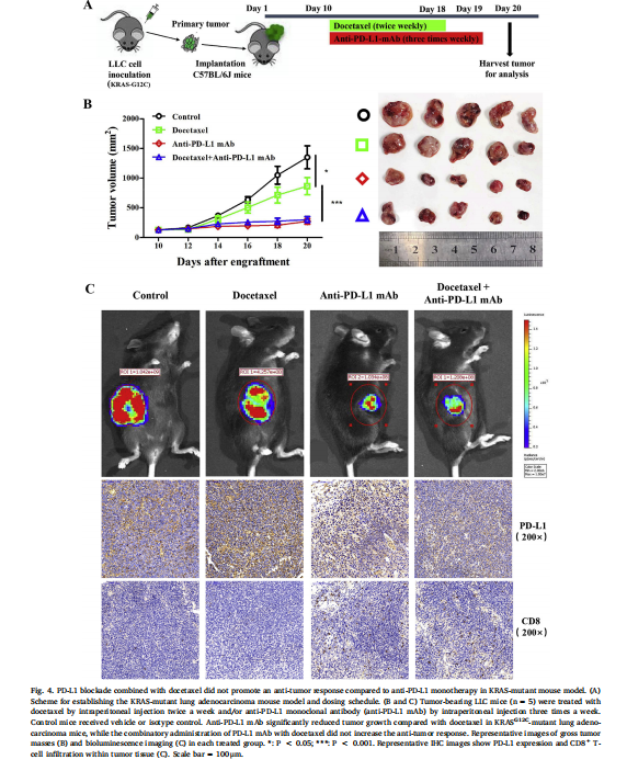
4、在KRAS突变小鼠模型中,PD-L1阻断联合多西他赛与抗PD-L1单药治疗相比,没有促进抗肿瘤反应
为了研究抗PD -1/PD-L1免疫治疗和化疗联合治疗KRAS突变NSCLC的疗效,建立了KRAS突变肺腺癌小鼠模型。因此,C57BL/6J小鼠皮下植入小鼠LLC衍生的异种移植物,然后给予抗PD - L1单克隆抗体(抗PD - L1单抗)或多西紫杉醇作为单一或联合治疗(Fig. 4A)。与在临床试验集合分析中的发现一致,单药抗PD - L1比多西他赛更有效地抑制肿瘤生长(P < 0.001)(图4B)。值得注意的是,与对照剂和多西他赛治疗的小鼠相比,抗PD - L1单抗治疗或联合多西他赛治疗可以显著减弱肿瘤结节的生长和大小,肉眼检查和终点生物发光成像证实了这一点(图4B和C)。然而,PD-L1单抗与多西他赛联合使用并不能协同提高抗PD-L1免疫治疗的抗肿瘤活性(图4B和C)。此外,与对照剂或多西他赛治疗的小鼠相比,接受抗PD - L1单抗治疗或同时联合多西他赛治疗的小鼠显示PD - L1表达死亡,CD8+ T细胞浸润增加(图4C)。

KRAS突变是NSCLC中常见的致癌基因驱动因子,通常提示传统化疗的疗效较KRAS野生型肿瘤差。研究结果显示KRAS突变与炎症性肿瘤微环境和肿瘤免疫原性相关,导致患者对PD-1/PD-L1抑制剂有较高的反应。同时进一步证实抗PD -1/PD-L1免疫治疗对KRAS突变的NSCLC患者有显著的临床疗效。此外,建立KRAS突变型肺腺癌小鼠模型,评估抗PD - L1单克隆抗体单药治疗或联合多西他赛与多西他赛单独治疗的相对疗效。这些发现揭示了PD-1/PD-L1阻断单药治疗可能是非小细胞肺癌患者携带KRAS突变的最佳治疗方案。
LabEx多因子实验服务专家
LabEx 紧跟全球蛋白检测技术前进步伐,与多个前沿平台紧密合作,不断发掘蛋白质定量检测技术的灵敏度和多重分析检测极限,始终致力于为您的研究需要,提供很好的免疫分析技术与产品。现有全面包含蛋白、基因、细胞、组织水平的 PCR Array、ELISA、MSD、Luminex、CBA、抗体芯片、流式、免疫组化等多个技术平台。通过线下和线上的方式为超过2000家客户提供服务,年检测样本超25万!
★ 检测样本:血清、血浆、眼泪、房水、唾液、体腔灌洗液、细胞培养液上清、细胞裂解物等等各种液相样本中可溶性细胞因子、炎症因子、趋化因子、酶等的浓度检测
★ 肿瘤研究及肿瘤疾病的辅助诊断、疗效和预后监测
★ 干细胞研究和干细胞治疗监测
★ 免疫学研究和免疫疾病的辅助诊断和监控
★ 感染疾病的研究及辅助诊断和疗效评价
★ 免疫功能监测
★ 药效评价,药物研发、疫苗研究
★ 细胞信号传导中磷酸化蛋白、凋亡相关蛋白定量分析
LabEx为您提供完整的实验结果报告,包括数据分析结果,原始数据文件,实验protocol等。

