6 年
手机商铺
公司新闻/正文
503 人阅读发布时间:2022-09-20 16:18
肠道菌群与血浆淀粉样蛋白-β一起作为鉴别临床前阿尔茨海默病的指标
阿尔茨海默病(AD)是一种起病隐匿的进行性发展的神经系统退行性疾病。由于缺乏有效的策略来延缓或防止AD的发展,那么就采取干预措施针对AD的临床前阶段可能是非常好的治疗成功的机会。越来越多的研究结果支持肠道菌群具有调节大脑功能的潜力,如记忆和学习。本研究肠道菌群与血浆淀粉样蛋白-β一起作为潜在的鉴别临床前阿尔茨海默病的指标。

本研究招募了34名A β阴性认知正常(CN−)参与者、32名A β阳性认知正常(CN+)参与者和22名认知障碍(CI)患者,包括11名轻度认知障碍(MCI)患者和11名AD痴呆患者作为本研究的对象。Meso Scale Discovery (MSD)电化学发光技术用来检测CN− 和CN+参与者血浆中A β40,A β42的含量。
与CN−组相比,CN+组血浆A β42明显降低

CN+与CN−参与者的主要的肠道微生物基本一致,利用LEfSe分析确定CN+参与者的不同微生物区系。结果表明CN+组的拟杆菌门、拟杆菌纲、拟杆菌目相对丰度显著富集, 而厚壁菌门、梭菌纲含量明显减少。文章发现了厚壁菌门梭菌纲、梭菌目、梭菌科、瘤胃球菌科、从CN−开始逐渐减少到CN+和CI。

使用ROC分析方法,我们首先估计了每个血浆Aβ标记在识别CN+和CN -个体时的鉴别能力。血浆Aβ42/ Aβ40的鉴别能力较好,其次是血浆Aβ42

综上所述,研究结果证实了肠道菌群与血浆Aβ42/Aβ40可作为临床前AD的筛选工具而针对肠道菌群可能会为AD相关认知功能下降的治疗策略提供新的思路。
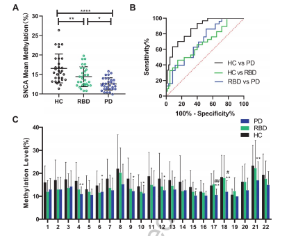
快速眼动睡眠障碍中SNCA低甲基化是一种帕金森病的潜在生物标志物
α-synuclein与帕金森病(PD)的发病机制有关,但在特发性快速眼动睡眠行为障碍(iRBD)中的研究还不透彻。本研究纳入30例iRBD患者,30例PD患者,以及30例年龄和性别匹配的健康对照(HC)。α-synuclein蛋白水平采用MSD方法测量。

在本研究中,研究了α-synuclein在遗传和蛋白水平上的不同分布,以建立RBD和PD的潜在生物标志物。本研究发现
(1)与HC相比,iRBD 和PD组SNCA的甲基化明显降低;
(2) 与疾病严重程度相关的HC患者相比,PD患者的血浆α-synuclein水平升高;
(3) PD患者中SNCA甲基化水平与血浆外泌体α-synuclein相关;
(4) SNCA甲基化水平和α-synuclein水平与PD发病风险增加相关。



总之,iRBD患者和PD患者白细胞均存在SNCA低甲基化,提示SNCA甲基化可作为PD早期诊断的潜在生物标志物。
以上两篇文章中都有用到MSD电化学发光技术,该技术是基于ELISA基本原理的升级,在板底通电从而激发标记物SULFO-TAG发光并由CCDCamera进行信号采集;MSD ECL技术大大提高免疫分析的灵敏度,延伸了线性范围。MSD通 过点阵技术,在96孔石墨电极板里可实现10个指标/每孔的检测,同时实现多个指标的相对或绝对定量。

MSD电化学发光技术独具一格的“ 六合一”特点:
亚fg/ml灵敏度,低背景,多靶点检测,6个数量级线性范围,适用于不同样本基质 ( 血清/血浆, 细胞培养上清,脑脊液,尿液,组织匀浆,细胞裂解液)(人/猴子/小鼠/大鼠),5-25ul微量样本检测。
LabEx作为多因子实验服务专家,可以提供MSD/Luminex/CBA等多因子检测服务,速度快,质量高,服务更专业。LabEx每年检测25万+多因子样本,并可提供专业的生物信息学分析,以帮助用户获得更高质量的检出数据和服务体验。此外,LabEx还可以提供以下服务平台:

MSD超敏多因子电化学发光技术,U-PLEX试剂盒检测实验操作演示
msd 超敏飞克级炎症多因子检测 经典panel 重磅上市!
MSD 多因子金标准免疫定量:神经退行性 & 动物模型 & 微量脑组织
