6 年
手机商铺
公司新闻/正文
542 人阅读发布时间:2022-08-22 15:01
肺损伤是一种严重威胁人类健康的疾病,由多种化学、物理和生物制剂引起,导致肺炎、肺部炎症和纤维化。干细胞治疗是一种新兴的治疗方式,被用于治疗各种炎症和/或退行性疾病。间充质干细胞(MSCs)已被测试作为静脉输注治疗急性肺损伤和肺纤维化,然而缺乏供体以及受到标准化的细胞制备而受到阻碍。本文作者研究来源于人类胚胎干细胞的类MSC细胞(命名为Immunity-and-matrix-regulatory cells)对小鼠肺损伤和纤维化的疗效,为临床实验提供基础。

主要结果
一、从人类胚胎干细胞中生成Immunity-and-matrix-regulatory cells。
①IMRCs具有成纤维细胞样形态,第5代保持二倍体核型;
②IMRCs表现出向间充质组织(如脂肪细胞、软骨细胞和成骨细胞)分化的能力;
③IMRCs比原代间充质干细胞具有更强的长期自我更新能力;
结果提示:IMRCs具有良好的分化和自我更新能力。

二、IMRCs具有独特的基因表达特征
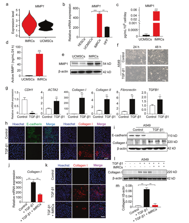
①与原代脐带间充质干细胞相比,IMRCs上调基因促进免疫调节(LIF)、组织修复(VEGFA, GREM1),细胞分裂(CDC20)和抗纤维化(MMP1);
②IMRCs下调的基因主要促进炎症反应(IL-1B, CXCL8, CCL2和CXCL1);
③IMRCs中MSC特异性标志物的表达相对均匀PDGFRA, SPARC, NT5E, ITGB1和ENG;
这些结果为IMRCs的临床适用性提供了深入的见解,特别是关于其完全丧失多能性和获得超免疫调节潜能。

三、IFN-γ处理的IMRCs显示出更高的免疫调节能力
细胞因子检测采用48-plex Bio-Plex Pro Human Cytokine Assay (Bio-Rad, Hercules, CA, USA; 12007283)
①IMRCs中至少有9种促炎细胞因子低于UCMSCs,包括白细胞介素-6 (IL-6)、IL-1β、肿瘤坏死因子α(TNF-α)、GRO-α、IFN-α2、IL-1α、IL-3和IL-8;
②抗炎IL-4较低,免疫调节细胞因子IL-1RA、LIF和IMRCs的RANTES高于UCMSCs;
③在促再生细胞因子中,我们发现GM-CSF相似,而VEGFA、MIG和SDF-1α在IMRCs中高于UCMSCs;
结果提示:IMRCs表现出比UCMSCs更强的免疫调节和再生功能。

四、IMRCs抑制TGF-β1的促纤维化作用
①A549细胞构建肺纤维化模型;
②在A549向肌成纤维细胞转分化过程中,IMRC条件培养基可以抑制I型胶原蛋白表达和α-SMA蛋白表达;
结果提示:这些结果表明,IMRCs可能能够抑制肺纤维化。

五、对小鼠和猴子输注IMRCs的安全性评价
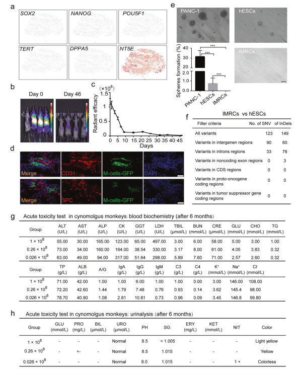
①IMRCs无致瘤潜能。全基因组测序的体细胞突变分析显示,IMRCs基因组的所有编码和非编码外显子区域均为零突变;
②向食蟹猴输注不同剂量的IMRCs,急性毒性数据显示所有血液生化和尿生化指标保持在正常范围内。
结果提示:IMRCs体内输注无明显毒性和致瘤性

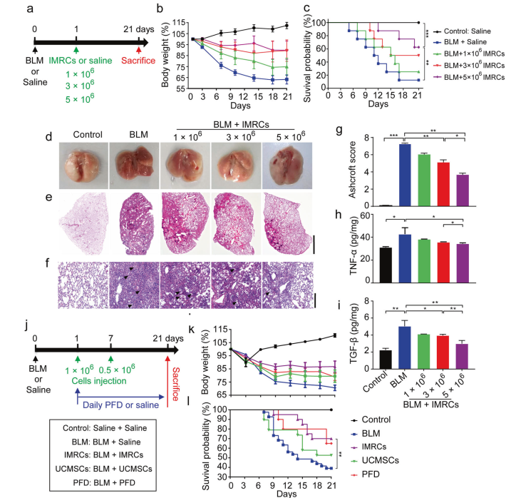
六、IMRC输注治疗肺损伤和纤维化具有剂量依赖性,并且效果优于UCMSCs和吡非尼酮注射。
①IMRCs以剂量依赖的方式改善了肺损伤小鼠的体重下降,并且延长了总生存率;
②肺组织染色结果显示IMRCs治疗以剂量依赖性的方式减少肺泡增厚,降低了肺内巨噬细胞的数量,改善肺纤维化的Ashcroft评分;
③ELISA结果显示IMRCs以剂量依赖的方式降低小鼠肺脏中TNF-α and TGF-β1的水平;

七、IMRCs静脉输注COVID-19肺炎重症患者均明显康复
①IMRCs输注治疗降低患者血浆中炎症因子如IFN-α2, IL-3, IL-9, IL-13, MCP-3, M-CSF, sCD40L and TNF-α等的表达。

八、总结
在这项研究中,IMRC来自于自我更新的hESC培养,使用无血清试剂。结果表明,IMRCs与原发性UCMSCs相似,但在长期增殖能力、超免疫调节和抗纤维化功能方面更优越。此外,IMRCs的细胞直径普遍小于UCMSCs,提示它们注射后发生肺栓塞的风险较低。对注射IMRC后的小鼠和猴子的详细分析表明,IMRC不会移植,也不会转分化,也不会引发肿瘤,通过一系列的体外和体内实验,显示出良好的短期和长期安全潜力。最重要的是,小鼠肺损伤模型进行的实验表明,IMRCs治疗优于原发UCMSCs和吡非尼酮的疗效。
文章中用到Bio-Plex Pro™ 人细胞因子48-Plex筛选试剂盒及Luminex技术。该Bio-Plex Pro™ 试剂盒是针对科研和新药开发的高性能多重筛选试剂盒细胞因子和趋化因子是一类重要的胞外信号介质,调控细胞间信号网络并在炎症、急/慢性疾病中发挥重要作用。该筛选试剂盒将参与调控网络相关的细胞因子和趋化因子整合至同一试剂盒,可一次实验同时筛选多达48个靶标。该试剂盒提供了全面稳定的解决方案,可在同一个孔内同时对48个相关靶标完成筛选,加速突破性的研究和新药发现。该试剂盒中所有检测均经过严格验证,确保所得数据稳定、可靠。
Bio-Plex Pro™液相芯片(luminex)技术
Bio-Plex Pro™ 试剂盒系列产品采用基于独特微磁珠“染色”的液相芯片技术,不同“颜色”微珠偶联单克隆抗体与待检测蛋白,偶联生物素-链霉亲和素-荧光的检测抗体共同形成了”三明治”夹心复合物,只需要 10µl 的样品就能够实现对上百种细胞因子同时检测。
Bio-Plex多重蛋白液相芯片技术特点:
* 小样本:仅需10µl
* 大数据:同时检测多达几十种指标
* 检测灵敏度:0.04pg/ml
* 快速:仅需2-3个小时
* 物种:人、小鼠、大鼠、犬
* 研究领域覆盖:细胞因子、肿瘤、趋化因子、自身免疫性疾病、代谢等。
