6 年
手机商铺
公司新闻/正文
602 人阅读发布时间:2022-07-25 17:56
长期以来,人们一直认为免疫记忆只存在于适应性免疫系统中。然而,最近的证据表明,先天免疫细胞也表现出记忆效应,即训练免疫。例如,某些炎症刺激物,如脂多糖(LPS),刺激外周单核细胞,使其在发生第二次炎症损伤时反应更有效。训练有素的免疫触发髓细胞更有效地清除病原体。然而,在中枢神经系统(CNS)中,小胶质细胞,即驻留在大脑中的巨噬细胞,表现出训练免疫。已经证明,受到初始炎症刺激(如LPS)的小鼠表现出大脑中固有免疫记忆的激活加剧了中风预后,并长期恶化了阿尔茨海默病的病理学。单次注射LPS后,多巴胺能神经元和聚集的α-突触核蛋白的丢失在MPTP诱导的帕金森病(PD)模型中也很明显。一旦激活,训练免疫系统将作为一种长期效应,调节许多脑部疾病的进展。因此,迫切需要适当的治疗来纠正中枢神经系统的这种异常免疫状态。
间充质干细胞(MSC)产生的(EV 大小为50–1000 nm)含有大量成分,可促进组织修复并介导MSC旁分泌功能。因为骨髓间充质干细胞不能穿过血液−脑屏障(BBB),MSC衍生的EV可能是一种替代选择,因为它们可以到达脑实质,并且在很大程度上模拟骨髓间充质干细胞的再生和免疫抑制效应。 致力于阐明骨髓间充质干细胞抗炎机制的大量研究工作表明,IL-10是巨噬细胞表型从M1(促炎)型向M2(抗炎)型转变的重要媒介,也是骨髓间充质干细胞诱导修复过程的触发因素。然而,骨髓间充质干细胞或骨髓间充质干细胞衍生的EV通过缓解训练免疫的保护作用是否依赖于IL-10介导的机制尚不清楚。 中山大学对间充质干细胞来源的细胞外因子可否用于减轻大脑中训练免疫的功能做了一项详细研究,测试了MSC衍生EV对大脑中训练免疫的治疗效果,并在两种神经疾病的背景下进一步研究了这一过程,其中训练免疫显著加剧了相关病理学。此外,还研究了这种保护作用是否依赖于IL-10介导的机制。让我们来详细阅读,看看他们做了哪些,结果如何。
以下是作者的整体实验思路!

MSC衍生EV的特性
使用超速离心分离MSC衍生EV。通过透射电子显微镜观察到分离的外显体呈球形结构,通过纳米颗粒跟踪分析发现在细胞中分布在直径为100−150 nm,通过鉴定特征性EV和MSC标记物(如CD9、CD29和CD63)的表达以验证我们分离的EV中关键蛋白的表达,IL-10敲除显著抑制MSC衍生EV中的IL-10表达。
结果提示:外周给药的MSC衍生EV能够穿过血脑屏障,并被CNS中的小胶质细胞吞噬。

MSC衍生EV减弱大脑中的先天免疫记忆
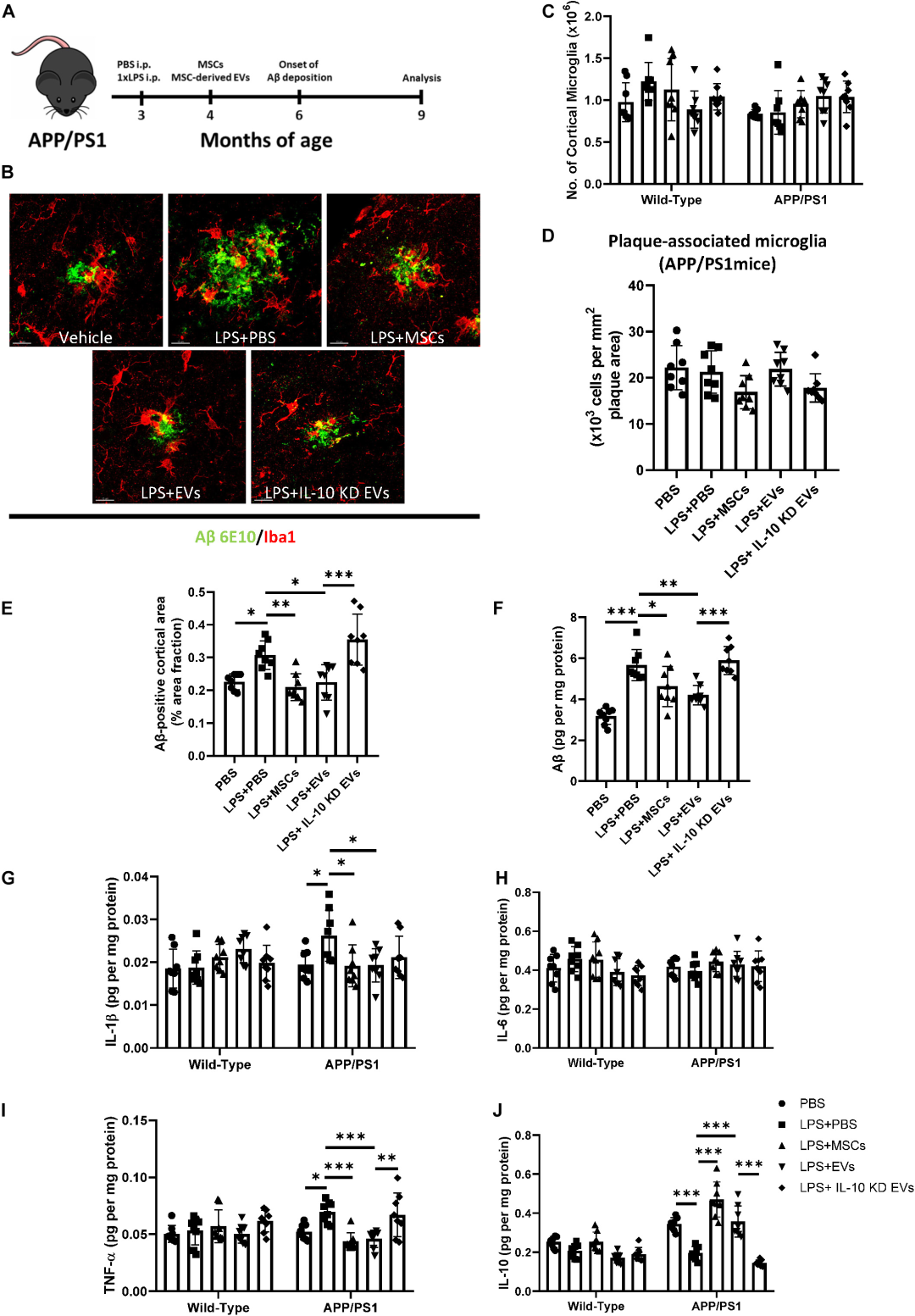
小鼠模型中,使用PBS或LPS(1×或2×LPS)再次刺激这些小鼠,以检查大脑或外周血清中的炎症反应,发现二次LPS刺激加剧了脑细胞因子的产生,促炎和抗炎细胞因子IL-1β、TNFα和IL-10水平显著升高; LPS刺激后第14天静脉注射MSC衍生的EV,用LPS(2×LPS)再刺激的小鼠中观察到的加剧的炎症反应减少;然而,MSC衍生EV所提供的缓解作用被这些EV中IL-10的敲除所消除。 结果提示:低剂量LPS可激活先天免疫记忆。

MSC衍生EV的治疗潜力
最初的LPS训练加剧了1个月后第二次LPS激发引起的炎症反应,MSC衍生的EV通过IL-10依赖机制缓解了这种聚集反应。神经模型中进一步研究了MSC衍生EV的治疗潜力,其中病理变化是由训练免疫引起的,在中风急性期LPS训练引起的炎症反应加剧可通过MSC或MSC衍生EV缓解;由LPS引发的淀粉样β斑块沉积加剧也可通过MSC或MSC衍生EV缓解。
训练免疫系统参与了神经病理学的发展
一旦被致炎刺激物(如LPS、oxLDL、DAMP或TNF-α)激活,小胶质细胞就会经历表观遗传重编辑过程,从而增加炎症相关基因中的H3K4甲基化或H3K27乙酰化水平,从而在再次激发时对次级刺激产生更强的反应,与外围训练免疫的功能相比,外围训练免疫更有效地清除病原体,训练免疫对中枢神经系统具有有害影响,这可能归因于小胶质细胞的寿命延长以及存在不溶性聚集蛋白(如Aβ和α-突触核蛋白)激活小胶质细胞的恶性循环,而经过训练的小胶质细胞通过增强炎症反应进一步加剧了这些病变。
因此,激活经过训练的免疫系统会恶化中风预后,加剧AD的病理学,并促进PD中α-突触核蛋白的长期聚集。
讨论
骨髓间充质干细胞可以通过抑制H3K4甲基化来减轻训练免疫。尽管骨髓间充质干细胞治疗显示出缓解神经病变的潜力,但静脉注射后骨髓间充质干细胞的主要分布主要局限于肺部,表明骨髓间充质干细胞的治疗作用主要通过旁分泌介导的机制发生。因此,MSC衍生的EV可以作为发挥MSC治疗潜力的替代方法,因为MSC衍生的EV与亲代MSC具有可比的治疗成分,并且可以轻松跨越血脑屏障8)。此外,MSC衍生EVs作为一种无细胞治疗,可以克服MSC治疗的安全性和肿瘤诱导等局限性。
除了MSC衍生EV的直接治疗作用外,抗炎细胞因子IL-10的产生是许多免疫细胞为对抗过度炎症引起的损伤而进化的最重要机制之一。IL-10与其受体的结合激活了一系列由JAK和STAT途径介导的信号级联,并调节免疫反应的几个步骤,如降低编码炎症细胞因子的基因表达和防止细胞凋亡。
展望
尽管作者发现了MSC衍生的EV可减轻训练免疫,但仍需进一步研究以阐明这一现象背后的分子机制。此外,目前关于中枢神经系统训练免疫的知识主要集中在其机制及其与脑部疾病的关系上。迫切需要找到一种合适的策略来检测中枢神经系统的这种故障。
本文摘自:训练免疫对于神经系统疾病的影响如何?标志物+组化分析助你一窥究竟!
神经系统疾病相关检测指标:Amyloid β40,Amyloid β42,Angiogenin,Angiotensinogen (AGT),Apo Al,Apo CIII,Apo E,ApoE4,BDNF,Cathepsin D,Complement C3,Complement C4,Complement Factor H,Contactin-1,Cortisol,C-Reactive Protein/CRP,FABP3/H-FABP,Ferritin,Fetuin A/AHSG,CX3CL1/Fractalkine,GDNF,GFAP,GM-CSF,IFNγ,IL-10,IL-12 p70,IL-13,IL-17/IL-17A,IL-1 beta/IL-1F2,IL-2,IL-21,IL-23,IL-4,IL-5,IL-6,IL-7,IL-8/CXCL8,ITAC,Kallikrein 6/Neurosin,Melatonin,CCL3/MIP-1 alpha,CCL4/MIP-1 beta,CCL20/MIP-3 alpha,MIP-4,Myeloperoxidase/MPO,NCAM,Neurogranin,Neurotensin,NSE,Osteopontin/OPN,Oxytocin,PAI-1 (Total),PARK5,PDGF-AA,PDGF-AB/BB,Serpin F1/PEDF,CCL5/RANTES,S100B,Pentraxin 2/SAP,sICAM-1,Soluble Superoxide Dismutase 1 (SOD1),Soluble Superoxide Dismutase 2 (SOD2),sRAGE,Substance P,sVCAM-1,Tau (pThr181),Tau (Total),TNF-alpha,Transglutaminase 2 (TGM2),TREM2,α1-Antitrypsin
种属:人、小鼠、大鼠、非人灵长类动物、羊、猪、牛、犬、马 其它
样本:血清、血浆、细胞/组织裂解液、细胞培养上清液、肺泡灌洗液、其他
LabEx检测服务平台:
基因水平:PCR Array、RT-PCR、PCR、单细胞测序
蛋白水平:MSD、Luminex、CBA、Antibody Array、ELISA、Sengenics、Elispot、IsoPlexis、Olink
细胞水平:细胞染色、细胞分选、细胞培养、细胞功能
组织水平:多重荧光免疫组化、免疫组化、免疫荧光
数据分析:流式数据分析、组化数据分析、多因子数据分析