6 年
手机商铺
公司新闻/正文
398 人阅读发布时间:2022-01-17 11:57
类风湿性关节炎(RA)是一种典型的自身免疫性疾病,具有长达十年的临床前阶段,在此期间,患者失去自身耐受性,并开始产生针对翻译后修饰蛋白的自身抗体。在风湿关节炎期间,先天性和适应性免疫细胞渗入滑膜,并与关节内源性细胞一起形成组织破坏性血管翳。
美国梅奥诊所医学与科学学院 Cornelia M. Weyand 研究小组发现,线粒体天冬氨酸能够调节肿瘤坏死因子(TNF)的生物合成和自身免疫组织炎症。
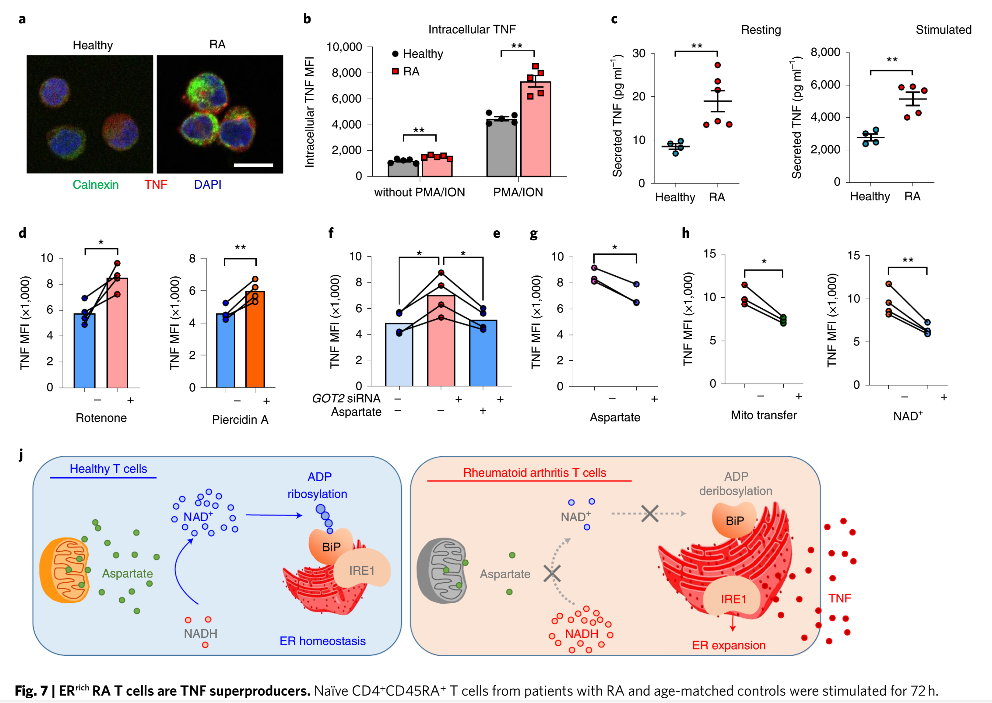
研究人员指出,在类风湿关节炎患者的T细胞中,线粒体天冬氨酸的合成不足。线粒体天冬氨酸的短缺破坏了代谢辅因子烟酰胺腺嘌呤二核苷酸的再生,导致内质网 (ER) 传感器 GRP78/BiP 的 ADP 去核糖基化。最终引起富含核糖体的 ER 膜膨胀扩张,从而促进共翻译转运并增强跨膜 TNF 的生物合成。ERrich T 细胞是关节炎关节中TNF的主要生产者。若将完整的线粒体转移到 T 细胞中,或者是补充外源性天冬氨酸,都能够抑制线粒体驱动的 ER 膜扩张从而阻断TNF的释放以及类风湿组织炎症的发生。

以下是作者的总体实验思路

结果
线粒体功能不全促进ER扩张
1、RA患者的原始CD4+T细胞具有线粒体缺陷,表现为低耗氧量和低线粒体膜电位(MMP);
2、所有亚群中MMP和ER跟踪器强度之间的负相关;
3、RA患者的CD4+T细胞具有更高的ER跟踪信号,并表达更多的ER钙结合蛋白;
4、PsA衍生的T细胞没有异常的内质网应激信号;线粒体代谢是内质网生物发生的调节因子,并将RA患者的CD4+T细胞分类为MMPlo-ERrich;
5、天冬氨酸氨基酸是线粒体呼吸的敏感生物标记物,也是线粒体和内质网膜系统之间的信号转换器。





天冬氨酸补充剂可抑制组织炎症
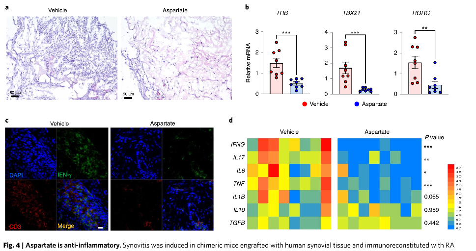
在人滑膜移植NSG(NOD scidγ)小鼠中诱导滑膜炎,并用天冬氨酸处理嵌合体。
1、RA外周血单个核细胞(PBMC)诱发了强烈的滑膜炎,天冬氨酸治疗成功抑制了滑膜炎;
2、补充天门冬氨酸可降低T细胞受体(TRB)的表达,并减少TBX21和RORG信使RNA的累积;
3、组织驻留CD3+干扰素(IFN)-γ+T细胞的频率高度依赖于天冬氨酸;
4、炎症介质IFN-γ、IL-17、IL-6、TNF和IL-1β的mRNA水平均降低。

调节BiP-ADP核糖基化
苹果酸-天冬氨酸作为电子受体从线粒体释放,促进NADH中NAD+的细胞质再生,然后作为电子载体重新进入线粒体。为测试NAD+和NADH浓度是否受天冬氨酸缺乏的影响,研究者测量了健康和患者来源的CD4+T细胞中的细胞内NAD+:NADH。
1、天门冬氨酸处理或外源线粒体转移显著改善NAD+再生;
2、天冬氨酸和线粒体完整性在维持NAD+:NADH平衡中起着重要作用。
BiP的NAD+依赖性ADP核糖基化可定义为内质网应激信号的开关,将线粒体的适应性置于内质网大小和功能的上游,并将天冬氨酸指定为内质网信使的线粒体。


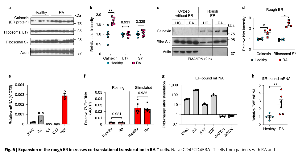
粗面内质网的扩张增加了共翻译易位
为了探讨内质网扩张在RA T细胞中的功能后果,作者重点研究了严重依赖内膜系统的细胞因子的产生/分泌。
1、内质网生物量在RA T细胞中增加;
2、T细胞对激活的反应是核糖体占据的粗面内质网膜系统显著增加;
3、RA T细胞的核糖体占据的内质网膜片扩大了两倍以上;
4、IFN-γ、IL-2、IL-17和TNF的mRNAs均高度富集,IL-2和TNF mRN在内质网膜上的富集程度大于100倍。

RER 内 T 细胞是 TNF 生产者
在患者来源的T细胞中,共聚焦成像显示TNF与钙结合蛋白共定位以及嵌入质膜的强烈信号。与健康T细胞相比,RA细胞内染色产生更高浓度的TNF蛋白。分泌TNF的定量证实了患者来源细胞中细胞因子释放的增加。

TNF大量释放是导致关节炎关键
通过流式细胞术测定细胞内TNF,将TNF产生分配给不同的细胞亚群。
1、80%的T细胞和B细胞为TNF+,而只有40%的巨噬细胞产生TNF;
2、TNF在T细胞中高表达;
3、缺乏白细胞的RA组织中,几乎没有检测到B细胞,但大多数T细胞能够产生大量TNF。


结论
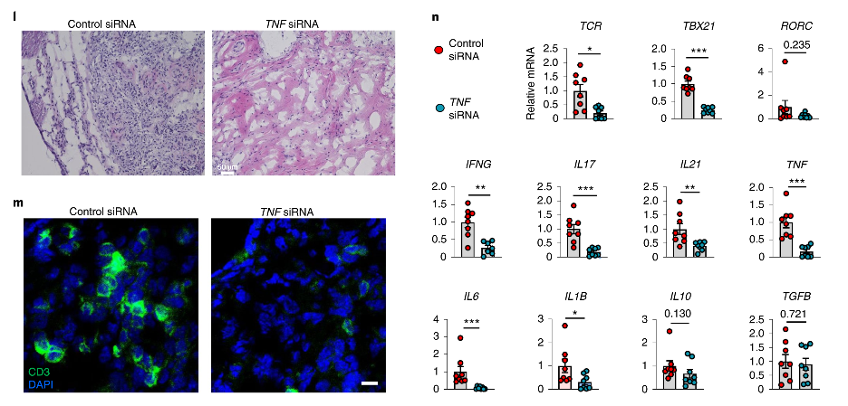
代谢条件已成为致病性T细胞功能的指南,线粒体功能失效和错误定向的蛋白质运输促进RA CD4+T细胞分化为短命效应细胞,易于造成组织损伤。RA中的一个关键效应通路是TNF的无限制产生,这是抗TNF疗法的机制。
内质网在RA发病机制中的蛋白质合成功能为自身免疫的概念理解增加了新的维度,并提供了通过补充天冬氨酸、恢复BiP-ADP核糖基化或干扰共翻译易位来治疗组织炎症的新策略。虽然细胞器功能被认为是T细胞抗原反应性的关键决定因素,但内质网形态学在自身免疫中的作用尚未提出。目前的数据表明,内质网的大小、功能和共翻译易位参与TNF的生物发生,从而参与促炎性T细胞效应器的功能。作为蛋白质合成、折叠和运输的主要场所,内质网功能最终决定分泌性细胞因子的命运。T细胞的功能分析将无限制TNF分泌的潜在缺陷映射到内质网膜的扩张,内质网膜为mRNA-核糖体复合物的募集提供表面对接位点。