6 年
手机商铺
技术资料/正文
79 人阅读发布时间:2025-09-01 10:24
蛋白质犹素化修饰(UFMylation)是近年来发现的一种新型类泛素化修饰方式,该修饰过程在酶催化作用下,将犹素分子(UFM1)共价连接到底物蛋白质的赖氨酸残基上。这种蛋白质翻译后修饰机制与泛素化系统相似但独具特色,由E1激活酶(UBA5)、E2结合酶(UFC1)和E3连接酶(UFL1)组成的酶级联系统催化完成。与泛素化类似,犹素化也是一种可逆修饰过程,去犹素化由特异性去修饰酶UFSP催化完成。由于UFM1与泛素分子在三维结构上具有高度相似性,且采用相似的酶催化机制,因此被归类为类泛素化修饰系统的重要成员。
犹素化修饰过程遵循经典的酶级联反应机制。首先,E1激活酶UBA5在ATP存在下激活UFM1分子,随后将其转移至E2结合酶UFC1,最终在E3连接酶UFL1的介导下,将UFM1共价连接到底物蛋白的特异性赖氨酸残基上。这一蛋白质修饰调控网络具有高度特异性,目前已知UFL1是该系统中唯一已鉴定的E3连接酶,负责识别特异性底物并催化UFM1的最终连接。
研究表明,犹素化修饰在多种关键生理过程中发挥重要调控作用。该修饰参与维持细胞内蛋白质稳态平衡,在DNA损伤应答(DDR)过程中扮演关键角色,并积极参与内质网(ER)应激反应。此外,犹素化还通过调控自噬功能活性影响细胞内物质代谢,并在天然免疫和获得性免疫应答中发挥调节作用。证据表明,该修饰系统还参与线粒体和核糖体相关的蛋白质质量控制过程,体现了其在细胞生理活动中的广泛参与性。

多项研究证实,犹素化修饰异常与多种疾病的发生发展密切相关。在肿瘤领域,该修饰通过影响关键癌蛋白和抑癌蛋白的稳定性,参与肿瘤发生发展机制的调控。最新研究发现,犹素化修饰通过调控HIF1α蛋白稳定性,影响肿瘤低氧适应过程,为肿瘤治疗提供了新的靶点思路。
在炎症及免疫相关疾病中,犹素化修饰通过调节炎症小体活性和免疫细胞功能,参与疾病进程。研究表明,该修饰通过维持NLRP3炎症小体的稳定性,促进炎症因子成熟和释放,从而影响炎症反应的强度和持续时间。
在神经退行性疾病和神经发育障碍中,犹素化修饰异常可能导致神经元蛋白质稳态失衡和功能异常,参与疾病病理过程的发生发展。
近期发表在PNAS杂志上的研究成果揭示了犹素化修饰在肿瘤低氧通路中的新型调控机制。研究发现,HIF1α的犹素化修饰可抵抗其泛素化降解,维持该转录因子的蛋白质稳定性。机制研究表明,犹素修饰因子E3(UFL1)的缺失或HIF1α犹素化修饰位点的突变,均能增加HIF1α与p53的结合,从而促进其降解。细胞和动物实验证实,犹素修饰因子E1(UBA5)的敲除或HIF1α犹素化修饰突变体都能下调HIF1α稳定性,显著抑制肿瘤生长和发展。
值得注意的是,HIF1α犹素化修饰突变的肿瘤细胞对anti-PD-1治疗更加敏感。临床样本分析显示,UBA5在乳腺癌组织中表达上调,且与HIF1α表达呈正相关。使用UBA5选择性抑制剂可降低犹素化修饰活性和HIF1α蛋白水平,显著增强小鼠肿瘤模型中抗PD-1联合治疗效果,显示出巨大的临床转化潜力。
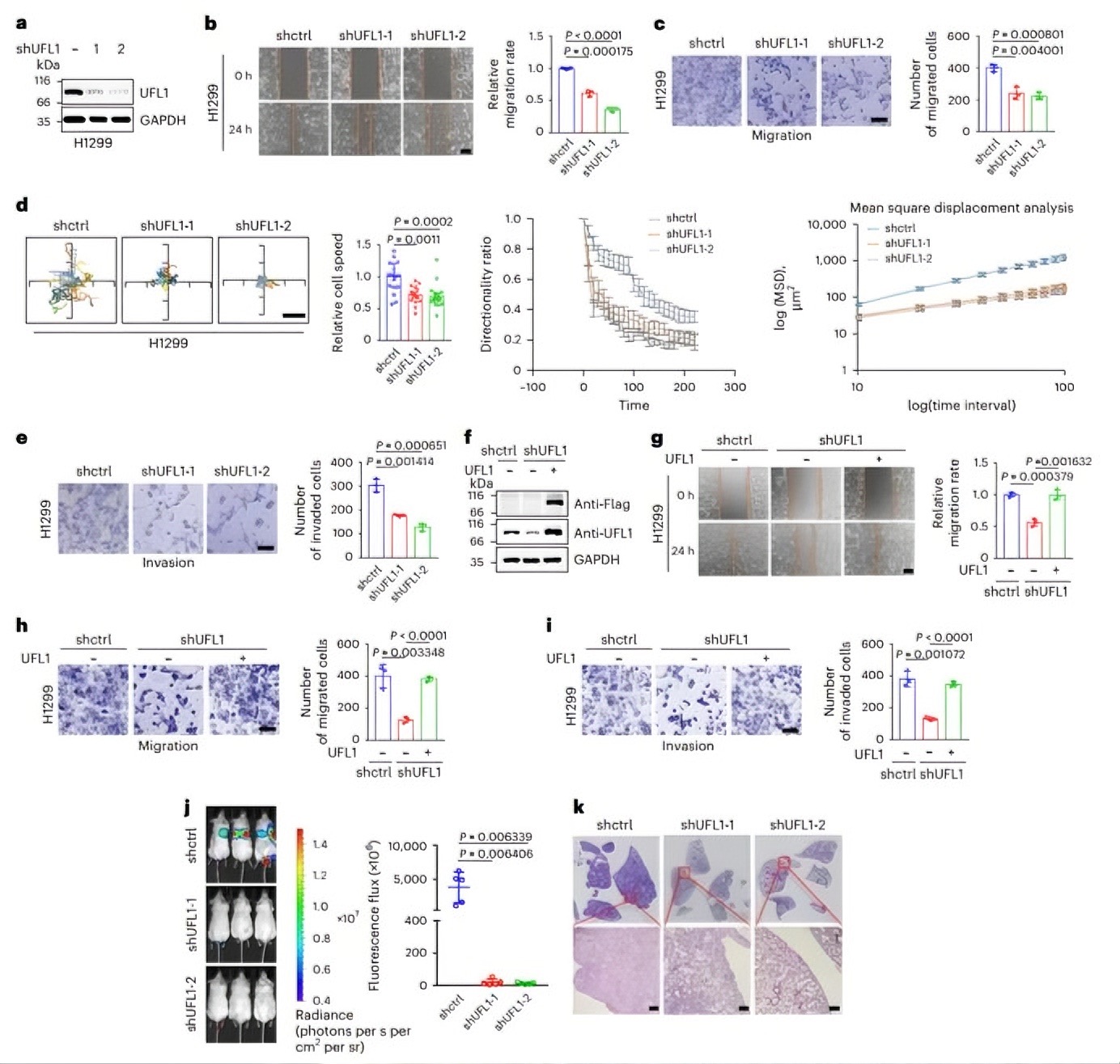
2025年5月,中国科学技术大学研究团队在Nature Structural & Molecular Biology发表了关于犹素化修饰促进肿瘤转移的最新机制研究。该研究首次发现UFM1特异性E3连接酶UFL1与Arp2/3复合物的核心亚单位ArpC4相互作用并催化其犹素化修饰。
研究表明,UFL1通过促进ArpC4的犹素化修饰,正向调节板层足形成和细胞迁移、侵袭和转移过程。特别值得注意的是,在血清刺激下,UFL1在T426位点发生Akt介导的磷酸化,这种磷酸化事件增强了UFL1与ArpC4之间的相互作用,诱导ArpC4犹素化修饰。UFL1在T426的磷酸化对其促进细胞迁移、侵袭和转移的能力至关重要。临床样本分析显示,磷酸化UFL1 (T426)在肺癌标本中表达升高,且与肺癌临床分期呈正相关。
同济大学生命科学与技术学院研究团队在《Advanced Science》上报道了犹素化修饰通过调控NLRP3稳定性,在炎症小体激活中发挥关键作用。研究发现,Ufm1 E3连接酶Ufl1介导的犹素化修饰通过NLRP3的NACHT结构域特异性结合,靶向其K320、K375、K426、K492等关键赖氨酸位点。
这种修饰通过双重机制维持NLRP3稳定性:一方面抑制K63连接型泛素化修饰,阻断自噬受体识别;另一方面减少NLRP3与LC3自噬小体的共定位,显著延长蛋白半衰期。研究还发现,Ufl1与NLRP3的相互作用呈现动态特征:静息状态下存在基础结合,LPS刺激后结合增强,而在激活阶段解离。
动物实验证实,骨髓细胞特异性缺失Ufl1/Ufm1可显著缓解LPS诱导的内毒素血症和明矾诱导的腹膜炎。机制上,犹素化系统缺陷导致NLRP3经自噬-溶酶体途径降解加速,而蛋白酶体途径无显著影响。
犹素化修饰作为类泛素化修饰家族的新成员,其研究近年来取得显著进展。该修饰在肿瘤、炎症性疾病和神经系统疾病等多种重要疾病中的调控作用逐渐被揭示,为相关疾病的诊断和治疗提供了新的思路和靶点。
针对犹素化修饰酶的抑制剂开发以及修饰特异性检测方法的建立,将成为未来研究的重要方向。同时,深入研究犹素化修饰与其他蛋白质修饰之间的交叉对话,将有助于全面理解该修饰系统的生物学功能和病理意义。随着研究的不断深入,犹素化修饰有望成为疾病治疗的新靶点,为临床提供新的治疗策略。
乐备实是国内专注于提供高质量蛋白检测以及组学分析服务的实验服务专家,自2018年成立以来,乐备实不断寻求突破,公司的服务技术平台已扩展到单细胞测序、空间多组学、流式检测、超敏电化学发光、Luminex多因子检测、抗体芯片、PCR Array、ELISA、Elispot、PLA蛋白互作、多色免疫组化、DSP空间多组学等30多个,建立起了一套涵盖基因、蛋白、细胞以及组织水平实验的完整检测体系。
我们可提供从样本运输、储存管理、样本制备、样本检测到检测数据分析的全流程服务。凭借严格的实验室管理流程、标准化实验室操作、原始数据储存体系以及实验项目管理系统,已经为超过3000家客户单位提供服务,年检测样本超过100万,受到了广大客户的信任与支持。
