病理诊断的基石始终是组织的大体与镜下形态学观察,但随着医学技术迭代与健康需求升级,病理标本逐渐趋向微创化。由于肿瘤组织异质性显著,不同区域的病变程度可能存在天壤之别,这种空间差异性为精准诊断设置了重重关卡。
乳腺因其丰富的血供与淋巴网络,使其成为肿瘤转移的 "沃土"—— 发生于此的恶性病灶既可能是原发性肿瘤,也可能是别处癌细胞的 "迁徙定居点"。而原位癌中微小浸润灶的识别、浸润性癌中脉管癌栓及神经侵犯的判断,更是病理诊断的难点所在,这些微观层面的病变特征直接关系到临床分期与治疗策略。
在此背景下,免疫组化技术在乳腺癌病理诊断中的价值日益凸显。目前常用于乳腺癌诊疗的免疫标记物包括 P63、CK5/6、ER、PR、HER-2、P120、E-cadherin 等十余种,它们究竟如何在乳腺癌的精准分型、疗效预测与预后评估中发挥 "导航仪" 作用?
如何精准区分浸润性乳腺癌与原位癌?这是病理诊断的核心问题之一。浸润性乳腺癌属于上皮性肿瘤范畴,具有侵犯周围组织及远处转移的生物学特性,呈现多样化的形态学表型。根据预后及临床特征差异,可明确划分不同组织病理类型,其中腺癌占比最高,主要起源于乳腺实质上皮细胞,尤其是终末导管小叶单位(TDLU)。
浸润性乳腺癌与原位癌的本质区别,在于基底膜成分的完整性是否被破坏。以下为鉴别诊断的推荐抗体及应用要点:
作为 P53 基因家族成员,P63 定位于染色体 3q21-29 区域,在病理诊断中具有关键价值:
(一)正常乳腺腺泡的基底细胞呈 P63 阳性表达(可与其他肌上皮标记物共表达);
(二)良性乳腺病变中,基底膜呈现连续完整的阳性染色,间质及肌纤维母细胞无表达;
(三)在导管内原位癌(DCIS)和小叶原位癌(LCIS)中,基底膜可见环状连续染色;
(四)浸润性乳腺癌细胞多为 P63 阴性,仅 5% 的导管癌可见散在阳性细胞。若为腺样囊性癌或伴鳞状化生的肿瘤,相应区域可出现阳性表达。
属于高分子量角蛋白家族,其表达特征如下:正常乳腺基底细胞呈 CK5/6 阳性,腺上皮为阴性;浸润性腺癌中 CK5/6 表达缺失,而原位癌时可见环状阳性染色包绕全部肿瘤细胞。
这两种标志物在正常乳腺、纤维腺瘤、硬化性腺病及上皮增殖性病变中均有表达;原位癌时基底膜轮廓模糊但仍完整;若存在微小浸润灶,则可见基底膜呈灶性缺失。
作为新型细胞核受体,脯氨酸 - 谷氨酸 - 亮氨酸富集蛋白 1(PELP1)在正常乳腺及导管原位癌中呈弱阳性表达,而在浸润性癌中表达强度显著增强。该抗体也可用于转移癌的辅助判断。
此外,CK34βE12、CK14、CK17、CD10、calponin、SMA 等标记物,可通过检测肌上皮细胞的存在与否,帮助识别微小浸润灶,为鉴别诊断提供多维度证据。
临床中用于判断肿瘤来源的核心抗体包括:
-
ER/PR:在约 70% 的浸润性乳腺癌中呈阳性表达,是评估激素依赖性肿瘤的关键指标。
-
GCDFP-15:对乳腺癌的敏感性为 50%-75%,特异性超过 90%,在鉴别转移癌时具有重要价值。
由于单一抗体的敏感性与特异性存在局限,对于来源不明的肿瘤,建议采用多抗体联合检测策略,通过组合分析提高诊断准确性。
除常见的非特殊性浸润性乳腺癌外,以下为几种主要特殊类型浸润癌的抗体表达特征(按发生率排序):
- 正常乳腺组织中,腔面细胞的细胞膜呈现强阳性表达,肌上皮细胞可见颗粒状膜阳性
- 主要用于小叶癌与导管癌的鉴别诊断
- 作为 E-Cadherin 的补充指标,在小叶癌与导管癌的鉴别中发挥辅助作用

- 阳性表达对实性乳头状癌(好发于老年女性)及神经内分泌肿瘤的诊断具有辅助意义
- 特征性花环状表达模式,用于浸润性微乳头状癌的辅助诊断(阳性信号定位于乳头或假腺管的间质侧外缘)
- 占乳腺癌不足 1%,属于低度恶性上皮 - 肌上皮癌
- 部分腺腔含 PAS 阳性中性黏液,肌上皮分化区域 ER/PR 阴性,SMA 阳性
- 占乳腺癌 0.3%,恶性程度较低
- 表皮样细胞和中间型细胞表达 CK7、CK18,基底细胞表达 CK14,中间型细胞可见 CK5/6、P63、EGFR 阳性,ER/PR 多为阴性
- 肿瘤间质富含黏液,低度恶性,占恶性肿瘤 1.0%-6.0%
- 黏液成分为中性及酸性黏多糖(AB-PAS 染色阳性),肿瘤细胞 ER 多阳性,神经内分泌标记(CgA、Syn)阳性
- 乳腺原发性印戒细胞癌表现为 CK7 阳性、CK20 阴性、GCDFP15 阳性,ER/PR 可阳性
- 需与消化道转移癌鉴别(借助 CDX2/GCDFP15 等标记)
- 梭形细胞 / 肉瘤样成分占比 > 80%,伴或不伴癌成分
- 梭形细胞至少表达一种上皮 / 肌上皮标记(如 CK、EMA、CK5/6、P63 等)
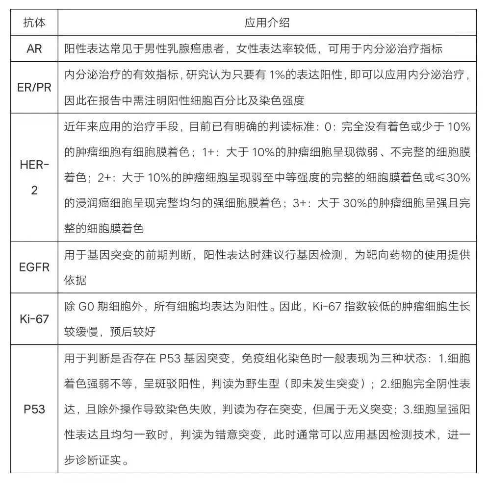
乳腺癌患者对预后的关注度始终位居首位,除形态学指标外,免疫组化标志物已成为预后判断的核心依据。

这些标志物通过量化肿瘤的生物学行为,为预后预测及个体化治疗提供了精准的分子依据
乐备实是国内专注于提供高质量蛋白检测以及组学分析服务的实验服务专家,自2018年成立以来,乐备实不断寻求突破,公司的服务技术平台已扩展到单细胞测序、空间多组学、流式检测、超敏电化学发光、Luminex多因子检测、抗体芯片、PCR Array、ELISA、Elispot、多色免疫组化等30多个,建立起了一套涵盖基因、蛋白、细胞以及组织水平实验的完整检测体系。
我们可提供从样本运输、储存管理、样本制备、样本检测到检测数据分析的全流程服务。凭借严格的实验室管理流程、标准化实验室操作、原始数据储存体系以及实验项目管理系统,已经为超过3000家客户单位提供服务,年检测样本超过100万,受到了广大客户的信任与支持。

原文点击:一文带你读懂乳腺癌免疫组化指标有哪些?