6 年
手机商铺
技术资料/正文
294 人阅读发布时间:2025-06-24 13:30
在临床应用中,异基因造血干细胞移植是治疗白血病等血液病的重要手段,但由此引发的免疫排斥反应:移植物抗宿主病(GVHD)却是导致死亡的主要风险之一。2025年3月31日,中国科学技术大学占成教授和朱小玉主任医师团队在国际顶刊《Cell》的研究发现:干细胞的输注时间不同,竟然会显著改变患者发生GVHD的风险!
令人惊喜的是,揭示这一机制的关键技术,正是由Labex提供的Luminex多因子检测服务:(点击可查看产品详情)
★Cat.no.LXLTM36-1,PN.小鼠细胞因子/趋化因子-36因子Panel
★Cat.no.LXLBH48-1,PN.人细胞因子-48因子Panel
一次性检测36种炎症因子,精准揭示昼夜节律对免疫系统的影响。
本文将为您解读这项研究如何结合动物实验、临床大数据与多因子检测技术,发现“上午输注效果更好”的科学依据。
一、为什么干细胞移植的“时间点”如此重要?
异基因造血干细胞移植(allo-HSCT)是白血病等血液病患者的重要治疗方式。然而,供者免疫细胞进入患者体内后,可能会攻击宿主组织,引发移植物抗宿主病(GVHD),严重者可致多器官衰竭甚至死亡。尽管已有多种免疫抑制策略,但GVHD发生率仍高达30%–50%。本研究提出一个“非常简单但被忽视”的思路:❓ 是否只需调整干细胞的输注时间,就能减少GVHD风险?
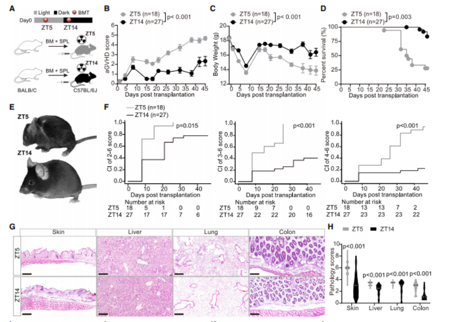
二、小鼠实验证实:傍晚输注,GVHD更轻
研究团队在GVHD小鼠模型中比较了两个时间点输注干细胞的差异:
🔯结果显示:
并在异种移植模型中再次验证了这一发现。
图1:干细胞输注时间影响小鼠急性移植物抗宿主病(aGVHD)的发生率和严重程度
三、204名患者真实数据验证:上午输注效果更佳
研究分析了204例移植患者的真实临床数据,并按输注时间分为两组:
🔯结果发现:
这些结果在另一多中心队列(543人)中同样得到验证(图2D)。

图2:干细胞输注时间对单中心患者队列中GVHD发生率和生存率的影响
四、Labex Luminex多因子检测揭秘机制核心(图3)
那么,为什么不同时间输注会影响GVHD?关键就藏在炎症因子的“生物钟”里。研究团队使用Labex提供的Luminex X-200平台和36因子panel,对患者在清髓预处理后(MAC)的不同时间点采集的血清进行了高通量检测。
核心发现:
提示:清晨是一个免疫活性较低、更适合移植的“窗口期”。


图3:清髓预处理后细胞因子水平影响T细胞活性状态
五、IL-1α:多因子筛查锁定的关键炎症因子
在36种细胞因子中,IL-1α成为唯一在人与小鼠中都表现出昼夜变化的因子。
这说明,IL-1α是连接时间节律与GVHD风险的核心桥梁分子。

图4:IL-1α水平与急性GVHD的发展密切相关
六、结语:Labex多因子检测赋能时间医学研究
这项研究用多中心临床数据、动物实验和Labex支持的Luminex多因子检测共同构建了一个重要结论:
官网链接点击:【蛋白检测服务专家-乐备实(LabEx)官网】
乐备实是国内专注于提供高质量蛋白检测以及组学分析服务的实验服务专家,自2018年成立以来,乐备实不断寻求突破,公司的服务技术平台已扩展到单细胞测序、空间多组学、流式检测、超敏电化学发光、Luminex多因子检测、抗体芯片、PCR Array、ELISA、Elispot、多色免疫组化等30多个,建立起了一套涵盖基因、蛋白、细胞以及组织水平实验的完整检测体系。
我们可提供从样本运输、储存管理、样本制备、样本检测到检测数据分析的全流程服务。凭借严格的实验室管理流程、标准化实验室操作、原始数据储存体系以及实验项目管理系统,已经为超过3000家客户单位提供服务,年检测样本超过100万,受到了广大客户的信任与支持。
