6 年
手机商铺
技术资料/正文
210 人阅读发布时间:2025-06-23 13:18
Hello,1月好呀,转眼就就来到了2025年,新的一年祝大家科研顺利,投稿都中。
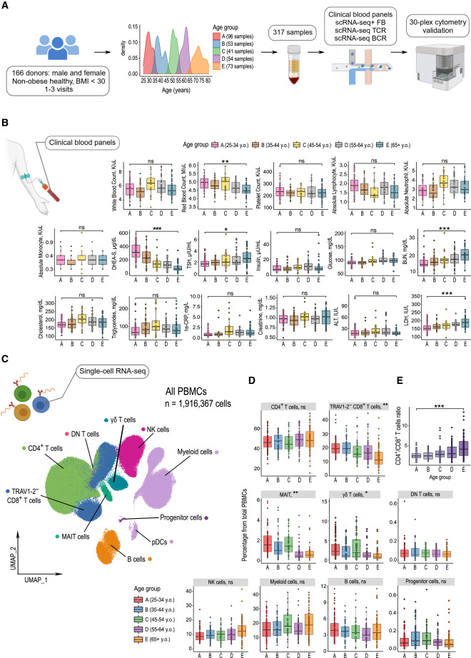
今天继续为大家分享单细胞多组学研究文献。今天分享的是2023年12月发表于《immunity》的《Single-cell atlas of healthy human blood unveils age-related loss of NKG2C+GZMB−CD8+ memory T cells and accumulation of type 2 memory T cells》,这篇文章引入了大队列研究,通过单细胞RNA测序及T细胞受体(TCR)/B细胞受体(BCR)测序,对166名年龄在25至85岁之间的健康个体的317份样本进行了分析。生成了一个包含约200万细胞的数据集,刻画了血液免疫细胞的55个亚群。其中12个亚群随年龄发生显著变化,包括GZMK⁺CD8⁺ T细胞和HLA-DR⁺CD4⁺ T细胞的积累。此外,与其他T细胞记忆亚群不同,转录特征明显的NKG2C⁺GZMB⁻CD8⁺ T细胞随年龄减少,这一现象与预期相反。进一步分析显示,CD4⁺和CD8⁺ T细胞中的某些记忆亚群(如CCR4⁺CD8⁺ Tcm和Th2型CD4⁺ Tmem)均表现出与年龄相关的第二型免疫反应(IL-4表达)的增加,提示免疫稳态功能随年龄发生系统性变化。
接下来,我们看下作者是如何进行分析的。
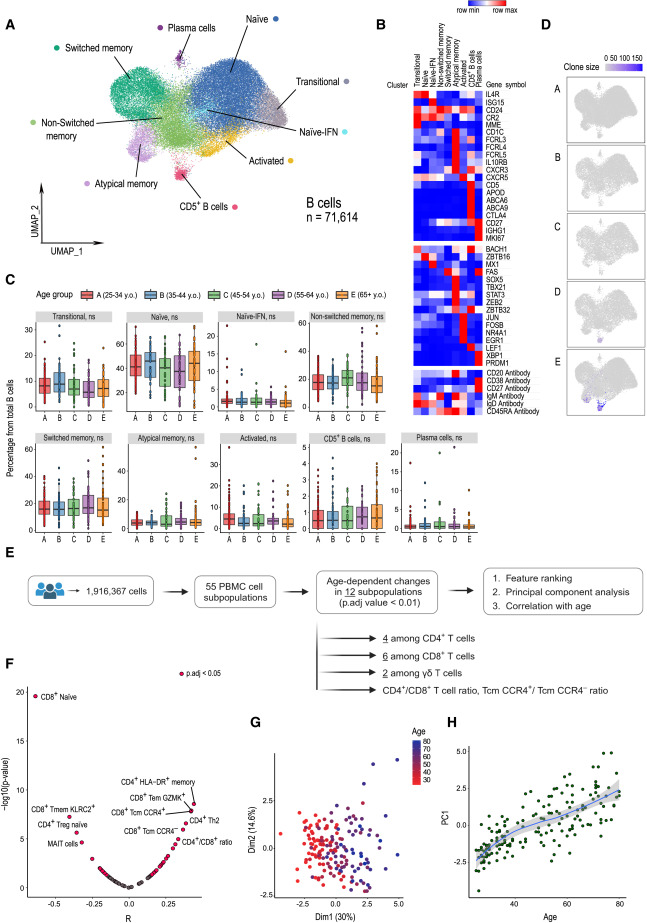
一:总体研究设计和免疫细胞分析
图 1 PBMC 亚群的队列临床特征和年龄相关变化
二:髓系细胞在衰老过程中相对稳定
作者在数据集中鉴定了4个主要髓系细胞亚群——经典(CD14⁺CD16⁻)和非经典(CD16⁺)单核细胞、浆细胞样树突细胞(pDCs)以及CD1C阳性常规树突细胞(cDCs)。未观察到髓系细胞亚群在比例或转录方面的年龄相关重塑,这一结果与既往关于单核细胞健康衰老的研究一致。随后,通过细胞通讯分析,发现髓系细胞和T细胞的SEMA4D信号,以及前体细胞和T细胞的FLT3信号存在与年龄相关的差异(图S2J)。研究显示,T细胞中的Sema4D能够促进树突细胞(DCs)的活化和成熟;而FLT3配体则参与了造血前体细胞的发育。
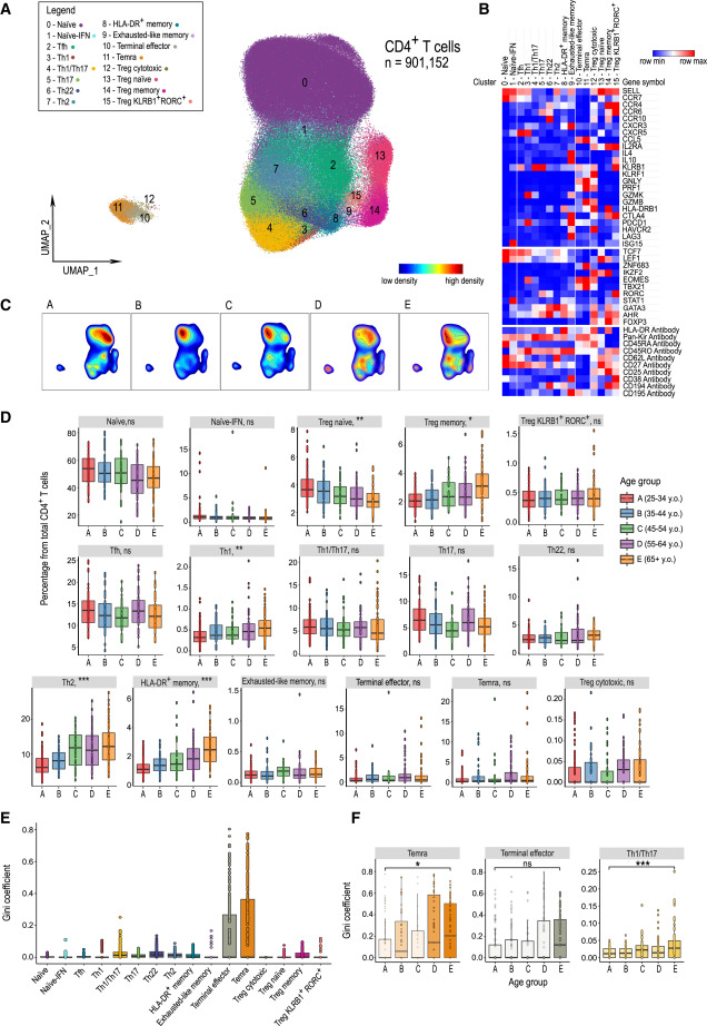
三:CD4⁺细胞:亚群结构与年龄相关变化
CD4⁺ T细胞包含901,152个细胞,使我们能够深入探讨亚群结构及其年龄相关变化(图2A–2D和S2K–S2N)。总体而言:
CD4⁺ T细胞亚群分为四大类:
初始细胞(CD45RA⁺CCR7⁺)(簇0–1)
记忆辅助细胞(CD45RO⁺)(簇2–9)
细胞毒性CD4⁺ T细胞(PRF1⁺GNLY⁺)(簇10–12)
调节性细胞(FOXP3⁺)(簇13–15)
与既往研究一致,初始CD4⁺ T细胞(簇0)随着年龄略有减少,但未达到统计学显著性(图2D)。这可能归因于初始CD4⁺ T细胞通过稳态增殖有效维持其数量。辅助记忆CD4⁺ T细胞分为8个簇(图2B),这些簇主要通过趋化因子受体(CCR4、CCR6、CXCR5和CXCR3基因)表达模式定义(图S3B),并与Monaco等人和Höllbacher等人描述的记忆亚群进行验证。
记忆辅助T细胞的主要亚群定义如下
滤泡记忆Tfh细胞(簇2):CXCR5高表达(图2B)。
Th1记忆细胞(簇3):CXCR3表达,而CCR6和KLRB1表达缺失(图2B)。
Th1/Th17记忆细胞(簇4):CCR6⁺CXCR3⁺,选择性表达KLRB1(图2B)。
Th17记忆细胞(簇5):CCR6⁺CXCR3⁻,表达RORC和AHR(图2B)。
Th22记忆细胞(簇6):CCR4⁺CCR6⁺CCR10⁺,富集Th22特征基因(图2B)。
Th2记忆细胞(簇7):CCR4⁺CCR6⁻,表达转录因子GATA3(图2B)。
HLA-DR⁺ CD4⁺ Tmem细胞(簇8):HLA-DR转录水平显著提高(图2B)。
耗竭样CD4⁺ T细胞(簇9):高表达CTLA-4、PDCD1、LAG3和HAVCR2(TIM-3),并伴有GZMK高表达(图2B)。
年龄相关变化
在辅助记忆亚群中,Th2和HLA-DR⁺ Tmem细胞随着年龄显著积累(图2D)。
细胞毒性CD4⁺ T细胞
包含3个亚群,与其他细胞明显不同,表达经典细胞毒性标志物GNLY和PRF1,以及转录因子EOMES和TBX21。亚群的特点如下:
终末效应CD4⁺ TTE细胞(簇10):GZMK和GZMB共表达,缺乏CCR7和CD45RA表达(图2B)。
终末分化CD45RA⁺记忆细胞(Temra,簇11):GZMB高表达,伴随高CD45RA表面信号(图2B)。
细胞毒性调节性T细胞(Tregs,簇12):FOXP3⁺CD25⁺IL7R低表达,GZMB高表达(图2B)。
调节性CD4⁺ T细胞
除了细胞毒性GZMB⁺PRF1⁺GNLY⁺ Tregs外,还检测到3个其他Treg亚群:
初始Tregs(簇13):CD45RA⁺CCR7⁺SELL⁺LEF1⁺TCF7⁺(图2B)。
记忆Tregs(簇14):IL2RA⁺CCR4⁺CTLA-4⁺HLA-DR⁺(图2B)。
KLRB1⁺RORC⁺记忆Tregs(簇15):CCR4⁺CTLA-4⁺,但HLA-DR和IKZF2表达缺失(图2B)。
年龄相关变化
初始Tregs比例减少,记忆Tregs亚群比例增加;
KLRB1⁺RORC⁺ Tregs和细胞毒性Tregs未发生显著变化(图2D和S2L–S2N;表S6)。
TCR克隆多样性
细胞毒性CD4⁺ Temra和TTE细胞表现出最高克隆性,并随年龄增加而呈现升高趋势,尽管TTE细胞的变化不显著(图2F)。
Th1/Th17亚群显示最显著的克隆变化,尽管其Gini系数绝对值低于细胞毒性亚群。
Temra、TTE和Th1/Th17细胞之间共享克隆(图S3G),提示潜在的发育联系。
图 2:健康衰老过程中 CD4+ T 细胞组成的变化
四:CD4+ T细胞:Th2和HLA-DR+记忆T细胞的积累及初始细胞的重塑
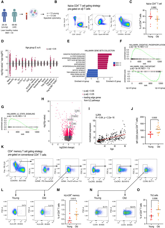
为了验证研究结果,作者基于单细胞RNA测序(scRNA-seq)数据设计了一个包含30种标记的流式细胞术面板,作者分析了来自26名个体(13名年轻人和13名老年人,图3A)的外周血单个核细胞(PBMC),重点研究了scRNA-seq分析中识别的细胞亚群。
初始CD4+ T细胞的年龄相关变化
细胞比例稳定:与scRNA-seq数据一致,初始CD4+ T细胞的比例随年龄变化不显著(图3B和3C)。
基因表达差异:年轻组与老年组初始CD4+ T细胞的差异基因表达分析显示出显著的与年龄相关的转录重塑(图3D)。
代谢和信号通路变化
富集分析表明,老年初始CD4+ T细胞在代谢修饰和细胞因子信号通路上发生了显著变化(图3E–3G)。
IL2-STAT5信号通路显著增强, 包括关键成员IL2RA和IL2RB(图3G–3I)。
老年初始CD4+ T细胞表面CD25的表达显著高于年轻人(图3J)。这表明老年人的初始CD4+ T细胞可能依赖微量循环IL-2增强其稳态增殖能力。为了排除年龄相关的 CD25 表面表达增加与初始细胞激活之间的潜在关联,作者评估了衰老初始 CD4+ T 细胞中经典 T 细胞激活特征的富集情况。尽管CD25表达增加,但老年初始CD4+ T细胞中经典T细胞激活特征未显示正向富集。
调节性T细胞(Treg)变化
初始Treg比例随年龄下降,但整体Treg比例保持稳定,因为记忆Treg比例增加进行了补偿(图S3I–S3L)。这表明,与常规初始CD4+ T细胞相比,初始Treg可能更不容易发生稳态增殖。
记忆CD4+ T细胞的年龄相关积累
HLA-DR+和Th2记忆T细胞:
通过门控策略,作者成功获得HLA-DR+记忆CD4+辅助T细胞和Th2记忆T细胞(图3K、3L和3N)。
流式数据直接验证了scRNA-seq的发现,显示这两类记忆T细胞比例随年龄显著增加(图3M和3O)。
Th2记忆T细胞的比例增长幅度最大,提示老年人的记忆辅助T细胞功能可能偏向于II型免疫反应。
两类细胞的克隆性增强,进一步表明其功能意义。
代谢通路的年龄差异
老年人T细胞的代谢偏向于三羧酸循环(TCA)相关通路(图S3M),提示线粒体功能障碍和活性氧(ROS)增多。
年轻人T细胞则偏向于Rho GTPase循环相关通路,表明代谢活动性更强。
图 3:CD4+ T 细胞亚群的流式验证
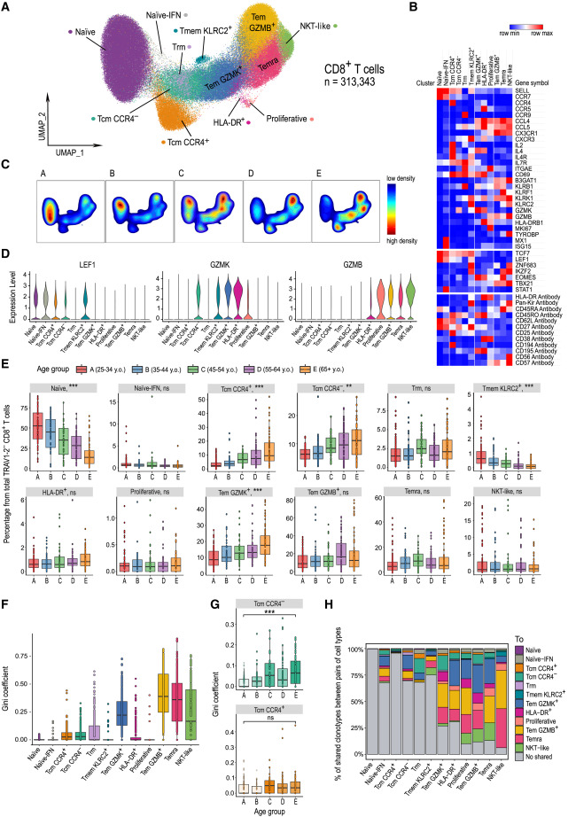
五:传统 CD8+ T 细胞:亚群与年龄相关性
基于 CD8+ 抗体标记和 TRAV1-2 基因表达,作者从所有 CD3+ T 细胞中分离出 313,343 个 TRAV1-2 阴性(非 MAIT)CD8+ T 细胞。首先将其分为初始和记忆亚群,然后进一步对记忆细胞进行亚群聚类。作者接下来揭示了 12 个具有生物学差异的亚群/聚类,这些亚群在老化过程中发生了重塑 (图 4A–4C)。
这些亚群大致可分为初始细胞 (CD45RA+CD45RO−CD62L+CCR7+)、中央记忆细胞(通过 CD45RO 蛋白的表面表达以及高水平 TCF7 和 LEF1 转录本鉴定),以及表达颗粒酶 K 或颗粒酶 B 的效应记忆 T (Tem) CD8+ 亚群 (图 4B 和 4D)。如预期,初始 CD8+ 亚群随年龄减少,但一个富含干扰素反应基因的非常小的初始 CD8+ T 细胞聚类未发生变化 (图 4E)。与 CD4+ T 细胞类似,不同年龄组 CD8+ T 细胞亚群的差异表达分析显示,初始 T 细胞随着年龄的变化最为显著 (图 S4F)。老年组中三羧酸循环(TCA)通路的富集也有所增加。
效应记忆亚群(即 TCF7/LEF1 阴性聚类)包括 GZMK 表达的效应记忆细胞(Tem-GZMK)和 3 个 GZMB 表达的记忆细胞聚类。其中一个 GZMB 表达的聚类显示出 CD8 和 CD56 的高表面表达以及 TYROBP 基因(编码 DAP12)的高转录水平,因此被鉴定为 NKT 样细胞 (图 4B)。正如预期的那样,该 NKT 样细胞聚类还表达两个关键转录因子 ZNF683(HOBIT)和 IKZF2(HELIOS)的转录本 (图 4B 和 S4H)。其余两个 GZMB 表达的效应记忆 CD8+ T 细胞聚类可通过单独表达 ZNF683 或 IKZF2 来区分。表达 IKZF2(HELIOS)的细胞具有更高的平均表面 CD45RA 蛋白表达,因此作者将该聚类暂时称为 CD8+ Temra 细胞,但需注意,高水平 CD45RA 表面表达也可在其他记忆 CD8+ 聚类中检测到 (图 4B)。鉴于 ZNF683 表达聚类中的 CD45RA 蛋白水平较低,作者称其为 GZMB 表达的 Tem-GZMB 细胞。拟时序分析表明,这两种 GZMB+ 记忆 CD8+ T 细胞亚群代表记忆细胞成熟的平行分支。效应记忆亚群中,只有 GZMK+ Tem 细胞随年龄显著且逐步变化 (p.adj < 0.001),其比例从年轻组中的约 9% 增加到老年组中的约 20% (图 4E)。这种积累伴随着 Tem-GZMK 亚群中 TCR 克隆多样性的增加 (图 4F 和 S4J)。相比之下,GZMB 表达亚群(Temra 和 Tem-GZMB)的克隆多样性不受供体年龄的影响,尽管这些聚类在所有 CD8+ T 细胞亚群中克隆性最高 (图 4F 和 S4J)。总体而言,未检测到与年龄相关的公共 TCR。
作者还鉴定出一个小亚群,其特征为高表达 CD38 和 HLA-DR 蛋白,这标志着由多个研究组描述的促炎性 CD8+ T 细胞。此亚群在活跃的炎症过程中扩展,但在稳态时数量很少(约占非 MAIT CD8+ 细胞的 1%,图 4E)。此外,CD38+HLA-DR+ 细胞占增殖性 CD8+ T 细胞(标记为 MKI67 阳性聚类)的大部分比例。
关于中央记忆 CD8+ T 细胞,无偏聚类鉴定出两个明显的亚群:两个大聚类(每个约占所有 CD8+ T 细胞的 10%)。这些聚类可通过 CD194(CCR4)和 CD25 的表面表达来区分 (图 4B 和 S4H)。CCR4+ Tcm 细胞还具有高表达的 IL4 和 IL2 转录本,表明该亚群可能具有独特功能性。这两个主要 Tcm 亚群(CCR4+ 和 CCR4−)随年龄累积,但 CCR4+ 亚群的扩展通常更快 (图 4E 和 S4C–S4E;表 S6)。CCR4− Tcm 亚群显示出随年龄增加的 TCR 克隆多样性,而 CCR4+ Tcm 则没有 (图 4G)。
TCR 共享分析表明,CD8+ T 细胞在一些记忆亚群中具有高度相同的 TCR 库。具体而言,效应记忆、NKT 样、HLA-DR+ 和增殖细胞在克隆类型上具有很高的共享比例(70%-90% 的共享克隆)。在较小程度上,这些克隆类型也与 Tcm CCR4− 聚类共享 (图 4H)。然而,与 CCR4− Tcm 细胞相比,CCR4+ Tcm 细胞未与其他记忆亚群共享克隆类型,尽管这些细胞的总体克隆性与 CCR4− Tcm 相当 (图 4F)。拟时轨迹分析还显示,CCR4+ Tcm 细胞属于与其他记忆亚群不同的分支。
鉴定出的Trm 细胞,其高表达 IL7R、CD69 和 ITGAE,以及其他与组织驻留相关的基因(如 CCR9 和 KLRB1),但缺乏迁移至淋巴结的标记(SELL−CCR7−)。该亚群未随年龄变化 (图 4B)。
此外,作者还发现一个小但转录上非常独特的亚群(约占所有 CD8+ T 细胞的 1%)。其特征为 KLRC2 转录本(编码 NKG2C 蛋白)的表达 (图 4B),通常在 NKT 样细胞和上述定义的 Temra 亚群中表达。虽然 NKG2C 被认为是 GZMB 阳性效应记忆亚群的标志,但目前尚无文献讨论 NKG2C+GZMB− 亚群的存在。此外,拟时轨迹分析将该亚群识别为独立于 NKT 或 Temra 细胞的记忆 CD8+ T 细胞成熟过程中的一个终末分支 (图 S4I)。这种 KLRC2(NKG2C)+ Tmem 亚群在年龄增长中逐渐减少,与其他记忆 T 细胞亚群的积累或稳定形成对比。这表明 KLRC2(NKG2C)+ Tmem 亚群并非单纯的转录聚类结果,而可能是记忆细胞内生物学上独特的亚群。

图 4: 健康衰老过程中 CD8+ T 细胞组成的变化
六:逆年龄依赖性NKG2C+ Tmem细胞的变化及类型2样IL4表达CCR4+ Tcm细胞的累积
鉴于NKG2C+ CD8+ Tmem细胞的独特年龄依赖性行为,作者聚焦于验证这一亚群。首先,作者比较了由Galetti等人定义的每个簇的特征,这些簇专门描绘了记忆CD8+ T细胞。比较发现,亚群10在作者的分析中强烈且特异性地富集在KLRC2+ Tmem簇中(图5A)。其次,作者在Azimuth人类PBMC参考数据集中发现了类似的簇:CD8+ TEM_6(图5A)。对应标记物的基因集富集也展示了这些簇在所有三个数据集中的强统计等价性。得出结论,这一簇不是技术伪影。KLRC2+GZMB−CD8+ Tmem细胞表达了独特的转录因子组合,如LEF1和TCF7,这些转录因子与中心记忆细胞相关,并且与ZNF683(Hobit)和IKZF2(Helios)共同表达,这些转录因子与效应记忆和NKT样T细胞群体相关(图5B)。功能上,KLRC2+GZMB−CD8+ Tmem细胞是唯一表达XCL1的CD8+亚群(图5B),XCL1是一个对抗原交叉呈递至DCs非常重要的配体。总体而言,除了NK细胞和一些CD4+ T细胞亚群,其他细胞均未表达XCL1。Tmem KLRC2+细胞表现出高度多样化的克隆组成(图4F)。KLRC2+ Tmem细胞可以通过缺乏GZMB和KLRF1(NKp80)表达与NKT样和Temra群体区分开(图5B)。因此,为了进行流式细胞术验证(图3A),作者定义了NKG2C+GZMB−NKp80−亚群的CD8+ T细胞。并且在流式细胞术数据中发现了NKG2C+GZMB−NKp80−细胞,在年轻(28–35岁)和老年(68岁以上)亚群之间,比例差异显著(图5C和5D)。
最后,作者研究了CCR4+ Tcm细胞群体,这些细胞在FB上表达了高水平的CCR4转录本和CCR4(CD194)表面蛋白(图4B、5E)。因此,作者将其作为流式细胞术验证的表面标记物。与scRNA-seq数据一致,这一CCR4+ CD8+ Tcm群体随年龄增长而增加(图5F)。CCR4+ CD8+ Tcm细胞比CCR4− CD8+ Tcm细胞更快地随年龄积累,CCR4+与CCR4−细胞比例的变化成为类似于CD4+与CD8+比例的年龄决定因素(图5G)。作者注意到,IL4在CCR4+ Tcm细胞中选择性表达,而在CCR4−亚群中没有(图4B)。事实上,CCR4+ Tcm细胞富集了IL4和IL13通路(图5H)。这表明这些CCR4+ CD8+ Tcm细胞具有类型2免疫特化,因此作者评估了这一亚群中的Th2转录标记,与所有其他CD8+ T细胞亚群相比,这些细胞中Th2转录标记高度富集,包括IL4R、GATA3、CCR4、ANXA1和XBP1等基因(图5I)。作者观察到的与年龄相关的Th2记忆CD4+ T细胞的增加(图2D),这暗示了记忆CD4+ T细胞和中心记忆CD8+ T细胞随年龄的协调功能偏移。通过利用大规模的队列,并考虑了CD4+和CD8+亚群之间的比例相关性:CD8+ Tcm CCR4+与Th2细胞的百分比显著正相关(图5J、5K)。这一分析揭示了两个额外的主要相关性:GZMK+ CD8+ Tem细胞与Th1/Th17亚群强烈相关,而GZMB+ CD8+ Tem细胞的丰度与CD4+ Temra细胞相关。
作者测量了所有供体在首次访问时的这些细胞因子的水平,未观察到不同年龄组之间基线IL-4、IL-5或IL-13水平的变化,这与队列由一般健康个体组成一致(图S5F)。所有供体首次访问时的IgE水平,分析未发现年龄差异(图S5F)。类型2记忆细胞的增加是否会使免疫反应偏向该方向。从年轻人和老年人中分离了CD8+ T细胞,并用aCD3+aCD28珠刺激它们。刺激实验中,观察到CD8+ T细胞的细胞因子水平随年龄增加而升高,其中IL-4的变化最为显著,而IL-9、IL-5和IL-13变化较轻微(图5L)。细胞内细胞因子表达的变化进一步支持了这些观察结果。这表明,衰老与免疫反应中的类型2免疫偏倚相关,但在稳态下并不表现出来。细胞因子的产生偏倚似乎对CD8+ T细胞特异,而不是CD4+ T细胞。

图 5:CD8+ Tmem KLRC2+ 和 Tcm CCR4+ 亚群的验证
七:健康衰老中的先天性/类先天性淋巴细胞:对γδ T细胞的选择性影响,而非NK细胞
NK细胞群体的特征与衰老
研究对205,469个NK细胞进行了聚类,发现其主要可分为两大类:CD56bright和CD56dim亚群。CD56bright亚群表现出特定的转录标记物,如高水平的GZMK转录本,而CD56dim亚群则通过CD57蛋白水平逐渐增加,并伴随PRF1、CXCR1和CX3CR1等转录本的上升以及KLRG1的减少。
在NK细胞的分析中,研究未发现年龄相关的转录变化。然而,随着年龄的增加,CD56bright亚群减少,而具有较高CD57水平的亚群数量增多,这可能表明衰老过程对NK细胞群体的影响主要表现为亚群组成的变化,而非转录水平的变化。
γδ T细胞群体的衰老表现
对60,325个γδ T细胞进行分析,发现其可以分为5个簇,包括初始γδ T细胞和不同亚群的Vδ1与Vδ2 T细胞。只有初始细胞和Vδ1 GZMB+ T细胞在人群结构上出现了与年龄相关的重组,这表明衰老对这些特定亚群有较强的影响。
然而,这些变化并未表现为转录水平的变化,意味着虽然衰老改变了细胞群体的结构,但未必导致其基因表达模式的改变。

图 6:健康衰老过程中 NK 细胞和 γδ T 细胞组成的变化
八:B细胞展示了与年龄相关的重组谱系
在71,614个B细胞中,作者识别出了9个亚群(图7A、7B),其中包括以下3个未成熟亚群:过渡细胞(CD38hiCD27−IgD+IgM+CD24+MME+(CD10)),它们是从骨髓早期迁移的细胞;初始细胞(CD38+CD27−IgD+IgMloCD24lo);以及一类过度表达干扰素特征的初始细胞(MX1+ISG15+),称为初始IFN细胞。未切换记忆B细胞(CD38−CD27−CD24+CR2+(CD21))和切换记忆B细胞(CD38loCD27+CD24+CR2−(CD21))与Monaco等人(Monaco et al.)的主要亚群有重叠。总体而言,B细胞随着年龄的增长变化有限(图7C)。在所有B细胞簇中,切换记忆B细胞对IgG、IgA和IgE亚型的百分比影响最大(图S6N)。表现出BCR信号激活的初始细胞和记忆细胞被分为一个单独的簇,称为激活B细胞(CXCR5+)(图7B)。
浆细胞(CD38hiCD27hiCD24−)通过PRDM1和XBP1转录标记定义(图7B)。CD5+ B细胞簇(CD38−CD27+IgDloCD5+)具有独特的转录特征,表达脂质运输基因(ABCA6、ABCA9和APOD),以及CTLA-4、CXCR3和LEF1等标记物(图7B)。高表达CD1C转录本的簇被定义为非典型记忆细胞(CD38−CD27−CD20hiCD21lo),其特征是表达谱系特异性基因FCRL5、FCRL4、IL10RB、CXCR3和转录因子TBX21和ZEB2(图7B)。非典型记忆细胞此前被认为与慢性感染和自身免疫性疾病有关。
事实上,B细胞中与年龄相关的变化在BCR谱系重组中最为明显,尤其是在CD5+ B细胞亚群中(图7D)。随着年龄的增长,CD5+ B细胞的克隆性增加,且在个别老年供体中,特定患者的克隆成为主导(图7D)。CD5+亚群与初始B细胞、未切换细胞、激活细胞以及浆细胞共享克隆(图S6S)。这些扩展的BCR克隆可能为衰老轨迹和老年B细胞群体中的潜在功能障碍提供了线索。
图7: B 细胞组成和健康衰老过程中的变化总结
九:衰老轨迹与健康、长寿和炎症状况的关系
衰老相关的T细胞变化:
研究发现,随着年龄增长,CD8+初始T细胞和KLRC2+GZMB−CD8+记忆细胞显著减少,而CD4+ HLA-DR+ T记忆细胞、GZMK+ CD8+ T记忆细胞以及CCR4+ CD8+中记忆T细胞(Tcm)则有所增加。此外,还观察到Th2 T记忆细胞、CCR4− CD8+ Tcm细胞的积累,以及CD4+/CD8+比率的变化。
主成分分析(PCA)与年龄关系:
主成分分析显示,PBMC亚群的结构与年龄有着很高的一致性,且这种结构可以有效预测年龄。这表明,特定的免疫细胞亚群变化可能与衰老进程密切相关,并且可以作为衰老的生物标志物。
公共数据中的年龄相关变化:
在来自不同公共数据集的健康队列中,研究发现与年龄相关的免疫细胞亚群变化趋势是一致的。特别是在包含银屑病患者的数据集中,年龄对CD8+效应记忆(Tem)GZMK+细胞、CD4+ HLA-DR+细胞和Th2细胞的增长影响较小,这可能反映了银屑病患者免疫系统的特殊性或衰老进程的不同。
超级百岁老人的免疫特征:
对于包含老年人和超级百岁老人的数据集,分析表明,PC1不仅与年龄相关,还捕捉到了向细胞毒性亚群的转变,说明超级百岁老人可能在免疫系统的细胞毒性反应上有不同的特征,这与之前的研究(如Hashimoto等人)一致。
结语
总结全文,可以看到这篇文章将各种分析揉在一起,用的恰当好处,TCR、BCR的分析结果引用的也是恰如其分,和流式的结果结合的也很充分。乐备实作为蛋白检测服务专家,提供了一站式的实验流程,从单细胞多组学到流式都有完整的解决方法。欢迎与我们联系。
乐备实是国内专注于提供高质量蛋白检测以及组学分析服务的实验服务专家,自2018年成立以来,乐备实不断寻求突破,公司的服务技术平台已扩展到单细胞测序、空间多组学、流式检测、超敏电化学发光、Luminex多因子检测、蛋白芯片、抗体芯片、PCR Array、ELISA、Elispot、多色免疫组化等30多个,建立起了一套涵盖基因、蛋白、细胞以及组织水平实验的完整检测体系。
我们可提供从样本运输、储存管理、样本制备、样本检测到检测数据分析的全流程服务。凭借严格的实验室管理流程、标准化实验室操作、原始数据储存体系以及实验项目管理系统,已经为超过3000家客户单位提供服务,年检测样本超过100万,受到了广大客户的信任与支持。
