6 年
手机商铺
技术资料/正文
620 人阅读发布时间:2025-06-23 11:48
引言:肿瘤微环境的“黑暗势力”与多技术联合作战 
在肿瘤微环境(TME)中,免疫抑制性细胞群体如同“幕后黑手”,帮助肿瘤逃避免疫系统的追杀。其中,C1q+肿瘤相关巨噬细胞(C1q+ TAMs)近期被《Journal for ImmunoTherapy of Cancer》的一项研究锁定为恶性胸腔积液(MPE)免疫抑制的关键角色。
这项研究通过运用单细胞测序、流式细胞术、免疫荧光等多个技术,揭示了C1q+ TAMs如何通过脂肪酸代谢重编程抑制CD8+ T细胞的抗肿瘤功能。今天,我们将拆解这场“多技术围剿战”,看科学家如何抽丝剥茧,直击肿瘤免疫逃逸的命门!
第一幕:表型分析 
1、单细胞测序+免疫荧光:锁定“嫌疑目标”
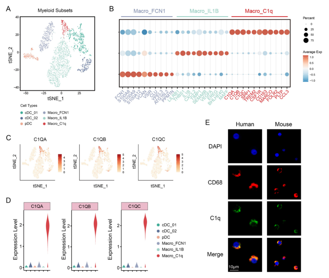
技术亮点:单细胞RNA测序(scRNA-seq)如同“细胞身份证扫描仪”,从海量细胞中精准识别出C1q+ TAMs这一特殊亚群。免疫荧光则像“分子定位显微镜”在组织原位验证了这群细胞的存在。
研究应用:
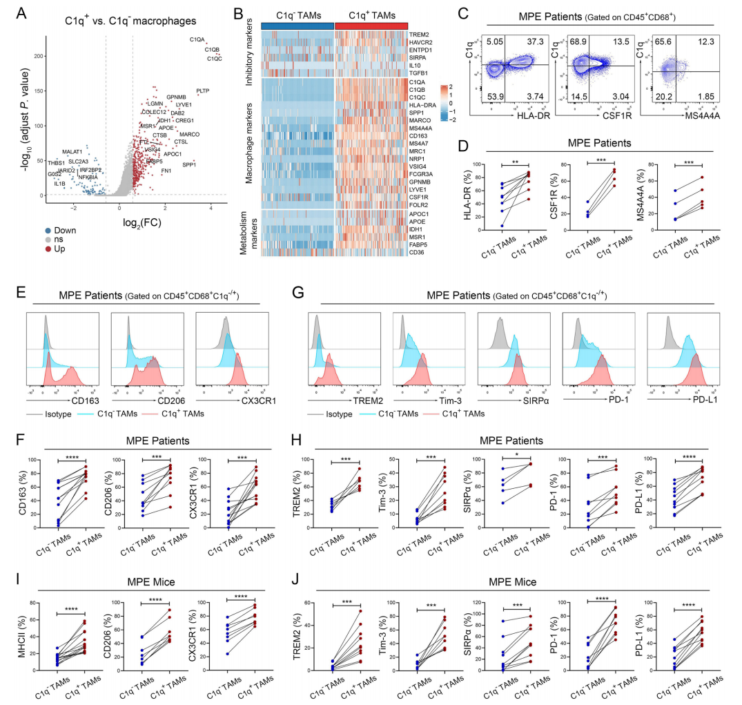
▶研究者对MPE中的CD45+免疫细胞进行单细胞测序,发现C1q+ TAMs高表达补体成分C1q及免疫抑制分子(如PD-1、TREM2等);
▶通过免疫荧光验证了组织原位C1q+ TAMs细胞亚群;
技术价值:单细胞测序不仅揭示了C1q+ TAMs的分子标签,还为其功能研究提供了关键线索,是发现新型靶点的“侦察兵”。
单细胞测序+免疫荧光:C1q+TAM的鉴定和验证
2、流式细胞术:验证“嫌疑目标”
技术亮点:流式细胞术是“细胞特征快照师”,分析了C1q+ TAMs的占比。
研究应用:
▶比例验证:通过流式细胞术分析C1q+巨噬细胞的比例,结果显示C1q+巨噬细胞在MPE中以及高肿瘤负荷的病人(肿瘤cell大于30%)中比例增加,与单细胞测序结果一致。
技术价值:流式与单细胞测序技术相互验证,从流式层面验证前期结果。
单细胞测序+流式:C1q+TAM的流式验证
第二幕:功能分析 
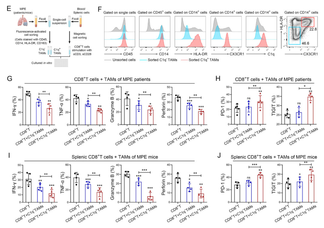
单细胞测序+流式细胞术:绘制“细胞画像”
技术亮点:单细胞测序的高通量数据能呈现C1q+ TAMs的基因表达特征,流式细胞术做验证。
研究应用:
▶单细胞测序差异分析显示,C1q+ TAMs细胞的免疫抑制基因的高表达;
▶流式细胞术证实人和小鼠MPE样本中C1q+ TAMs细胞的免疫抑制蛋白的高表达(TREM2、Tim3、PD-1、PD-L1等);
▶流式细胞术检测到了C1q+ TAMs分泌的免疫抑制因子的高表达(IL-10、TGF-β);
▶流式细胞术检测C1q+ TAMs和CD8+T细胞共培养后,和肿瘤免疫杀伤相关的细胞因子的低表达(IFN-γ、TNF-α等)
技术价值:单细胞和流式的结合,分析和验证细胞的功能,绘制细胞画像。
单细胞+流式分析:C1q+TAM免疫抑制表型分析
流式细胞术检测:C1q+ TAMs对CD8+T细胞免疫抑制作用
第三幕:分子机制分析 
1、单细胞测序+流式+免疫荧光:挖掘“代谢变化”
技术亮点:多技术联用挖掘和验证C1q+ TAMs细胞代谢变化。
研究应用:
▶单细胞测序显示,C1q+ TAMs细胞脂肪酸代谢重编程信号增加;
▶流式细胞术+免疫荧光:检测C1q+ TAMs细胞脂肪酸信号的积累(BODIPY染色)
技术价值:单细胞和流式+免疫荧光的多重结合,发现C1q+ TAMs细胞富集脂肪酸代谢重编程信号。

单细胞+流式+免疫荧光:C1q+TAM富集脂肪酸代谢相关信号
2、流式+体外实验:破解“代谢阴谋”
技术亮点:看C1q+ TAMs的“细胞画像”如何被逆转。
研究应用:
▶使用FABP5(脂肪酸代谢增强信号通路的关键基因)抑制剂后,流式分析C1q+ TAMs的免疫抑制功能被逆转;
▶流式分析FABP5抑制剂处理后的C1q+ TAMs和CD8+T共培养后的细胞功能,发现肿瘤免疫杀伤的相关指标又被激活。
技术价值:流式结合体外实验,发现C1q+ TAMs通过FABP5介导的代谢重编程发挥免疫抑制功能导致CD8+T细胞功能障碍。
C1q+ TAMs通过FABP5介导的代谢重编程发挥免疫抑制功能导致CD8+T细胞功能障碍
总结 
从“单兵作战”到“联盟出击”,多技术串联:解锁肿瘤免疫研究的“终极武器”
C1q+ TAMs的发现,为肿瘤免疫治疗提供了新靶点,而多技术串联则是攻克复杂生物学问题的核心策略。无论是单细胞测序的精准分型、还是流式/荧光的表型功能的分析和验证,每一项技术都是拼图中不可或缺的一块。
作为多技术联盟服务的提供者,LabEx致力于为客户打造“多技术联盟”终极解决方案:
♥单细胞测序:洞察细胞异质性,发现潜在靶点;
♥空间多组学测序/免疫组化/多色荧光:空间原位解析,揭示疾病微环境;
♥流式细胞术检测:细胞表型与功能,单细胞层面的全景分析;
♥单/多因子检测(ELISA、Luminex、MSD、流式CBA):动态监测细胞功能,精准评估生物标志物;
♥Elispot:检测免疫反应,解析单细胞水平的细胞功能;
♥抗体芯片/蛋白芯片:全面筛查蛋白表达,发现疾病标志物。
......
乐备实是国内专注于提供高质量蛋白检测以及组学分析服务的实验服务专家,自2018年成立以来,乐备实不断寻求突破,公司的服务技术平台已扩展到单细胞测序、空间多组学、流式检测、超敏电化学发光、Luminex多因子检测、蛋白芯片、抗体芯片、PCR Array、ELISA、Elispot、多色免疫组化等30多个,建立起了一套涵盖基因、蛋白、细胞以及组织水平实验的完整检测体系。
我们可提供从样本运输、储存管理、样本制备、样本检测到检测数据分析的全流程服务。凭借严格的实验室管理流程、标准化实验室操作、原始数据储存体系以及实验项目管理系统,已经为超过3000家客户单位提供服务,年检测样本超过100万,受到了广大客户的信任与支持。
