血脑屏障(BBB)由大脑毛细血管内的紧密细胞组成,有着防止有害物质进入大脑的功能,因此其完整性是健康神经系统的标志之一。近来多种证据表明人体吸入的颗粒可能从肺部转移到大脑中,造成脑损伤。具有神经毒性的纳米粒子可以通过各种机制影响神经系统,例如诱发细胞坏死等。然而,吸入的纳米颗粒如何影响BBB的完整性仍不明确。
于2023年2月发表于《Nanotoday》(IF:18)的论文《The domino effect in inhaled carbon black nanoparticles triggers blood single bond brain barrier disruption via altering circulatory inflammation》评估了炭黑纳米颗粒吸入对BBB的影响,并为神经系统损伤提供了潜在的早期干预目标(运用了由LabEx提供的Luminex技术检测服务)。


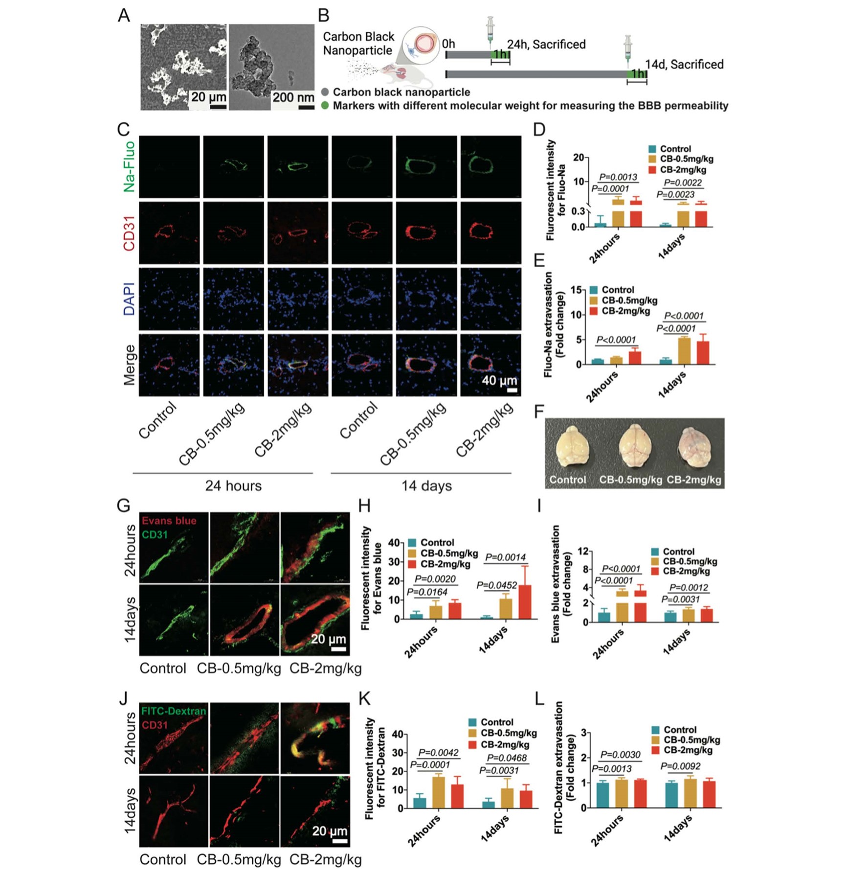
研究者根据图1B的实验设计,对小鼠进行了2小时或14天的碳黑纳米颗粒暴露处理。通过三种不同分子质量(Fluo-Na, MW=376 Da;Evans blue, MW=961 Da,;FITC-dextran MW=70,000 Da)的标志物的泄漏反映血脑屏障的损害情况。结果显示实验组中的三种标志物皆有不同程度地泄漏,并且随着暴露时间增加而加重。因此初步证明碳黑纳米颗粒会破坏血脑屏障。

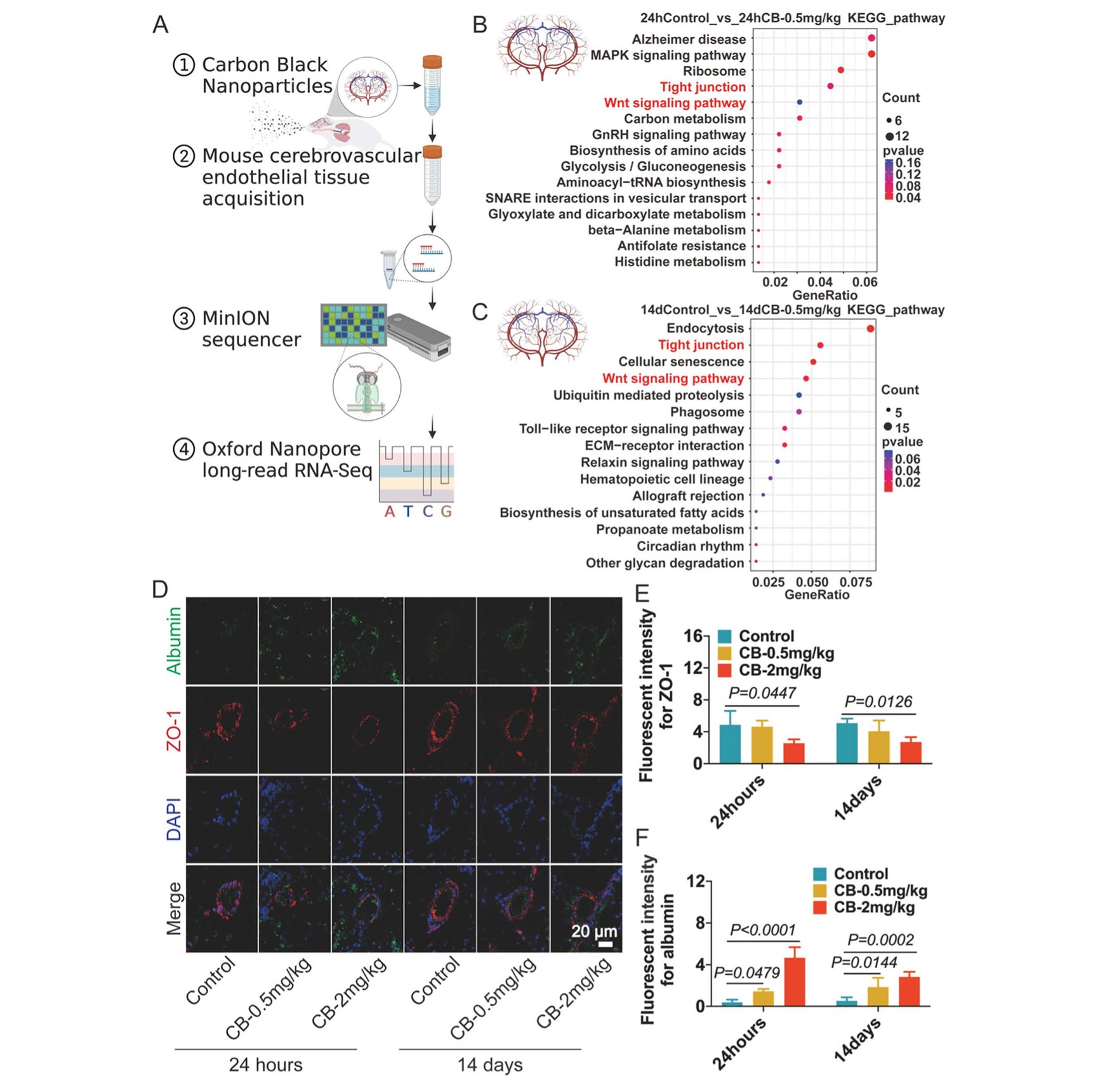
为了进一步探究血脑屏障损害背后的机制,研究者通过RNA-seq测序脑血管上皮组织中的RNA,进行KEGGs分析,发现实验组中的两条通路中的基因均发生下调,Wnt信号通路和tight junction(紧密连接)。ZO-1是tight junction过程和血管的重要标志物,实验组中ZO-1的荧光强度显著下降也证明了这个结论。因此,碳黑纳米颗粒可能通过影响这两个机制引起BBB的损害。

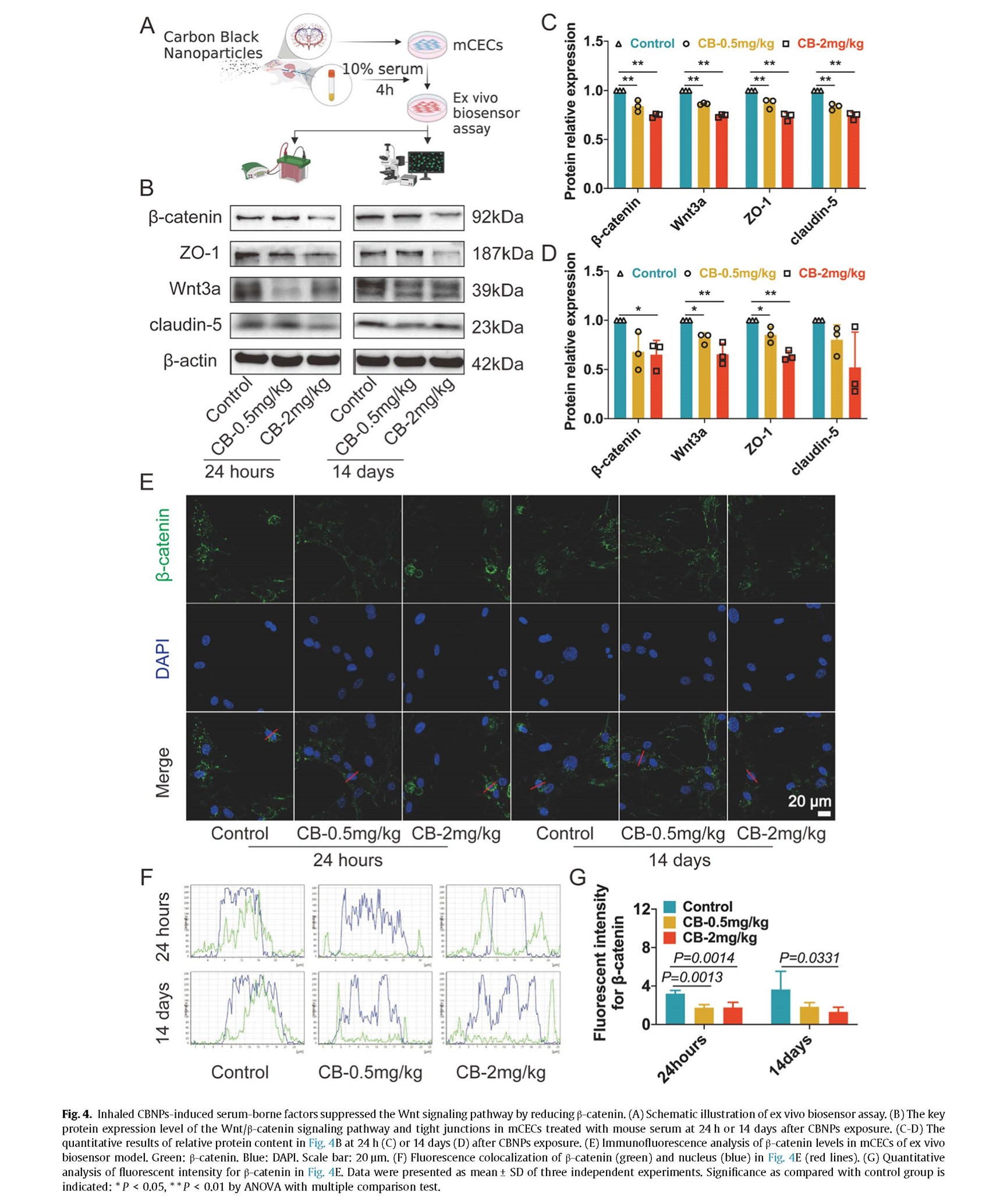
下一步是探索神经系统损害机制中的间接调控因素,研究者为此设计了一个生物传感器,一种新的测量炎症调控物的方法,以更好地了解CBNPs暴露的小鼠关键血清因子对原代小鼠脑血管内皮细胞(mCECs)的影响。体外实验(如图3)的结果显示实验组中Wnt信号通路,tight junction,adherens junctions相关的基因均受到了下调。研究者之后进行了蛋白层面的分析(图4),测量了5个上述机制中的重要蛋白含量。其中,β-catenin是Wnt信号通路的重要标志物。一旦通路激活,它会聚集在细胞质中然后进入细胞核和转录因子TGF结合。除了蛋白浓度下调,免疫荧光实验也显示出相似的结果,暴露组中更少的β-catenin进入细胞核。之后,研究者通过TEER实验测量了BBB完整性,细胞再生长和死亡相关的功能,得到了血清因子引起了脑血管上皮细胞功能损害的结论。


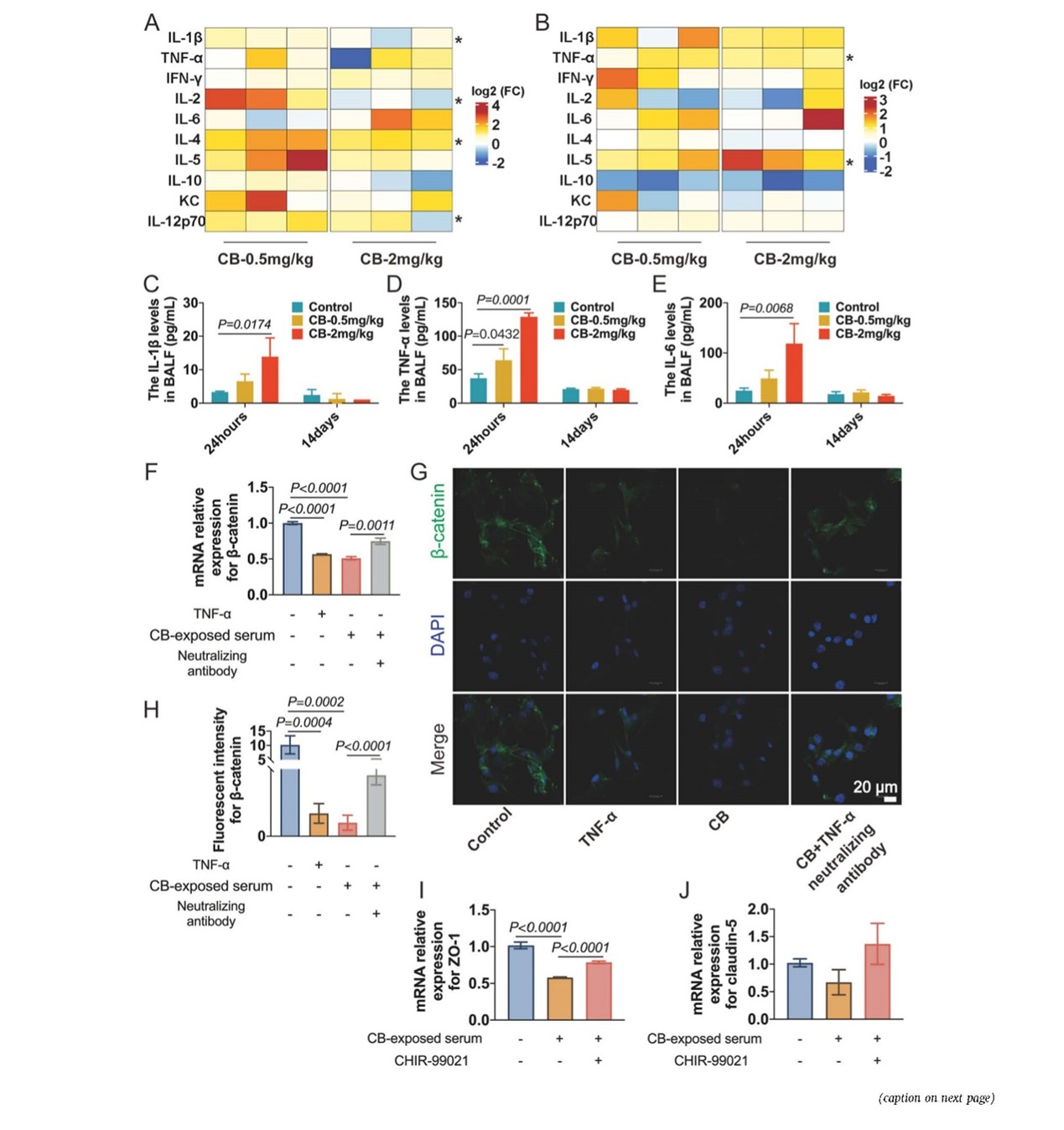
为了研究碳黑纳米颗粒暴露对循环系统炎症的影响。研究者通过Luminex和ELISA检测血清和肺泡灌洗液中的细胞因子浓度(运用了由LabEx提供的Luminex技术检测服务)。其中暴露处理使得IL-1β, TNF-α, IL-2, IL-4, IL-5 and IL-12p70的水平均有显著性增加,此外,在CBNPs暴露24小时后,也观察到BALF中IL-1β、TNF-α和IL-6的表达水平明显上调,但在暴露后14天则没有,证实IL-1β、TNF-α和IL-6在CBNPs暴露诱发的循环炎症因子中占主导地位。
为了研究IL-1β、TNF-α和IL-6是否调控BBB中的Wnt/β-catenin信号通路和tight junction,研究者通过qRT-PCR和免疫荧光发现TNF-α可以减少β-catenin的mRNA水平和蛋白荧光强度,同样IL-1β和IL-6的处理也可以显著减少其荧光强度,而通过加入Wnt/β-catenin通路的激活剂CHIR-99021可以逆转这些反应。因此,这证明了循环炎症因子(IL-1β、TNF-α和IL-6)是通过抑制Wnt/β-catenin信号通路影响tight junctions,构成多米诺效应中的一环。

研究者下一步确认碳黑纳米颗粒如何影响肺部稳态,以探索循环炎症因素的产生原因。结果显示CBNPs弥漫性地沉积在肺实质中,大部分被肺泡巨噬细胞吞噬,少数沉积在支气管周围。支气管肺泡灌洗液中的巨噬细胞和淋巴细胞均在碳黑纳米颗粒处理后增多,可能是IL-1β, TNF-α和IL-6的主要来源。

已确认BBB干扰中的多米诺效应的可能存在,研究者进一步探索地塞米松的潜在逆转疗效。地塞米松先前已经被用于治疗肺部炎症风暴。在地塞米松处理组观察到BBB的破坏减少,Wnt3a,ZO-1和claudin-5的表达也显著增加,特别是在CB-0.5mg/kg组。这些结果揭示了地塞米松的潜在治疗效果。

这篇文章确定了碳黑纳米颗粒吸入引起的一系列多米诺骨牌般的连锁反应。碳黑纳米颗粒在肺部沉积,和免疫细胞相互作用,诱发肺部和循环系统的炎症,使得炎症因子升高。这些炎症因子被释放到脑血管中,通过下调Wnt/β-catenin信号通路和tight junctions引起脑血管内皮细胞功能紊乱,最终导致BBB的破坏。
高分文章离不开专业服务的支持,想要获得同款优质实验服务和高敏试剂盒,就赶快联系我们吧~


