6 年
手机商铺
技术资料/正文
245 人阅读发布时间:2025-06-11 13:51
肝癌转移是患者预后差的核心原因,其过程涉及克隆选择、基因组异质性、微环境重塑及免疫逃逸等多层次机制。传统单一组学技术难以捕捉时空动态变化,樊嘉院士团队在《Cancer Cell》的研究通过多组学技术串联,首次绘制了转移性肝癌的全景图谱,揭示了从早期克隆扩散到终末免疫抑制的完整路径。

图形摘要

一、科学问题
肝癌转移如何跨越基因组-微环境-免疫的三重屏障?
克隆竞争:转移灶的起源是单克隆还是多克隆?驱动基因如何被选择或排斥?
基质互作:肿瘤细胞如何“驯化”成纤维细胞构建转移前微环境?
免疫编辑:转移灶如何通过新抗原异质性和检查点轴逃避免疫杀伤?
二、技术策略:多项核心技术构建多维证据链
研究整合多区域外显子测序、bulk转录组测序、单细胞测序、DSP空间转录组测序、功能验证等多技术模块,形成闭环研究体系:
模块一:基因组与转录组解析克隆演化
1、多区域全外显子测序(WES):对182例患者的461个原发灶(PT)和转移灶(MT)进行测序,追踪克隆起源。系统发育分析(Treeomics、PTI)显示,75%转移灶源于原发灶的早期克隆扩散,且转移灶基因组异质性(ITH)高于预期。

2、Bulk RNA-seq与差异表达分析:结合缺氧评分(HIF1A IHC验证),发现缺氧信号驱动多克隆播散,加速转移进展。
技术价值:多区域测序揭示时空进化规律,为克隆竞争提供分子证据;
模块二:单细胞与空间组学解码微环境异质性
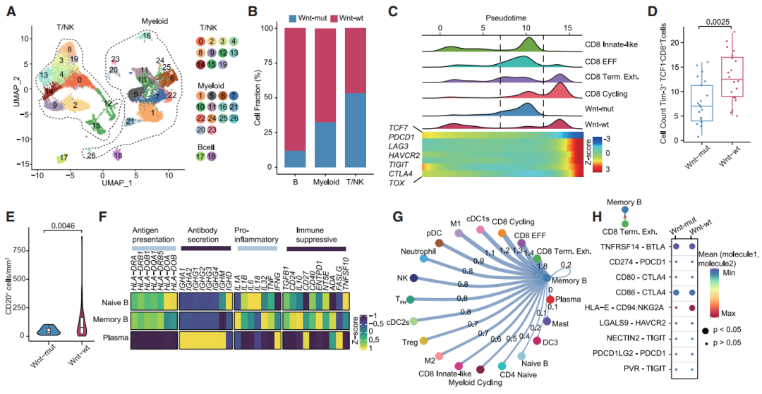
1、单细胞RNA测序(scRNA-seq):对转移灶的CD45+免疫细胞分群,发现Wnt野生型(Wnt-wt)MT中记忆B细胞高表达HLA-E,并通过配体-受体对(HLA-E:CD94-NKG2A)诱导CD8+ T细胞终末耗竭。
2、空间转录组测序(DSP, NanoString GeoMx):对肿瘤-基质交界区进行多区域分割(PanCK+肿瘤、CD8+ T细胞、FAP+成纤维细胞),发现Wnt-wt区域的侵袭前富集EMT通路,且与炎性CAF(iCAF)空间共定位。

技术价值:单细胞与空间技术互补,将分子机制锚定至特定细胞亚群与空间生态位。
模块三:功能实验验证关键机制
1、多色免疫荧光(mIF)与数字病理(HALO):定量显示Wnt-wt区域中HLA-E+ B细胞与NKG2A+ T细胞的近距离互作,及iCAF与肿瘤细胞的共定位。
2、CRISPR基因编辑(AXIN1敲除):构建Wnt信号缺失模型,证明Wnt-wt细胞通过TGF-β招募CAF,促进类器官侵袭。
3、患者来源类器官(PDO)与CAF共培养:验证CAF通过EMT信号反馈增强肿瘤转移能力。

4、小鼠转移模型:HIF1A过表达促进多克隆肺转移,敲低则抑制。
技术价值:从分子到表型,构建“假设-验证”闭环。
三、核心发现:肝癌转移的三重驱动网络
1、克隆进化
转移灶的基因组异质性(ITH)高于预期,81%病例为早期播散,且新抗原异质性(neo-ITH)与抗原提呈缺陷(如HLA丢失)相关,导致免疫逃逸。
2、Wnt信号缺失重塑基质生态
Wnt-wt肿瘤细胞通过NF-κB通路分泌TGF-β、FGF2等因子,招募CAF并激活EMT程序,而Wnt突变亚克隆因无法激活基质被淘汰。
3、B细胞主导的免疫抑制轴
HLA-E+记忆B细胞通过空间邻近的NKG2A信号诱导CD8+ T细胞耗竭,阻断该轴可恢复T细胞杀伤功能。
四、结论与转化
研究通过多项技术串联,揭示了肝癌转移中“基因组选择-基质驯化-免疫编辑”的级联机制,并提出:
治疗靶点:靶向HLA-E/NKG2A轴、CAF衍生因子(如TGF-β)或Wnt-wt亚克隆。
预后标志物:转移灶新抗原ITH、CAF活化评分或HLA-E表达可作为免疫治疗响应预测指标。
五、技术赋能:多组学串联应用
1、克隆追踪:多区域WES+系统发育分析→解析转移时空起源;
2、微环境解析:scRNA-seq+DSP空间转录组+mIF→定位互作枢纽;
3、机制验证:CRISPR编辑+PDO模型+动物实验→从相关性到因果性。
樊嘉院士团队的研究不仅重新定义了肝癌转移的驱动框架,更展示了多组学技术从“描述现象”到“指导干预”的全链条价值—当单细胞遇见空间定位,当基因组对话微环境,癌症研究的边界正在被不断打破。
作为多技术联盟服务的提供者,LabEx致力于为客户打造“多技术联盟”终极解决方案:
♥单细胞测序:洞察细胞异质性,发现潜在靶点;
♥空间多组学测序/免疫组化/多色荧光:空间原位解析,揭示疾病微环境;
♥流式细胞术检测:细胞表型与功能,单细胞层面的全景分析;
♥单/多因子检测(ELISA、Luminex、MSD、流式CBA):动态监测细胞功能,精准评估生物标志物;
♥Elispot:检测免疫反应,解析单细胞水平的细胞功能;
♥抗体芯片/蛋白芯片:全面筛查蛋白表达,发现疾病标志物。
乐备实是国内专注于提供高质量蛋白检测以及组学分析服务的实验服务专家,自2018年成立以来,乐备实不断寻求突破,公司的服务技术平台已扩展到单细胞测序、空间多组学、流式检测、超敏电化学发光、Luminex多因子检测、蛋白芯片、抗体芯片、PCR Array、ELISA、Elispot、多色免疫组化等30多个,建立起了一套涵盖基因、蛋白、细胞以及组织水平实验的完整检测体系。
我们可提供从样本运输、储存管理、样本制备、样本检测到检测数据分析的全流程服务。凭借严格的实验室管理流程、标准化实验室操作、原始数据储存体系以及实验项目管理系统,已经为超过3000家客户单位提供服务,年检测样本超过100万,受到了广大客户的信任与支持。
