6 年
手机商铺
技术资料/正文
286 人阅读发布时间:2025-06-06 10:17

本周为大家带来的文献为发表于Int J Biol Sci. (IF: 9.2) Neuropeptide substance P attenuates colitis by suppressing inflammation and ferroptosis via the cGAS-STING signaling pathway”。本文使用了LabEx提供的Luminex检测服务。
包括克罗恩病和溃疡性结肠炎(UC)在内的炎症性肠病(IBD)的发病机制仍未完全明了。当下针对这类疾病的药物不仅会造成长期的副作用,还只能短期减缓病人病状。肠神经系统被认为作为控制中心起到了重要作用,神经肽物质 P(SP)是一种 11 氨基酸的多肽参与多个与神经相关的通路。本研究旨在探讨 SP 在结肠炎中的作用及其内在机制。研究者揭示了SP通过抑制mtDNA-cGAS-STING或直接作用于STING通路来减轻炎症和铁变态反应,从而以NK1R依赖的方式改善结肠炎。这些发现提供了一种新的SP调节溃疡性结肠炎(UC)疾病的机制。
LabEx提供的Luminex检测服务:
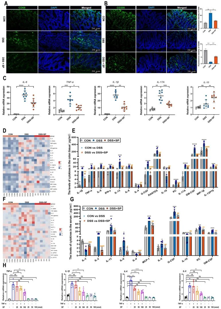
通过Luminex检测小鼠结肠组织和血清样本中的23种细胞因子(cat.no.LXLBM23-1)的浓度,包括白细胞介素-3 (IL-3)、白细胞介素-1β (IL-1β)、TNF-α、白细胞介素-9 (IL-9)、白细胞介素-4 (IL-4)、单核细胞趋化蛋白-1 (MCP-1)、白细胞介素-5 (IL-5)、 γ干扰素(IFN-γ)、白细胞介素-2(IL-2)、巨噬细胞抑制蛋白-1α(MIP-1α)、白细胞介素-13(IL-13)、白细胞介素-6(IL-6)、白细胞介素-1α(IL-1α)、粒细胞集落刺激因子(G-CSF)、 Eotaxin-CCL11(Eotaxin)、巨噬细胞抑制蛋白-1β(MIP-1β)、白细胞介素 12 p40(IL-12P40)、RANTES、白细胞介素-10(IL-10)、角质细胞趋化因子(KC)、白细胞介素-17(IL-17A)、白细胞介素 12 p70、粒细胞巨噬细胞集落刺激因子(GM-CSF)和白细胞介素 12 p70(IL-12P70)。
使用 DSS 后,结肠组织中 IL-1β、TNF-α、IL-9、IFN-γ、IL-13、IL-6、G-CSF、RANTES、KC、IL-17A、GM-CSF、MIP-1β 和 IL-12P70 的含量升高,而 IL-4 和 IL-10 的含量则急剧下降。然而,SP 治疗可有效逆转这些变化(图 4D、4D、E)。此外,在DSS处理的小鼠血清中,IL-2、IL-13、IL-6、MCP-1、IL-5、G-CSF、KC和GM-CSF水平升高,而IL-3、IL-4和IL-10水平降低。值得注意的是,SP 显著缓解了这些炎症细胞因子的变化(图 4F、4F、G)。

(D, E) 用 Luminex 技术检测小鼠结肠组织中细胞因子蛋白的表达并进行水平分析。(F、G)采用 Luminex 技术检测各组小鼠血清细胞因子水平并进行数据分析。
重要发现:
SP对肠上皮屏障功能的改善:SP通过抑制mtDNA释放,抑制cGAS-STING通路,从而减轻炎症和肠上皮铁死亡。
SP通过NK1R受体发挥保护作用:SP的保护作用依赖于其受体NK1R,验证了SP在结肠炎恢复阶段的治疗效果。
SP表达在结肠炎中的动态变化:内源性SP在DSS诱导的结肠炎期间迅速增加,特别是在肠上皮和肠肌神经丛。
SP的双重作用:SP在某些条件下具有促炎作用,但在本研究中显示出抗炎和肠屏障保护作用,可能受临床病理条件和疾病发展阶段的调节。
SP对cGAS-STING通路的抑制:SP抑制了cGAS-STING通路的激活,减少了炎症细胞因子和下游基因的表达,从而减轻了结肠炎症。
SP对线粒体功能的保护:SP保护线粒体结构和功能,防止TNF-α处理导致的线粒体膜电位(MMP)丧失,减少mtDNA释放。
SP对铁死亡的抑制:SP逆转了DSS诱导的铁死亡标志物的表达,增加了抗氧化活性,减少了氧化应激标志物水平。
NK1R与STING的直接调控:通过蛋白质对接分析,发现NK1R与STING结合,SP可能通过激活NK1R直接抑制STING通路。
乐备实是国内专注于提供高质量蛋白检测以及组学分析服务的实验服务专家,自2018年成立以来,乐备实不断寻求突破,公司的服务技术平台已扩展到单细胞测序、空间多组学、流式检测、超敏电化学发光、Luminex多因子检测、蛋白芯片、抗体芯片、PCR Array、ELISA、Elispot、多色免疫组化等30多个,建立起了一套涵盖基因、蛋白、细胞以及组织水平实验的完整检测体系。
我们可提供从样本运输、储存管理、样本制备、样本检测到检测数据分析的全流程服务。凭借严格的实验室管理流程、标准化实验室操作、原始数据储存体系以及实验项目管理系统,已经为超过3000家客户单位提供服务,年检测样本超过100万,受到了广大客户的信任与支持。
